Ein Modell zur nachhaltigen Qualitätssteigerung der medizinischen Ausbildung am Beispiel des chirurgischen Reformcurriculums HeiCuMed
Guni Kadmon 1Jan Schmidt 1
Nicola De Cono 2
Martina Kadmon 1
1 Universitätsklinikum Heidelberg, Chirurgische Klinik, Allgemein-, Viszeral- & Transplantationschirurgie, Heidelberg, Deutschland
2 AZ Maria Middelares, Gent, Belgien
Zusammenfassung
Hintergrund: Das Reformcurriculum, Heidelberger Curriculum Medicinale (HeiCuMed), umfasst themenbasierte Rotationsmodule mit täglichen Zyklen von fallbasierten Kleingruppenseminaren, POL-Tutorien, Fertigkeiten- und Kommunikationstraining. Um Engagement und Kontinuität der Dozenten zu ermöglichen, wurden in der chirurgischen Ausbildung Organisationsstrukturen etabliert, die den Dozenten die Unterrichtsvorbereitung und -durchführung erheblich erleichtern. Dazu zählen eine Dozentenschulung, die Standardisierung der Lehrinhalte, technische Unterstützung und die Freistellung der Dozenten von klinischen Aufgaben für die Dauer eines Lehrmoduls.
Ziel der Arbeit: Den Erfolg von Heicumed im operativen Themenbereich mit dem des traditionellen Curriculums anhand von studentischen Evaluationen über die Implementierungsphase hinaus zu vergleichen.
Methode: Die studentische Evaluation der Lehre im operativen Fachbereich zwischen 1999 und 2008 wurde analysiert. Die Analyse umfasste drei Kohorten (je ~360 Studierende) im traditionellen und 13 Kohorten (je ~150 Studierende) im Reformcurriculum.
Ergebnisse: Die Lehrveranstaltungen in HeiCuMed wurden bezüglich Inhalt, Organisation, Lehrqualität und subjektiven Lernzuwachses signifikant besser evaluiert als im traditionellen Curriculum. Die hohe Bewertung von HeiCuMed hielt bis zum Ende des untersuchten Zeitraums an.
Schlussfolgerung: Den studentischen Evaluationen nach fördert ein auf interaktiver Didaktik und aktivem Lernen basiertes Curriculum die subjektiv erlebte erfolgreiche medizinische Ausbildung besser als die traditionelle frontale Wissensvermittlung. Die organisatorische Umsetzung von HeiCuMed in der chirurgischen Lehre ist geeignet, hohe Zufriedenheit von der Qualität eines komplexen modernen Curriculums in einer ausgelasteten chirurgischen Umgebung nachhaltig zu ermöglichen.
Schlüsselwörter
Medizinische Ausbildung, chirurgisches Curriculum, Reformcurriculum, Evaluation
Einleitung
Das Medizinstudium in Deutschland erfuhr in der letzten Dekade weit reichende Veränderungen. Die Approbationsordnung für Ärzte (ÄAppO) definierte 2002 neue inhaltliche Anforderungen an die ärztliche Ausbildung und gab den Hochschulen gleichzeitig eine größere Verantwortung für die Gestaltung der Kurse und Überprüfung der Kompetenz der Studierenden. Innovative didaktische Ansätze ergänzen seitdem das traditionelle Curriculum vieler medizinischer Fakultäten. In anderen Hochschulen ersetzten Reform- und Modell- die Regelstudiengänge [1]. Bereits vor der Verabschiedung der ÄAppO von Juni 2002 gründeten die medizinischen Fakultäten der Humboldt-Universität (Charité) und Witten/Herdecke reformierte Modellstudiengänge [2], und in Heidelberg wurde das Reformcurriculum Heidelberger Curriculum Medicinale (HeiCuMed) für alle Studierenden des klinischen Studienabschnitts etabliert [3]. Insgesamt begannen Anfang des letzten Jahrzehntes 15 der 34 medizinischen Fakultäten Deutschlands mit einer zumindest teilweisen Neugestaltung ihrer Ausbildung [2].
Die Rahmenbedingungen als Hindernisse der Reformentwicklung
Unterschiedliche Berichte aus dem In- und Ausland zeigen zum Teil erhebliche Probleme in der langfristigen Umsetzung von Reformcurricula auf, die in einigen Fällen zur Regression der Reformen führten. Als häufigste Ursachen dafür werden insbesondere organisatorische Probleme und Qualifizierungsbedarf des Lehrpersonals angesehen. Kritisiert werden mangelnde institutionelle Führung, Überbelastung der Dozierenden mit klinischer Arbeit und Forschungsaufgaben, Personalmangel, reduzierte finanzielle Mittel und fehlende Infrastruktur aufgrund der finanziellen Einschränkungen im Gesundheitswesen sowie unzureichende didaktische Professionalisierung der Dozierenden [4], [5], [6], [7].
Reform der chirurgischen Ausbildung in Deutschland
Über die Umsetzung und Evaluation von Reformcurricula im chirurgischen Fachbereich in Deutschland wurden in der Fachliteratur bisher nur Einzelaspekte veröffentlicht, eine umfassende Analyse zu Erfolgsfaktoren fehlt bisher. In Marburg wurde herausgefunden, dass der geringe Besuch der chirurgischen Vorlesungen auf organisatorische Defizite, mangelnde Fächer-übergreifende Integration der Vorlesungsinhalte, schlechte Verknüpfung von Lehr- und Prüfungsinhalten sowie mangelnden Anreiz für die Dozierenden zurückzuführen war [8]. In Göttingen wurden 2001 der chirurgische Untersuchungskurs und das chirurgische Praktikum mit E-Learning, POL und Fertigkeitentraining besser evaluiert als der vorangegangene Regelkurs, obwohl der organisatorische Aufwand groß und die Integration der unterschiedlichen Lehrinhalte noch suboptimal waren [9]. Die Charité beobachtete einen geringeren Lehraufwand in einem POL-zentrierten chirurgischen als in dem parallelen Regelpraktikum [10]. In Erlangen verbesserten sich die OSCE-Ergebnisse signifikant, nachdem die Übungsmöglichkeiten standardisiert und den Studierenden einheitliche Anweisungen bereitgestellt wurden [11]. Aus Heidelberg wurde berichtet, dass die chirurgische Ausbildung in HeiCuMed von den Studierenden nachhaltig positiv bewertet wurde [12].
HeiCuMed - Heidelberger Curriculum Medicinale
Das traditionelle Heidelberger Curriculum im operativen Bereich [13] sowie das 2001 implementierte Reformcurriculum HeiCuMed [3], [14] wurden bereits beschrieben. HeiCuMed ist ein themenzentriertes, modulares Kursrotationsprogramm, das sich aus fünf Themenblöcken von 14-20 Wochen Dauer zusammensetzt. Die Studierenden durchlaufen in Gruppen von 25 bis 35 Teilnehmern die Module, die in den klinisch theoretischen Fächern 5 mal, in den klinischen Fächern 8-10 mal jährlich angeboten werden, um eine kontinuierliche Betreuung der Studierenden in kleinen Gruppen zu gewährleisten.
Der chirurgische Abschnitt von HeiCuMed dauert 12 Wochen mit 20-30 angebotenen Unterrichtseinheiten pro Woche. Er findet mit jeweils einer halben Jahrgangskohorte von ca. 150 Studierenden im sechsten bzw. siebten Fachsemester statt und beinhaltet fünf Module einschließlich der Querschnittsbereiche klinisch-pathologische Konferenz und Notfallmedizin. Der Unterricht in den Modulen beinhaltet interaktive Seminare mit Betonung fallbasierter, anwendungsorientierter Kleingruppenarbeit. POL, praktische Übungen mit standardisierten Patienten und an Simulationsarbeitsplätzen im Skills Lab sowie Unterricht am Krankenbett bilden den methodischen Rahmen. Der Frontalunterricht wurde auf eine einzige leitsymptomorientierte Vorlesungsreihe mit einer Unterrichteinheit pro Tag beschränkt. Die interdisziplinären Fachpartner Pathologie und Radiologie werden in die Module integriert.
Strukturelle und organisatorische Besonderheiten von HeiCuMed
Im Spannungsfeld der Aufgaben einer Universitätsklinik bekommt die Lehre häufig eine niedrige Priorität [5]. Dem Reformcurriculum HeiCuMed liegen institutionelle und strukturelle organisatorische Maßnahmen zugrunde, die eine Prioritäts- und Qualitätssteigerung der Lehre nachhaltig sichern sollen. Das fakultätseigene Dozentenschulungsprogramm gibt den Dozenten das didaktisch-methodische Werkzeug an die Hand, erleichtert ihnen die Unterrichtsvorbereitung und soll damit motivierend wirken. Die Lehrinhalte, Lehrmaterialien und das Training der standardisierten Patienten wurden vereinheitlicht, die Organisation der Module wurde in den Themenblöcken zentralisiert, und technische Unterstützung für den Unterricht wurde gewährleistet. Diese Maßnahmen sowie die Freistellung von den klinischen Aufgaben für die Dauer des Moduls sollen den Dozenten eine adäquate Einbindung in die Lehre ermöglichen und ihren persönlichen Kontakt zu den Studierenden fördern. Ein wissenschaftliches sowie pädagogisch-psychologisches Qualitätssicherungsteam analysiert die Evaluation der Lehre und leistet Hospitationen mit Dozentenberatung.
Ziel der vorliegenden Arbeit
Gegenwärtig fehlen in der Fachliteratur Informationen über den langfristigen Erfolg eines Reformkonzeptes über die Implementierungsphase hinaus. Aus diesem Grund wurde in der vorliegenden Arbeit die Evaluation des chirurgischen Blocks von HeiCuMed über einen langen Zeitraum detailliert ausgewertet.
Die Arbeit fasst Evaluationsdaten aus sechseinhalb Jahren und damit 13 Durchgängen des chirurgischen Blocks von HeiCuMed zusammen und vergleicht sie differenziert mit Evaluationsdaten aus dem traditionellen Curriculum. Es wurde untersucht,
- ob und in welchen Lehrveranstaltungsformen die erzielte Effektivität von HeiCuMed im Fachbereich Chirurgie nachhaltig ist,
- ob die entwickelten Strukturen ausreichen, um eine dauerhafte Verbesserung der studentischen Bewertung des Lehrprogramms im Vergleich mit dem traditionellen Curriculum zu gewährleisten.
Methodik
Teilnehmer
Die Teilnehmer der Studie (siehe Tabelle 1 [Tab. 1]) waren Studierende der Medizinischen Fakultät Heidelberg im chirurgischen Studienabschnitt zwischen Oktober 1999 und Februar 2008. Daten der Studierenden des traditionellen Curriculums entstammen der Datenbank von Schürer et al. [13] .

Datenerhebung und Datenschutz
Die erhobenen Daten wurden Evaluationsfragebögen entnommen, die die Teilnehmer ausgefüllt und entweder schriftlich (1999-2002) oder elektronisch (ab 2003) anonym abgegeben hatten. Eine personenbezogene Zuordnung der Daten war nicht möglich.
Evaluationsinstrumente
Das Heidelberger Inventar zur Lehrveranstaltungs-Evaluation (HILVE) wurde bereits veröffentlicht [13]. Ab März 2005 wurde es durch drei gekürzte Fragebögen ersetzt, die sich auf Struktur und Inhalt der Lehrveranstaltungen, Dozierende und den eigenen Lernzuwachs bezogen. Drei Versionen wurden verwendet, die den unterschiedlichen Evaluationszielen der Leitsymptomvorlesung, klinisch-pathologischen Konferenz und Module angepasst wurden. Die gegenwärtige Arbeit beschränkt sich auf die Auswertung der Antworten zu den Kernfragen, die alle Instrumente gemeinsam hatten. Der Wortlaut dieser Fragen ist im Ergebnisteil angegeben.
Die Evaluationen erfolgten anhand von siebenstufigen Likertskalen mit 1=beste und 7=schlechteste Bewertungsnote oder umgekehrt, wie im Ergebnisteil vermerkt. Für die Analyse gleicher Fragen unterschiedlicher Fragebögen wurden die Bewertungsskalen wenn erforderlich durch Umkehrtransformation aneinander angepasst.
Statistische Methoden
Die Evaluationsdaten wurden in Microsoft Excel® tabellarisch erfasst, gruppiert und ausgewertet. Einfaktorielle Varianzanalyse (Anova), zweiseitiger t-Test für unabhängige Proben, und die Berechnung von Cohens d wurden mittels Excel oder SPSS®16 durchgeführt. Im Falle eines allgemein signifikanten Mittelwertsunterschiedes (Anova) wurden in einigen Fällen Einzelvergleiche mittels t-Tests durchgeführt. Grafiken wurden in Excel generiert und in Canvas® (ACD Systems) verarbeitet. Zur Einschätzung der Reliabilität der Evaluationsdaten wurden Cronbachs α (für Roh- und standardisierte Daten), Interitemkovariation bzw. -korrelation und Intraclasskorrelation (einzelne und durchschnittliche Maße) in SPSS berechnet. Die Analyse erfolgte mit einer Ausnahme (Praktika im Jahr 2000, n=76) anhand einer zufälligen Probe von 253 Studierenden pro Semester, die unterschiedliche Lehrveranstaltungen repräsentierte. Die Probengröße war durch die Breite der Excel- bzw. SPSS Tabellen begrenzt und umfasste 16-51% der Daten eines Semesters.
Die Darstellung der Ergebnisse aus HeiCuMed wurde aus Platzgründen zum großen Teil auf die letzten 6 Semester der Beobachtungszeit begrenzt. Die Strukturen von HeiCuMed hatten bis dahin eine Stabilität erreicht und die meisten Dozierenden hatten die Dozentenschulung absolviert.
Ergebnisse
Reliabilität
Um die Interrater-Reliabilität der Evaluationen einzuschätzen, wurden mehrere Messkriterien verwendet (siehe Tabelle 2 [Tab. 2]). Cronbachs α war in allen Semestern 0,99 oder höher, wobei diese hohen Werte zum Teil der Probengröße zugerechnet werden können. Die Interitemkorrelationen zwischen 0,336 und 0,655, mehrheitlich über 0,45 und die Interclasskorrelationen (Einzelmaße) zwischen 0,333 und 0,666 waren relativ hoch und berechtigten zur Verwendung von Mittelwerten in der weiteren Analyse [15].

Gesamtevaluation der chirurgischen Lehre in HeiCuMed
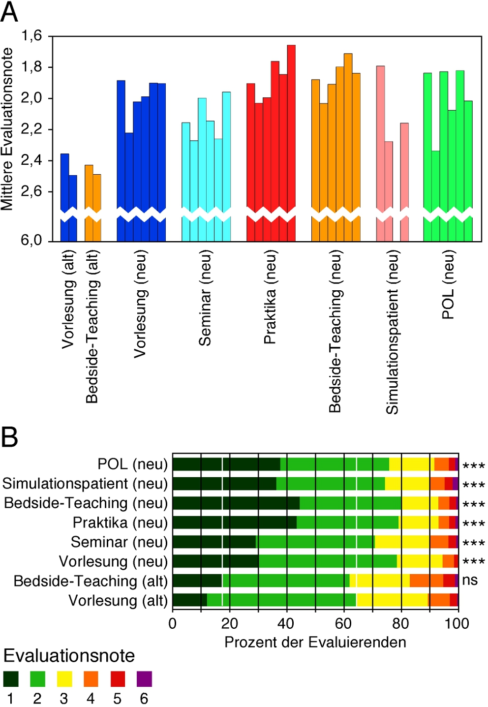
Die durchschnittlichen Gesamtbewertungen der chirurgischen Lehrveranstaltungen waren im gesamten Zeitraum verhältnismäßig hoch. Die schlechteste Gesamtevaluationsnote auf einer siebenstufigen Likertskala (1=beste, 7=schlechteste Bewertungsnote), 2,46±1,133 (Mittelwert±SD), betraf das traditionelle Curriculum im Sommersemester 2000. Nach der Einführung von HeiCuMed im Oktober 2001 stieg die durchschnittliche Gesamtevaluationsnote auf ein Niveau von meistens unter 2,0 (siehe Abbildung 1A [Abb. 1]). Der prozentuale Anteil der erteilten Note „1“ stieg von 12-14% unter dem traditionellen auf meistens 30-40% nach Einführung des neuen Curriculums (siehe Abbildung 1B [Abb. 1]). Noch deutlicher war der Unterschied zwischen der Bewertung des traditionellen und neuen Curriculums, wenn nur die praktischen Lehrveranstaltungen betrachtet wurden. Im traditionellen Curriculum beinhalteten die praktischen Lehrveranstaltungen lediglich Stationsunterricht (Bedside-Teaching). Das Spektrum der praktischen Ausbildung in HeiCuMed umfasst dagegen Unterricht von praktischen Fertigkeiten im „Skills-Lab“ (wie z.B. körperliche Untersuchungstechniken, Nähen, Knoten, Katheterisierung, Platzieren von Magensonden), Unterricht am Krankenbett (Bedside-Teaching) und Kommunikationstraining mit standardisierten Patienten einschließlich der Anamneseerhebung und Vertiefung der körperlichen Untersuchung. Die durchschnittliche Bewertung für diese Lehrveranstaltungen erreichte unter dem neuen Curriculum mehrfach die Note 1,8 (siehe Abbildung 1C [Abb. 1]). Der prozentuale Anteil der Note „1“ stieg von 12-14% unter dem traditionellen Curriculum auf über 45% ab Sommersemester 2006 (siehe Abbildung 1D [Abb. 1]).

Die Bewertung der Aussage, „Die Veranstaltung war gut organisiert,“ fiel in HeiCuMed (2,14±0,491, MW±SD; Spannbreite 3,15-1,22) mit einer durchschnittlichen Effektstärke von Cohens d 0,43±0,041 signifikant besser aus als im traditionellen Curriculums (2,89±0,918; Spannbreite 4,78-1,74; p=5,6×10-5).
Evaluation unterschiedlicher Lehrveranstaltungsformen
In der Gesamtevaluation und Evaluation der einzelnen Lehrmethoden stieg der Anteil der sehr zufriedenen Studierenden (Note 1, dunkelgrün in Abbildung 1B, 1D [Abb. 1] und Abbildung 2B [Abb. 2]) in HeiCuMed mit 30-50% stark an im Vergleich zum traditionellen Curriculum. Bis zu 18% der Antwortenden im traditionellen und bis zu 10% in HeiCuMed brachten dagegen Unzufriedenheit zum Ausdruck (Noten 4-6, orange-rot-lila in Abbildung 1B, 1D [Abb. 1] und Abbildung 2B [Abb. 2]). Hinzu kamen 20-30% der Evaluierenden im traditionellen Curriculum und 10-20% derjenigen aus HeiCuMed, die eine neutrale Haltung (Noten 2-3, hellgrün und gelb in Abbildung 1B, 1D [Abb. 1] und Abbildung 2B [Abb. 2]) gegenüber der jeweiligen Lehrveranstaltungsform einnahmen.

Die Gesamtbewertung der Vorlesungen (2,43±0,095, Mittelwert±SEM) und des Bedside-Teaching (2,46±0,043) im traditionellen Curriculum war im Schnitt nahezu identisch (siehe Abbildung 2A [Abb. 2] und Tabelle 3 [Tab. 3]). Verglichen mit der Evaluation dieser zwei Säulen des traditionellen Curriculums wurden die evaluierten Lehrveranstaltungsformen des neuen Curriculums, Leitsymptomvorlesung (1,99±0,127), Seminar (2,13±0,130), Praktika (1,87±0,141), Bedside-Teaching (1,86±0,109), Arbeit mit standardisierten Patienten (2,22±0,347) und POL (1,98±0,205) mit überwiegend mittlerer Effektstärke (Cohens d zwischen 0,25 und 0,55; siehe Tabelle 3 [Tab. 3]) langfristig signifikant (siehe Tabelle 3 [Tab. 3]) besser bewertet.

Praktika und Bedside-Teaching bekamen in HeiCuMed die beste Gesamtbewertung über die Zeit (siehe Abbildung 2A, 2B [Abb. 2]) und erreichten die höchste Effektstärke, Cohens d über 0,5, im Vergleich zum Bedside-Teaching des traditionellen Curriculums (siehe Tabelle 3 [Tab. 3]). Die Arbeit mit standardisierten Patienten wurde mit Gesamtevaluationsnoten zwischen 1,79 und 2,28 von unterschiedlichen Kohorten auffällig variabel (siehe Abbildung 2A [Abb. 2]) und insgesamt mit einer niedrigen Effektstärke von zwischen 0,25 und 0,29 (siehe Tabelle 3 [Tab. 3]) bewertet. Grund dafür war eine unterschiedliche Zunahme der negativen Bewertungen in HeiCuMed im Vergleich mit dem traditionellen Curriculum. Die variable Zunahme der negativen Bewertungen war von einer Reduzierung der neutralen Bewertungen begleitet, während der relative Anteil der sehr positiven Bewertungen ähnlich hoch war wie bei den übrigen Lehrveranstaltungsformen des Reformcurriculums (Abb. 2B [Abb. 2]).
Unter den Lehrveranstaltungsformen, die kognitive Inhalte und angewandte Theorie behandeln, erzielten die Leitsymptomvorlesung und POL ähnliche mittlere Gesamtnoten (siehe oben), die Seminarbewertung lag etwas niedriger. Interessanterweise bekam POL den höheren Anteil an positiven Bewertungen (siehe Abbildung 2B [Abb. 2]), während die verbesserte Evaluation der Leitsymptomvorlesung im Vergleich mit der Vorlesung des traditionellen Curriculums die höchste Effektstärke (Cohens d 0,43) unter diesen Lehrveranstaltungsformen aufwies (siehe Tabelle 3 [Tab. 3]).
Selbsteinschätzung des Lernzuwachses
Der Beitrag der Lehrveranstaltungen zum subjektiven Lernzuwachs wurde anhand der Evaluationsaussage „Ich habe Sinnvolles und wichtiges gelernt,“ analysiert. Der Mittelwert (±SD) lag im traditionellen Curriculum bei 2,50±0,613 (Spanbreite 4,20-1,80). In der ersten Phase von HeiCuMed bis einschließlich Wintersemester 2005/6 war die Bewertung dieser Aussage nur geringfügig bzw. nicht signifikant besser (2,25±0,504; Spanbreite 3,07-1,20; p=0,19). Ab Sommersemester 2006 stieg jedoch die durchschnittliche Bewertung dieser Aussage auf 2,00±0,488 (Spanbreite 3,24-1,11) und war mit einer mittleren Effektstärke von Cohens d 0,39±0,086 signifikant höher als im traditionellen Curriculum (p=0,0042).
Diskussion
Die institutionellen Rahmenbedingungen
Das Reformcurriculum HeiCuMed stellt eine umfassende inhaltliche und strukturelle Erneuerung des Medizinstudiums an der Medizinischen Fakultät Heidelberg dar. Eine wesentliche Voraussetzung für den Erfolg des chirurgischen Ausbildungscurriculums war eine Vielzahl didaktisch-methodisch geschulter, fachlich erfahrener Dozenten, die zentrale Koordination des chirurgischen Curriculums sowie die Unterstützung der aktiven Mitarbeit der Studierenden durch interaktive Didaktik. Der notwendige organisatorische und finanzielle Aufwand stellt große Universitätskliniken mit ohnehin ausgelastetem Klinikalltag vor eine besondere Herausforderung [4], [5], [6]. In der Tat erfuhren mehrere medizinische Reformcurricula weltweit eine Regression aus diesen Gründen [7]. Der erzielte Erfolg von HeiCuMed hängt also nicht nur von der Relevanz seiner Lerninhalte und Qualität seiner Ausbildungsstrategie ab, sondern auch von der institutionellen Fähigkeit, die notwendigen Strukturen zu etablieren und die verschiedenen Facetten des Vorhabens langfristig effektiv umzusetzen. Zu diesen Strukturen zählt an erster Stelle das Maßnahmen Packet zur Schulung und Entlastung der Dozenten, das die didaktische Dozentenschulung, die modulare Gestaltung der Kurse und Freilassung der Dozenten von klinischen Aufgaben für die Dauer ihres Moduls sowie die Standardisierung der Lehrinhalte und des Hilfsmaterials beinhaltet. Ebenfalls wichtig ist die langfristige Sicherung und Ausstattung geeigneter Lehrräume sowie die Rekrutierung und Schulung von standardisierten Patienten in ausreichender Zahl.
Studentische Evaluation als Instrument der Qualitätssicherung
Studentische Evaluationen von Lehrveranstaltungen haben sich in Deutschland weitgehend als Bestandteil der Qualitätssicherung etabliert. Eine Limitation dieser Evaluationsmethode wird darin gesehen, dass die Qualität der Lehre und daher die Validität der Evaluationen schwer messbar ist [16]. Studentische Evaluationen basieren auf einer subjektiven Bewertung der Lehre, der unterschiedliche Urteilstendenzen bei unterschiedlichen Studierendengruppen zugrunde liegen [17]. Die Übereinstimmung zwischen der Bewertung eines bestimmten Aspektes der Lehre durch unterschiedliche Studierende in unterschiedlichen Lehrveranstaltungen kann gering sein [18], [15], steigt im Mittel jedoch erheblich, wenn die Zahl der Evaluierenden pro Veranstaltung größer als 20 ist und die Rahmenbedingungen der evaluierten Veranstaltungen ähnlich sind [18], [19]. Um die Zuverlässigkeit der Evaluationsergebnisse zu gewährleisten, wurden in der vorliegenden Arbeit große Stichproben bei ähnlichen Rahmenbedingungen der evaluierten Lehrveranstaltungen analysiert.
Evaluationsergebnisse in der Einführungsphase von HeiCuMed
In den Jahren 2004-2005 wurden Interviews mit 11 Studierenden des traditionellen Curriculums und 25 der ersten HeiCuMed-Studierenden durchgeführt, die inzwischen das Praktische Jahr erreicht hatten [12]. Von den 11 Absolventen des traditionellen Curriculums schätzte jeweils nur einer (9%) den Lernerfolg als „hoch“ und die Organisation als „sehr gut“ ein, während drei der Interviewten (27%) den Bezug zur späteren Praxis positiv bewerteten. Unter den HeiCuMed-Absolventen schätzten dagegen 18 (72%) ihren Lernerfolg als „hoch“ ein, 22 (88%) bewerteten den Bezug zur Praxis positiv und 19 (76%) beurteilten die Organisation als sehr gut. Die Ergebnisse dieser Interviews stimmten mit den Ergebnissen der zeitnahen schriftlichen Evaluationen überein und legten nahe, dass die Vorteile von HeiCuMed bis zum Praktischen Jahr anhalten [12].
Gesamtevaluation der Lehrveranstaltungsformen
Frühere Untersuchungen unterschiedlicher Hochschulen zeigten hohe Zufriedenheit der Studierenden mit innovativen Reformmaßnahmen des Medizinstudiums auf. Untersucht wurden jedoch meistens nur einzelne oder wenige Aspekte des Curriculums in seiner Einführungsphase bzw. in einem beschränkten Zeitraum. Offen blieb die Frage, ob die anfängliche bzw. punktuelle studentische Zufriedenheit sich auf das gesamte Curriculum erstreckt und von nachkommenden Kohorten nachhaltig geteilt wird. Die vorliegende Arbeit hat deshalb zum Ziel, diese Frage für das gesamte Reformcurriculum im operativen Bereich und über einen langen Zeitraum zu beantworten.
Es zeigt sich, dass das hohe Niveau der studentischen Gesamtbewertung des chirurgischen Blocks von HeiCuMed konsequent und wenig verändert über den gesamten Beobachtungszeitraum von über sechs Jahren anhielt. Der Anteil der sehr Zufriedenen stieg um das mehrfache, während sich der Anteil der Unzufriedenen im Vergleich zum traditionellen Curriculum reduzierte. Diese Tatsache gewinnt besondere Bedeutung, da selbst das traditionelle chirurgische Curriculum in Heidelberg von den Studierenden insgesamt relativ gut bewertet worden war [13].
Die Evaluationsergebnisse decken Unterschiede der Lernhaltungen auf
Die Evaluation eines jeden Items beinhaltete in jedem Curriculum positive, neutrale wie auch negative Bewertungen. Diese Variabilität resultierte zum Teil von der unterschiedlich wahrgenommenen Qualität unterschiedlicher Lehrveranstaltungen und Dozenten. Sie drückt aber möglicherweise ebenfalls die Reaktion unterschiedlicher Lernhaltungen aus, solcher, die lehrerzentrierte und solcher, die integrative Lernformen vorziehen.
Divergente Lernhaltungen und Wahrnehmungen wirken sich limitierend auf die Effektstärke aus. Die Varianzgrößen der Evaluationsergebnisse waren durch die beschriebenen Unterschiede nach unten begrenzt. Zusätzlich war die Verbesserung der mittleren Evaluationsergebnisse zwischen dem traditionellen und reformierten Curriculum dadurch beschränkt, dass bereits die mittlere Evaluation des traditionellen Curriculums relativ gut war. Zusammen bewirkten diese Sachverhalte, dass trotz der markanten Zunahme der sehr zufriedenen Studierenden in HeiCuMed und der hohen Signifikanz der Unterschiede in der Evaluation beider Curricula die Effektstärke im mittleren Bereich blieb.
Die Fragen, wie groß der Anteil der Lernenden sei, die mit einer gegebenen Lehrmethodik nicht zurechtkommen, wie diese Lernenden in den aktiven Lernprozess integriert werden könnten und wie sich dieser Anteil der Lernenden auf die Lehrevaluation auswirkt, bleiben bis auf weitere Untersuchungen offen.
Differenzierte Evaluation der traditionellen und neuen Unterrichtsformen
Die Praktika und das Bedside-Teaching bekamen als Lehrveranstaltungen des reformierten Curriculums nachhaltig die besten Bewertungen und erwiesen sich generell als didaktisch vorteilhaft im Vergleich mit den traditionellen Lehrmethoden. Diese Tatsache hat einen besonderen Stellenwert für die Lehre von HeiCuMed, der das Konzept zugrunde liegt, das die praktische Erfahrung die fallbasierte Anwendung, die Vernetzung und die Verfestigung des erworbenen Wissens unterstützt. Praktika sind ein fester Bestandteil des täglichen Zyklus von Unterrichtseinheiten in HeiCuMed und der Umfang des Bedside-Teaching wurde im Vergleich mit dem alten Curriculum mindestens verdreifacht.
Mehr als ein Drittel aller befragten HeiCuMed-Studierenden bewerteten die Arbeit mit standardisierten Patienten und den POL-Unterricht als „sehr gut“ und insgesamt waren dreiviertel der HeiCuMed-Studierenden mit diesen Lehrveranstaltungsformen zufrieden. Die Leitsymptomvorlesung und die Seminare von HeiCuMed wurden im Durchschnitt ähnlich bewertet, obwohl die Leitsymptomvorlesung aufgrund der kleineren Varianz eine höhere Effektstärke aufwies.
Die Seminare in HeiCuMed wurden signifikant besser als die Lehrveranstaltungen des traditionellen Curriculums evaluiert, jedoch variabler und weniger gut als die praktischen Lehrveranstaltungsformen von HeiCuMed. Eine Begründung der Studierenden in Freitextform war die Redundanz von Seminarinhalten, die bereits in anderen Lehrveranstaltungen behandelt worden waren. Redundanz wurde oft auch in fallbasierten Seminaren bezüglich Themen empfunden, für die zuvor lediglich die theoretische Grundlage gelegt worden war. Ein Grundsatz der medizinischen Ausbildung jedoch ist, gleiche Krankheitsbilder aus unterschiedlichen Fachperspektiven und anwendungs-orientiert zu betrachten.
Zusammenfassend hat sich der tägliche themenbezogene Kreislauf von Unterrichtseinheiten mit alternierenden Lehrveranstaltungsformen einschließlich interaktiver Seminare, POL und unterschiedlicher praktischer Ansätze im Reformcurriculum HeiCuMed nachhaltig bewährt.
Der Zusammenhang zwischen Organisation und Qualität der Lehre
Im traditionellen Curriculum war der organisatorische Aufwand zur Gewährleistung der Lehre relativ gering. Das organisatorische Konzept von HeiCuMed ist dagegen deutlich komplexer und beinhaltet drei Hauptsäulen: Organisationsstruktur, Lehre und Qualitätsmanagementsystem.
Die Organisation im Bereich der chirurgischen Lehre hat zum einen das Ziel, den Dozenten für definierte Zeitabschnitte das uneingeschränkte Engagement für den Unterricht zu ermöglichen sowie durch Lehrkontinuität innerhalb eines Moduls auf die individuellen Bedürfnisse einer studentischen Gruppe einzugehen. Zum anderen zielt die Organisation darauf, die methodisch mannigfaltigen, vielfach parallel stattfindenden Lehrveranstaltungen reibungslos und inhaltlich aufeinander abgestimmt ablaufen zu lassen.
Wie oben bereits diskutiert, können komplexe organisatorische Anforderungen zur Regression von Reformbestrebungen beitragen [7]. Die vorliegenden Ergebnisse der studentischen Evaluation bestätigen, dass die erfolgreiche Umsetzung organisatorischer Maßnahmen eine wesentliche Voraussetzung für den erfolgreichen Lernprozess ist. Damit kann die Organisationsstruktur des chirurgischen Curriculums in HeiCuMed als erfolgreiches Modell für die Implementierung an einer großen Universitätsklinik mit stark konkurrierenden Anforderungen in den Bereichen Patientenversorgung, Forschung und der Lehre stehen.
Aussicht
Die Entwicklung des Reformstudiengangs ist ein dauerhafter, dynamischer Prozess, der weiterhin wissenschaftlich begleitet wird. Wichtig ist es, möglichst viele Studierenden zu erreichen und in ihrem individuellen Lernprozess zu unterstützen. Dazu erscheint es erforderlich, neben der Lehrveranstaltungsevaluation weitere individuelle Faktoren der Studierenden in den Lehrprozess zu integrieren. Zu diesem Zweck starteten wir kürzlich eine Studie zu curricularen Aspekten, aber auch zu Faktoren des fakultären Umfeldes, die die Motivation der Studierenden bestimmen. Ebenfalls neu etabliert ist die integrative Lehrberatung. Sie umfasst die didaktische Beratung von Dozenten im Rahmen von Unterrichtshospitationen durch ein psychologisch-pädagogisches Team (für weitere Information siehe http://www.medizinische-fakultaet-hd.uni-heidelberg.de/Integrative-Lehrberatung.110222.0.html). Durch integrative Analyse dieser Daten zusammen mit der studentischen Evaluation der Lehrveranstaltungen sowie durch die Professionalisierung der Lehrenden durch regelmäßige Dozentenschulungen soll ein umfassendes Qualitätsmanagementsystem mit dem Ziel einer kontinuierlichen Qualitätssteigerung ermöglicht und die Nachhaltigkeit der erreichten Bildungsstrukturen weiterhin gesichert werden. Gleichzeitig entsteht hierbei ein übertragbares Modell des Qualitätsmanagements in der Hochschulausbildung.
Danksagung
Die Autoren sind Herrn Dipl. Psychol. Gerald Wibbecke und Frau Dipl. Psychol. Janine Kahmann für das kritische Lesen des Manuskriptes und fruchtbare Diskussionen sehr dankbar.
Interessenkonflikt
Die Autoren erklären, dass sie keine Interessenskonflikte in Zusammenhang mit diesem Artikel haben.
Literatur
[1] Nikendei C, Weyrich P, Jünger J, Schrauth M. Medical education in Germany. Med Teach. 2009;31(7):591-600. DOI: 10.1080/01421590902833010[2] Richter EA. Reformstudiengänge Medizin. Mehr Praxis, weniger Multiple Choice. Dt Ärztebl. 2001;98(31-32):2020-2021.
[3] Steiner T, Jünger J, Schmidt J, Bardenheuer H, Kirschfink M, Kadmon M, Schneider G, Seller H, Sonntag HG. Heicumed: Heidelberger Curriculum Medicinale – ein modularer Reformstudiengang zur Umsetzung der neuen Approbationsordnung. Gesundheitswesen (Suppl Med Ausbild). 2003;20(Suppl2):87-91. Zugänglich unter/available from: http://gesellschaft-medizinische-ausbildung.org/index.php?option=com_content&view=article&id=451&Itemid=649&lang=de
[4] Fischer-Bluhm K, Müller W. Evaluation von Studium und Lehre im Fach Humanmedizin 2006/2007. Bremen: Verbund Norddeutscher Universitäten; 2007. Band 21.
[5] Chenot JF. Undergraduate medical education in Germany. GMS Ger Med Sci. 2009;7:Doc02. DOI: 10.3205/000061
[6] Huwendiek S, Dern P, Hahn EG, Pediaditakis D, Tönshoff B, Nikendei C. Qualifizierungsbedarf, Expertise und Rahmenbedingungen engagierter Lehrender in der Medizin in Deutschland. Z Evid Fortbild Qual Gesundh. 2008;102(10):613-617. DOI: 10.1016/j.zefq.2008.11.015
[7] Jones R, Higgs R, de Angelis C, Prideaux D. Changing face of medical curricula. Lancet. 2001;357(March 3):699-703.
[8] Gerdes B, Schnabel M, Wennekes V, Hassan I, Schlosser K, Rothmund M. Warum werden chirurgische Vorlesungen nicht besucht – was muss sich ändern? GMS Z Med Ausbild. 2005;22(2):Doc22. Zugänglich unter/available from: http://www.egms.de/static/de/journals/zma/2005-22/zma000022.shtml
[9] König S, Markus PM, Becker H. Lehren und Lernen in der Chirurgie – das Göttinger Curriculum. Chirurg. 2001;72:613-620.
[10] Langelotz C, Junghans T, Günther N, Schwenk W. Problemorientiertes Lernen in der Chirurgie. Erhöhte Lernmotivation bei geringerem Personalaufwand? Chirurg. 2005;76:481-486. DOI: 10.1007/s00104-004-0987-5
[11] Segerra L, Schwedler A, Hahn EG, Schmidt A. Signifikanter Effekt von Fertigkeiten-Training auf die Ergebnisse im OSCE: eine prospektive kontrollierte Studie. GMS Z Med Ausbild. 2008;25(1):Doc40. Zugänglich unter/available from: http://www.egms.de/static/de/journals/zma/2008-25/zma000524.shtml
[12] Reimann K, Porsche M, Holler S, Kadmon M. Nachhaltigkeit einer verbesserten studentischen Evaluation im operativen Fachgebiet des Reformstudiengangs HeiCuMed: Vergleich zwischen traditionellem Curriculum und Reformcurriculum anhand halbstrukturierter Interviews von Studierenden im Praktischen Jahr. GMS Z Med Ausbild. 2008;25(2):Doc81. Zugänglich unter/available from: http://www.egms.de/static/de/journals/zma/2008-25/zma000565.shtml
[13] Schürer S, Schellberg D, Schmidt J, Kallinowski F, Mehrabi A, Herfarth Ch, Büchler M, Kadmon M. Evaluation der traditionellen Ausbildung in der Chirurgie. Chirurg. 2006;77(4):352-359.
[14] Huwendiek S, Kadmon M, Jünger J, Kirschfink M, Bosse HM, Resch F, Duelli R, Bardenheuer HJ, Sonntag HG, Steiner T. Umsetzung der deutschen Approbationsordnung 2002 im modularen Reformstudiengang Heidelberger Curriculum Medicinale (HeiCuMed). Z Hochschulentw. 2008;3(3):17-27.
[15] Rindermann H, Amelang M. Entwicklung und Erprobung eines Fragebogens zur studentischen Veranstaltungsevaluation. Emp Pädag. 1994;8:131-151.
[16] Kulik JA. Student ratings: validity, utility, and controversy. New Direct Instit Res. 2001;109:9-25. DOI: 10.1002/ir.1
[17] Süllwold, F. Welche Realität wird bei der Beurteilung von Hochschullehrern durch Studierende erfasst? Mitteilungen des Hochschulverbandes. 1992;40(1/92):34-35.
[18] Cashin WE. Developing an effective faculty evaluation system. IDEA Paper No. 33. Manhatten/KS: Kansas State University, Center for Faculty Evaluation and Development, Division of Continuing Education; 1996. Zugänglich unter/available from: http://www.theideacenter.org/IDEAPaper33
[19] Rindermann H. Lehrevaluation – Einführung und Überblick zu Forschung und Praxis der Lehrveranstaltungsevaluation an Hochschulen. Landau: Verlag Empirische Pädagogik; 2001. S.214-221.



