[Sensibilisierung für Ethikfragen im Medizinstudium: ein interaktiver teach-the-teacher Kurs]
Costanza Chiapponi 1Konstantinos Dimitriadis 2
Gülümser Özgül 3
Robert G. Siebeck 4
Matthias Siebeck 5
1 Otto-von-Guericke-Universität, Klinikum der Universität Magdeburg, Chirurgische Klinik, Magdeburg, Deutschland
2 Ludwig-Maximilians-Universität, Campus Grosshadern, Neurologische Klinik, München, Deutschland
3 Ostalbklinikum Aalen, Frauenklinik, Aalen, Deutschland
4 Munich School of Philosophy, München, Deutschland
5 Klinikum der Universität München, Klinik für Allgemein-, Viszeral-, Gefäß- und Transplantationschirurgie, München, Deutschland
Zusammenfassung
Zielsetzung: Wir haben einen internationalen, interdisziplinären teach-the-teacher Kurs durchgeführt mit dem Ziel, Ärzte unterschiedlicher Nationalitäten für ethische Probleme in der medizinischen Ausbildung zu sensibilisieren. Das Ziel der vorgestellten Arbeit war, die Effekte dieses Kurses auf die Teilnehmer zu untersuchen.
Methode: Vor und nach dem Kurs beantworteten 97 Ärzte aus Afrika, Asien und Europa einen Selbsteinschätzungsbogen bezüglich ihrer Kompetenz und ihrer Interessen zum Thema ethische Probleme in der Medizindidaktik. Der Kurs bestand aus einer Kleingruppenübung mit dem Ziel, ethische Dilemmata in Fallvignetten zu identifizieren, analysieren und diskutieren. Diese Fallvignetten wurden aus bereits publizierten Beispielen in modifizierter Form übernommen oder von Medizinstudenten neu verfasst. Zudem wurde eine Großgruppenübung durchgeführt, um die Zugehörigkeit der Teilnehmer an einer der vier kontrastierenden ethischen Grundorientierungen zu analysieren (Relativismus, Intentionalismus, Konsequentialismus und Absolutismus).
Ergebnisse: Es kam zu einem signifikanten Anstieg der selbst eingeschätzten Fähigkeit der Teilnehmer, ethische Probleme zu identifizieren und zu beschreiben. Das Wissen der Teilnehmer über die Probleme und über das Unterrichten von Professionalität und deren Fähigkeit, nicht nur die studentischen Perspektive, sondern auch das Verhalten von Lehrer und Lernenden, zu beschreiben, konnte ebenfalls gesteigert werden. Zudem stieg nach der Teilnahme am Kurs das Gefühl der Teilnehmer, die eigenen kulturbedingten Muster der Beurteilung von Richtig und Falsch besser zu verstehen. Es konnte kein landes-, alters- oder geschlechtsspezifischer Unterschied in den vier verschiedenen ethischen Orientierungsrichtungen nachgewiesen werden.
Schlussfolgerungen: Ethik der Ausbildung ist ein wichtiges Thema für didaktisch tätige Ärzte. Die selbst eingeschätzte Kompetenz kann durch den beschriebenen interaktiven Kurs gesteigert werden.
Schlüsselwörter
Ethik, medizinische Ausbildung, moralische Entscheidungen, kulturelle ethische Entscheidungsmuster
1. Einführung
Das Ziel der medizinischen Ausbildung ist nicht nur, dass jeder Student sowohl das Wissen als auch die Fähigkeiten erwirbt, Patienten adäquat (und somit auch ethisch) zu behandeln, sondern auch eine professionelle Identität, damit er denkt, agiert und fühlt wie ein Arzt [1], [2]. In den letzten Jahren ist viel über die Notwendigkeit geschrieben worden, Professionalität zu unterrichten und zu reflektieren [3], [4], [5], [6], [7], [8]], um Studierende dabei zu unterstützen, ihre eigene professionelle Identität zu entwickeln. Nach Doukas sollte ein guter Arzt wissenschaftlich und klinisch kompetent nach der besten verfügbaren Evidenz agieren, die gesundheitlichen Interesse seiner Patienten im Auge behalten und die Medizin an zukünftige Ärzte weitergeben [9].
Der Nationale Kompetenzbasierte Lernzielkatalog Medizin (NKLM, http://www.nklm.de) ist ein Katalog von Kompetenzen, die Medizinstudenten während ihres Studiums erwerben sollen und beschreibt verschiedene „Rollen“ des Arztes [10]. Eine davon ist der „Gelehrte“, „ein lebenslanger Lerner“, der als Lehrender gegenüber Patienten, Institutionen, Politikern und Medizinstudenten verantwortlich ist (§6.3) [11]. Dafür soll der Arzt verschiedene Methoden des Unterrichts, des Lernens und der Prüfung beherrschen (§6.3.1.1) und die Fähigkeit besitzen, sogenannte „teachable moments“ zur evaluieren und reflektieren (§6.3.1.1-2).
Reiser schrieb 1994, dass der Patient von einer Wand von ethischen Werten geschützt ist, die im Laufe von zwei Jahrtausenden entwickelt wurden, und betonte wie wichtig es ist, diese ethischen Prinzipien auch in der Beziehung Lehrer-Schüler zu beachten [12]. Diese Beziehung rückte in den letzten Jahren in den Fokus der Aufmerksamkeit der didaktischen Forschung [13], [14], [15].
Der Arzt hat als Dozent die schwierige Aufgabe, zwischen seinen Patienten und seinen Studenten zu vermitteln. Beide haben Bedürfnisse, die der Arzt respektieren muss, und die Studenten und Patienten selber in ihrer Interaktion miteinander beachten müssen. Die Interessen der Patienten und der Studenten können manchmal im Konflikt zueinander stehen [16], [17], [18], [19], [20]. Daher gehört es zu den Hauptaufgaben des medizinischen Ausbilders, das Risiko der Teilnahme der Studenten an die Patientenbetreuung einzuschätzen, die Arbeit der Studenten zu überwachen, den Patienten die Vorteile der studentische Teilnahme an ihrer Betreuung zu verdeutlichen und sich ihre eigene Rolle in der Ausbildung der nächsten Ärztegeneration klar zu machen [21]. Diese wichtigen Aufgaben werden in einem anderen vor kurzem entwickelten Katalog abgebildet, der die zentralen Kompetenzen für medizinischen Ausbilder zusammenfasst: der “KLM“. Dieser beinhaltet Bereiche wie Medizindidaktisches Handeln, Rollenvorbild und professionelles Handeln, sowie Reflexion und Weiterentwicklung der eigenen Lehrpraxis [22].
Seit mehreren Jahren hat die medizinische Fakultät der LMU Teach-the-Teacher-Kurse zusammen mit anderen ausländischen Universitäten durchgeführt. Hauptthema waren PBL, mündliche und schriftliche Prüfungen, Seminare und OSCE. Als die Jimma University in Äthiopien den Wunsch nach einem Kurs zum Thema „Ethik der medizinischen Ausbildung“ äußerte, entwickelten wir einen neuen Kurs, der viermal für insgesamt 97 Ärzten aus Afrika, Asien und Europa abgehalten wurde. Ziel des Kurses war, den Teilnehmern dabei zu helfen, ihr moralisches Denken zu verfeinern und eine Methodologie für die eigene ethische Entscheidungsfindung zu entwickeln.
Bei der Gestaltung dieses Kurses konzentrierten wir uns auf fünf Aspekte:
- das Lernen muss auf den Eigenerfahrungen der Teilnehmer bauen,
- der Kurs soll die Notwendigkeit betonen, Professionalität zu unterrichten,
- er sollte in Verbindung stehen mit dem, was die Ausbilder täglich unterrichten,
- die Effekte des Kurses sollten messbar sein,
- das Lernmaterial muss leicht verständlich und relevant für die Teilnehmer sein, damit es in einem internationalen Kontext angewendet werden kann.
Reiser schlug 1994 vor, regelmäßig fallbasierte klinische Besprechungen zu führen, in deren Rahmen Medizinstudenten die Möglichkeit haben, ethische Dilemmata in ihrer täglichen Arbeit oder in der Zusammenarbeit mit ihren Dozenten anzusprechen [12]. Wir haben einen ähnlichen Ansatz benutzt und Medizinstudenten gefragt, welche Dilemmata sie im Laufe ihrer Ausbildung wahrgenommen haben.
Diese Arbeit beschreibt nicht, wie ethisches Denken in der Arbeit mit Patienten gelehrt werden sollte, sondern analysiert, ob unser teach-the-teacher-Kurs zur Ethik der medizinischen Ausbildung einen Effekt auf das Bewusstsein der Dozenten für ethische Dilemmata im Medizinstudium hatte. Diese Studie benutzte Selbsteinschätzung und Fragebögen, um herauszufinden, wie die Teilnahme am Kurs das ethische Denken der Medizindozenten beeinflusste in Bezug auf ihre tägliche Interaktion mit Patienten (als behandelnde Ärzte) und mit Studenten (als Ausbilder). Zudem untersuchte die hier beschriebene Arbeit die vier kontrastierenden ethischen Grundorientierungen des ethischen Denkens (Relativismus, Intentionalismus, Konsequentialismus und Absolutismus), um herauszufinden ob kulturelle Unterschiede vorliegen.
2. Methoden
Wir haben einen neuen, internationalen, 4-stündigen Kurs entwickelt, der aus drei Schritten besteht: einer kurzen Frontalvorlesung über die Definitionen und die zentralen Themen der medizinischen Ethik, einem fallbasierten Tutorial, in der die Teilnehmer kurze Fallvignetten in Kleingruppen besprechen, und einer Großgruppenübung, mit dem Ziel, die Grundorientierung des ethischen Denkens der Teilnehmer herauszufinden. Der Kurs wurde von den Autoren dieses Manuskriptes entwickelt und an vier Gelegenheiten zwischen Dezember 2010 und Dezember 2011 mit 97 freiwilligen Teilnehmern aus Afrika, Asien und Europa gehalten.
In einer kurzen Frontalvorlesung wurde das Thema des Kurses als System von adäquaten Verhaltensweisen von Ärzten definiert, mit dem Ziel ihren Pflichten ihren Patienten und ihren Studenten gegenüber zu vereinbaren. Die Teilnehmer wurden gebeten, ihre eigenen Erfahrungen und Gedanken in englischer Sprache in die Diskussion einzubringen.
Für den zweiten Teil haben wir Fallvignetten ausgesucht, weil viele Teilnehmer Schwierigkeiten hatten, überhaupt Beispiele für ethische Probleme in der medizinischen Ausbildung zu nennen. Einige dieser Vignette sind modifizierte Versionen von bereits von anderen Autoren publizierten Beispielen [23], [24], [25], [26], andere wurden extra für diesen Kurs in Zusammenarbeit mit Medizinstudenten geschrieben. Die Fälle wurden so ausgesucht, dass sie häufig auftretende Dilemmata erkennen lassen. Beispiele für solche Dilemmata waren Mangel an adäquater Supervision von Studenten oder jungen Ärzten [21], Mangel an adäquater Information der Patienten bezüglich der Durchführung von bestimmten Maßnahmen durch Medizinstudenten [21], [27], Vermeidung (Aufgaben an einen jungen Kollegen delegieren, die man selber als unangenehm und lästig empfindet), Manipulation (ausnutzen von Macht durch Ausbilder), Empathiemangel und Vermeidung von „schwierigen Patienten“. Diese Fälle wurden in kleinen Gruppen von 10-12 Teilnehmern besprochen.
Schließlich wurde zuletzt in einer Großgruppenübung eine modifizierte Version der von P.B. Pedersen beschriebenen Methode [28] angewendet, um die vier Grundeinstellungen des ethischen Denkens der Teilnehmer zu untersuchen (Relativismus, Intentionalismus, Konsequentialismus und Absolutismus).
Alle Teilnehmer füllten zwei Fragebögen, einmal vor und einmal nach dem Kurs, aus, um die Effekte des Kurses auf ihr Interesse und ihre Wahrnehmung der ethischen Probleme in der medizinischen Ausbildung zu analysieren. Da solch ein Instrument in der Literatur nicht zu finden war, haben wir einen Fragebogen mit 12 Fragen zur Selbsteinschätzung entwickelt (siehe Tabelle 1 [Tab. 1]):

Die Teilnehmer beantworteten jede Frage auf einer 6-stufigen Likert Skala von 1 (auf keinen Fall einverstanden) bis 6 (komplett einverstanden). Reliabilität und Validität des neu entwickelten Instruments wurden nicht gemessen. Im Rahmen einer Feedback-Besprechung wurden qualitative Daten gesammelt.
2.1. Datenanalyse
Wir haben die Mittelwerte für die Antworten angegeben. Mit gepaartem t-Test wurden die Mittelwerte der Antworten vor und nach dem Kurs miteinander verglichen. P<0,05 wurde als signifikant angesehen. Für mehrfaches Testen wurde nicht adjustiert.
3. Ergebnisse
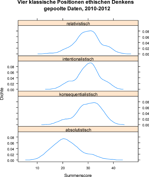
Der Durchschnittsalter der 97 Teilnehmer betrug 32 Jahre (zwischen 21 und 76), 26 waren Frauen, 71 Männer. 60 Teilnehmer kamen aus Äthiopien, 13 aus Polen, 5 aus Deutschland und 19 aus anderen Ländern. Abbildung 1 [Abb. 1] fasst die Ergebnisse der Analyse der 4 ethischen Grundorientierungen nach Pedersen [28] zusammen. Es gab relativ wenige „Absolutisten“ im Vergleich zu anderen Orientierungen. Die Analyse der Ergebnisse ergab keinen signifikanten Unterschied zwischen Geschlechter, Alter oder Nationalität (vgl. Abbildung 1 [Abb. 1]).

Neunzig Teilnehmer haben Selbsteinschätzungsfragebögen vor und nach dem Kurs ausgefüllt. Nach dem Kurs fand sich einen signifikanten Anstieg (p<.05) in 8 Items (siehe Tabelle 1 [Tab. 1]). Dabei handelt es sich um Item 1, 2, 3, 4, 5, 6, 7 und 11. In den anderen 4 Items kam es zu keinem signifikanten Unterschied. Die Teilnehmer gaben den Items 9, 10, und 12 (Durchschnittswerte mit Standardabweichung 5.7 [0.9], 5.5 [0.9], und 5.5 [0.7]) sowohl vor als auch nach dem Kurs hohe Punktzahlen und Item 8 einen sehr niedrigen Wert (auf keinen Fall einverstanden, Durchschnittswert mit Standardabweichung 1.5 [1.1]). Abbildung 2 [Abb. 2] fasst die Ergebnisse der Selbsteinschätzungsbögen vor und nach dem Kurs zusammen.

4. Diskussion
Soweit uns bekannt, ist dieser Kurs der erste teach-the-teacher Kurs zum Thema Ethik der medizinischen Ausbildung. Ziel war es, medizinische Dozenten dazu zu bringen, ethische Dilemmata in der Didaktik der Medizin in einem internationalen Kontext zu identifizieren, reflektieren und analysieren. Der Grund dafür ist, dass es einen intrinsischen Konflikt in unserer Tätigkeit als didaktisch tätige Ärzte gibt, weil wir zum einen behandelnde Ärzte von Patienten, zum anderen Ausbilder von Studenten sind [29].
In der Vergangenheit wurde Medizindidaktik eher informal erlernt, durch Erfahrung und je nach dem Kontext, in dem man selber Medizin studiert hat. Da in den allermeisten Ländern die Didaktik der Medizin nicht Gegenstand der medizinischen Ausbildung war, aber trotzdem von den Ärzten erwartet wurde, dass sie jüngere Kollegen und Medizinstudenten unterrichten, wurden nach und nach teach-the-teacher Kurse eingeführt, um Ärzten didaktische Methoden und Fertigkeiten beizubringen. Diese Kurse führen zu einer Professionalisierung der Medizindidaktik. Vor kurzem wurde ein Netzwerk gegründet, um die Fakultätsentwicklungsprogramme der deutschen Institutionen zu standardisieren [30]. So viel wir wissen, ist die Thematisierung der Dilemmata, die aus der Doppelrolle als Arzt und als Dozent entstehen, ein neuer Ansatz.
An der Universität von Toronto wurde ein Curriculum beschrieben, das auf Vorlesungen über Definitionen, Ursachen und Folgen von sexuellem Missbrauch in der Arzt-Patient- und der Arzt-Student-Beziehung basierte [31], [32]. Der beschriebene Kurs beinhaltete auch einen Workshop, der auf der Diskussion von Fallvignetten basierte, die kritische Situationen beschrieben. Der hier beschriebene Kurs sollte noch weiter gehen und Dozenten mit unterschiedlicher Herkunft ansprechen und ethische Probleme in einem internationalen Kontext zur Diskussion stellen.
Das erste Ziel des Kurses war es, das Bewusstsein der Teilnehmer für ethische Dilemmata in der medizinischen Ausbildung zu steigern. Die Ergebnisse der Selbsteinschätzung zeigten, dass es den Teilnehmern klar war, wie wichtig ethische Dilemmata in der medizinischen Ausbildung sind, und dass sie motiviert waren, mehr darüber zu lernen. Am Anfang des Kurses war es allerdings vielen Teilnehmern unmöglich, ein ethisches Dilemma in der medizinischen Ausbildung zu anzugeben, auch wenn sie viele ethische Dilemmata in der Arzt-Patienten-Beziehung benennen konnten.
In einer kurzen Frontalvorlesung wurde eine Definition des Themas geliefert. Ethik der medizinischen Ausbildung wurde als System von adäquatem Verhalten definiert, welches ein Gleichgewicht zwischen Verpflichtungen den Patienten und den Studenten gegenüber respektiert. Der zweite Teil des Kurses beinhaltete eine fallbasierte Übung. Diese Methode wurde ausgesucht, weil sie am besten der Natur des ethischen Denkens entspricht [33]. Die ausgesuchten Fälle stellten klassische ethische Probleme in der medizinischen Ausbildung dar und beinhalteten einige der 10 Themen, die Singh als „unethische didaktische Verhalten“ definiert [34]: inadäquate Beziehungen zu Studenten (sexuell, ökonomisch, zusammen trinken, usw.…), das Verletzen von eindeutig festgelegten institutionellen Regeln und Ausbildungsprozeduren, das Nichterfüllen von Aufgaben (nicht unterrichten, Chaos, schlechte Einstellung zur Lehre,…), das Aufdrängen eigener, persönlicher Meinungen an Studenten, welche in keinem Bezug zur Ausbildung stehen oder das Unterstützen von ungewöhnlichen Meinungen, die nicht der Gängigen entsprechen (extreme politische oder religiöse Meinungen, bezüglich kontroversen sozialen Themen, Interesse einer speziellen sozialen Gruppe, usw.…), unangemessene Benotung, Parteilichkeit, Ungerechtigkeit (sich von Vorlieben, Rasse, Leistungen in der Vergangenheit, sozioökonomischem Hintergrund leiten lassen, usw.…), die Studenten peinlichen Situationen auszusetzen oder herabsetzend zu behandeln (emotionale, psychologische Belästigung), in die Privatsphäre der Studenten einzudringen, Studenten in unethisches Verhalten miteinzubeziehen, Geschenke und Vorteile anzunehmen, Studenten und deren Eltern zu betrügen.
Ein unerwartetes Ergebnis lieferte der Test über die ethische Grundorientierung von Pedersen [28]: kein signifikanter nationalitäts-, geschlechts- oder altersspezifischer Unterschied konnte gefunden werden. Auch wenn wir in dieser Studie eine eher kleine Probandenzahl untersuchten und eine Generalisation der Ergebnisse aus diesem Grund nicht angemessen ist, könnte dieses Ergebnis darauf hindeuten, dass die grundsätzliche ethische Einstellung der Ärzte mehr von ihrem Beruf als von ihrer Nationalität, Geschlecht oder Alter beeinflusst wird. Dies könnte bedeuten, dass die medizinische Ausbildung mit ihrem unsichtbaren Curriculum eine ähnliche ethische Einstellung der Ärzte schafft, auch wenn sie in unterschiedlichen Kontexten stattfindet [15].
Am Ende des Kurses hatten die Teilnehmer den Eindruck, ihr Bewusstsein für ethische Probleme der medizinischen Ausbildung gesteigert zu haben, wie die signifikante Zunahme der Punktezahl in acht von zwölf Items des Selbsteinschätzungsbogen zeigt. Kein signifikanter Unterschied fand sich bei vier Items, die entweder eine sehr hohe (drei Items) oder eine sehr niedrige (ein Item) Punktzahl bereits am Anfang des Kurses erhalten hatten.
Eine Limitation der vorgestellten Arbeit ist, dass nur Selbsteinschätzung der Teilnehmer herangezogen wurde. Es war allerdings eine Pilot-Studie mit dem Ziel, die Dozenten in einem internationalen Kontext für ethische Probleme in der medizinischen Ausbildung zu sensibilisieren. Wie bereits erwähnt, haben wir keinen ähnlichen teach-the-teacher-Kurs in der Literatur gefunden. Die Dozenten werden in didaktischen Methoden und Prüfungsmethoden geschult, nur selten allerdings in Ethik der medizinischen Ausbildung. Der neue deutsche NKLM [http://www.nklm.de] ist in dieser Hinsicht innovativ, weil er die Ärzte dazu fordert, die Grenzen von Unterrichtssituation zu erkennen und reflektieren [10].
Wir haben die Fallvignetten zudem ohne harte Kriterien ausgesucht, ausschließlich auf der Basis unserer und der Meinung der Studenten bezüglich potentieller ethischer Dilemmata der medizinischen Ausbildung. Ziel war es, einen einfachen, gut-verständlichen, Lerner-zentrierten Kurs zu entwickeln. Da die Teilnehmer am Anfang des Kurses nicht wirklich in der Lage waren, die ethischen Probleme der medizinischen Ausbildung zu definieren, haben wir beschlossen Beispiele anzubieten, die diskutiert werden konnten.
Das Erkennen von alltäglichen ethischen Problemen der medizinischen Ausbildung erfordert Übung und gute Integration. Man muss eine moralische Vorstellungskraft entwickeln und ausbilden [35]. Mit unserem Kurs wollten wir die moralische Vorstellungskraft bei Medizindozenten in einem internationalen Kontext initiieren.
5. Ausblick
Das Bewusstsein für ein Problem zu schaffen ist nur der erste Schritt. Die Anzahl der Dozenten zu steigern, welche die ethischen Dilemmata in ihrer täglichen Arbeit erkennen, kann nur hilfreich sein. Erstens können diese Erkenntnisse ihnen dabei helfen, sich in schwierigen Situationen besser zu entscheiden. Das Bewusstsein zu haben, dass es unterschiedlichen ethischen Grundorientierungen gibt, erlaubt es den Dozenten weiterhin zu verstehen, welche Faktoren eine Rolle im Entscheidungsprozess spielen. Zweitens kann das Bewusstsein der Dozenten für diese Probleme dazu hilfreich sein, die Aufmerksamkeit von anderen Gruppen darauf zu lenken. Die Frage, ob die in diesem Kurs gewonnenen Erkenntnisse tatsächlich ins tägliche Leben übertragen werden können und das Verhalten der Teilnehmer beeinflussen, muss zukünftig untersucht werden.
Danksagung
Die Autoren möchten sich beim Kollegium des College of Public Health and Medical Sciences der Jimma University und beim Dekan, Herrn Prof. Abraham Haileamlak dafür bedanken, die Idee für diesen Kurses geliefert zu haben, dabei geholfen zu haben, diesen Kurs durchzuführen und dieses Manuskript verbessert zu haben. Sie bedanken sich zudem bei Frau Jacquie Klesing, zertifizierter Editor in the Life Sciences (ELS), für ihre Hilfe in der Korrektur dieses Manuskripts. Die Finanzierung der Kurse war aus Mitteln des Center for International Health at LMU, DAAD und BMZ.
Interessenkonflikt
Die Autoren erklären, dass sie keine Interessenkonflikte im Zusammenhang mit diesem Artikel haben.
Literatur
[1] Cruess RL. Reframing Medical Education to Support Professional Identity Formation. Acad Med. 2014;89(11):1446–1451. DOI: 10.1097/ACM.0000000000000427[2] Guillemin M1, Gillam L. Emotions, Narratives, and Ethical Mindfulness. Acad Med. 2015;90(6):726-731. DOI: 10.1097/ACM.0000000000000709
[3] Birden H. Defining professionalism in medical education: A systematic review. Med Teach. 2014;36(1):47-61. DOI: 10.3109/0142159X.2014.850154
[4] Stephenson A1, Higgs R, Sugarman J. Teaching professional development in medical schools. Lancet. 2001;357(9259):867-870. DOI: 10.1016/S0140-6736(00)04201-X
[5] Al-Eraky MM, Donkers J, Wajid G, Van Merrienboer JJ. Faculty development for learning and teaching of medical professionalism. Med Teach. 2015;37 Suppl 1:S40-46. DOI: 10.3109/0142159X.2015.1006604
[6] Shevell AH, Thomas A, Fuks A. Teaching professionalism to first year medical students using video clips. Med Teach. 2015;37(10):935-942. DOI: 10.3109/0142159X.2014.970620
[7] Lu WH, Mylona E, Lane S, Wertheim WA, Baldelli P, Williams PC. Faculty development on professionalism and medical ethics: the design, development and implementation of Objective Structured Teaching Exercises (OSTEs). Med Teach. 2014;36(10):876-882. DOI: 10.3109/0142159X.2014.916780
[8] Monrouxe LV, Rees CE, Dennis I, Wells SE. Professionalism dilemmas, moral distress and the healthcare student: insights from two online UK-wide questionnaire studies. BMJ Open. 2015;5(5):e007518. DOI: 10.1136/bmjopen-2014-007518
[9] Doukas DJ. The Challenge of Promoting Professionalism Through Medical Ethics and Humanities Education. Acad Med. 2013;88(11):1624-1629. DOI: 10.1097/ACM.0b013e3182a7f8e3
[10] Fischer MR, Bauer D, Mohn K; NKLM-Projektgruppe. Finally finished! National Competence Based Catalogues of Learning Objectives for Undergraduate Medical Education (NKLM) and Dental Education (NKLZ) ready for trial. GMS Z Med Ausbild. 2015;32(3):Doc35. DOI: 10.3205/zma000977
[11] Hautz SC, Hautz WE, Keller N, Feufel MA, Spies C. Die Gelehrten-Rolle im Nationalen Kompetenzbasierten Lernzielkatalog Medizin (NKLM) im Vergleich zu anderen internationalen Rahmenwerken. GMS Ger Med Sci. 2015;13:Doc20. DOI: 10.3205/000224
[12] Reiser SJ1., The ethics of learning and teaching medicine. Acad Med. 1994;69(11):872-876. DOI: 10.1097/00001888-199411000-00002
[13] Plaut SM, Baker D. Teacher-student relationships in medical education: boundary considerations. Med Teach. 2011;33(10):828-833. DOI: 10.3109/0142159X.2010.541536 DOI: 10.3109/0142159X.2010.541536
[14] Heru AM. Using role playing to increase residents' awareness of medical student mistreatment. Acad Med. 2003;78(1):35-38. DOI: 10.1097/00001888-200301000-00008
[15] Hick C. Klinische Ethik. Heidelberg: Springer Verlag; 2007. DOI: 10.1007/978-3-540-68364-3
[16] Cohen DL, McCullough LB, Kessel RW, Apostolides AY, Alden ER, Heiderich KJ. Informed consent policies governing medical students' interactions with patients. J Med Educ. 1987;62(10):789-798.
[17] Cohen DL, McCullough LB, Kessel RW, Apostolides AY, Heiderich KJ, Alden ER. A national survey concerning the ethical aspects of informed consent and role of medical students. J Med Educ. 1988;63(11):821-829. DOI: 10.1097/00001888-198811000-00001
[18] Coldicott Y, Pope C, Roberts C. The ethics of intimate examinations—teaching tomorrow's doctors. BMJ. 2003;326(7380):97-101. DOI: 10.1136/bmj.326.7380.97
[19] Jagsi R, Lehmann LS. The ethics of medical education. BMJ. 2004;329(7461):332–334. DOI: 10.1136/bmj.329.7461.332
[20] King D, Benbow SJ, Elizabeth J, Lye M. Attitudes of elderly patients to medical students. Med Educ. 1992;26(5):360-363. DOI: 10.1111/j.1365-2923.1992.tb00186.x
[21] Kalantri SP. Ethics in medical education. Indian J Anaesth. 2003;47(6):235-236.
[22] Görlitz A, Ebert T, Bauer D, Grasl M, Hofer, M, Lammerding-Köppel M, Fabry G; GMA Ausschuss Personal- und Organisationsentwicklung in der Lehre. Core Competencies for Medical Teachers (KLM)--A Position Paper of the GMA Committee on Personal and Organizational Development in Teaching. GMS Z Med Ausbild. 2015;32(2):Doc23. DOI: 10.3205/zma000965
[23] Keith-Spiegel P, Whitley Jr BE, Ware Balogh D, Perkins DV, Wittig AF. The Ethics of Teaching: A Casebook. London: Psychology Press; 2002.
[24] Kushner TK. Ward Ethics: Dilemmas for Medical Students and Doctors in Training. Cambridge: Cambridge University Press; 2001. DOI: 10.1017/CBO9781316036501
[25] Haller KA, Soltis EJ, Strike JF. The Ethics of School Administration (Professional Ethics in Education). Amsterdam: Teachers College Press; 2005.
[26] Strike KA, Soltis JF. The Ethics of Teaching. Amsterdam: Teachers College Press; 2004.
[27] Beatty ME, Lewis J. When students introduce themselves as doctors to patients. Acad Med. 1995;70(3):175-176. DOI: 10.1097/00001888-199503000-00002
[28] Pedersen PB. 110 Experiences for multicultural learning. Washington DC: American Psychological Association; 2004.
[29] Busche K1, Burak KW, Veale P, Coderre S, McLaughlin K. Making progress in the ethical treatment of medical trainees. Adv Health Sci Educ Theory Pract. 2015. [Epub ahead of print]
[30] Lammerding-Koeppel M, Ebert T, Goerlitz A, Karsten G, Nounla C, Schmidt S, Stosch C, Dieter P. German MedicalTeachingNetwork (MDN) implementing national standards for teacher training. Med Teach. 2015:1-7. DOI: 10.3109/0142159X.2015.1047752
[31] Robinson GE, Stewart DE. A curriculum on physician-patient sexual misconduct and teacher-learner mistreatment. Part 1: content. CMAJ. 1996;154(5):643-649.
[32] Robinson GE, Stewart DE. A curriculum on physician-patient sexual misconduct and teacher-learner mistreatment. Part 2: Teaching method. CMAJ. 1996;154(7):1021-1025.
[33] Heidari A, Adeli SH, Taziki SA, Akbari V, Ghadir MR, Moosavi-Movahhed SM, Ahangari R, Sadeghi-Modhaddam P, Mirzaee MR; Damanpak-Moghaddam V. Teaching medical ethics: problem-based learning or small group discussion? J Med Ethics Hist Med. 2013;6:1.
[34] Singh A. Ethics for Medical Educators: An Overview and Fallacies. Indian J Psychol Med. 2010;32(2):83–86. DOI: 10.4103/0253-7176.78502
[35] Truog RD, Brown SD, Browning D, Hundert EM, Rider EA, Bell SK, Meyer EC. Microethics: the ethics of everyday clinical practice. Hastings Cent Rep. 2015;45(1):11-17. DOI: 10.1002/hast.413



