Die Einbindung von Patienten in die medizinische Ausbildung
Volkhard Fischer 11 Medzinische Hochschule Hannover, Studiendekanat, Bereich Evaluation & Kapazität, Hannover, Deutschland
Zusammenfassung
Während sich die öffentliche Diskussion über die medizinische Ausbildung vor allem um die Quantität dreht, wird die Qualität der Ausbildung praktisch nicht geprüft. Eine Akademisierung der medizinischen Ausbildung sollte aber an der Ausbildung am Patienten ansetzen, wenn sie zur Qualitätsverbesserung beitragen will.
Patienteneinbindung in der ÄAppO: Die Qualität der medizinischen Ausbildung wird in der Approbationsordnung für Ärzte vor allem über Gruppengrößen und Stundenzahlen für den Unterricht mit Patienteneinbindung definiert. Trotz einiger Ungenauigkeiten in der Approbationsordnung lassen sich in ihr Angaben zur Art und Menge des Unterrichts mit Patienteneinbindung finden und systematisch unterscheiden. Darauf greift die Kapazitätsverordnung zurück, wenn sie die Anzahl der auszubildenden Studierenden bestimmen will.
Formen der Patienteneinbindung: Den verschiedenen Lehrveranstaltungsformen lassen sich auf Basis der Vorgaben der Approbationsordnung verschiedene Formen der Patienteneinbindung zuordnen. Die hier vorgeschlagene Systematik der Patienteneinbindung kann auf jeden konkreten medizinischen Studiengang angewendet werden und liefert dann ein für diesen Studiengang charakteristisches Mengenprofil.
Diskussion: Die an den meisten Fakultäten pragmatisch vorgenommene Verteilung der Stunden mit Patienteneinbindung deckt sich mit den Formulierungen der Approbationsordnung. Die korrekte Berücksichtigung der verschiedenen Formen einer Patienteneinbindung im Unterricht liefert über eine professionellere Unterrichtsplanung hinaus Argumentationshilfen für ein Qualitätsmanagement der medizinischen Ausbildung auf der Basis rechtlicher Vorgaben, die über eine Wirtschaftlichkeitsbetrachtung im Klinikalltag hinaus gehen.
Schlüsselwörter
Qualitätskontrolle, Patientenbezogene Ausbildung, Professionalisierung
Einleitung
Während in der GMS Zeitschrift für Medizinische Ausbildung oder auf den Jahrestagungen der GMA die Qualität der Medizinischen Ausbildung thematisiert wird, dreht sich die aktuelle politische Diskussion vor allem um die Beseitigung eines vermeintlichen Mangels an Ärzten [1], [2], [3]. D.h. es geht um die Quantität im Sinne der Anzahl auszubildender Ärzte, wobei immer eine bestimmte Qualifikation dieser Ärzte voraussetzt wird [4].
Anders als in allen anderen Studiengängen wird in Deutschland bei der Ermittlung der Studierendenzahlen für den Studiengang Medizin neben dem Personal der medizinischen Fakultäten auch die Anzahl der im Vorjahr behandelten Patienten berücksichtigt. Neben dem theoretischen Unterricht ist also der patientenbezogene Unterricht ein Definitionskriterium für medizinische Ausbildung und wird an verschiedenen Stellen in der Approbationsordnung für Ärzte (ÄAppO) und der Kapazitätsverordnung (KapVO) thematisiert. Da sich Fischer & Rüping an anderer Stelle mit der Problematik der Kongruenz von ÄAppO und KapVO auseinandergesetzt haben [5], soll hier das Augenmerk auf die Frage gerichtet werden, wie die durch die letzten Novellierungen der ÄAppO angestrebten Qualitätssteigerungen in den Studienplänen der einzelnen Fakultäten sichtbar gemacht werden können.
Als Ansatzpunkt soll dabei die patientenbezogene Ausbildung gewählt werden, weil sie das Medizinstudium von den meisten anderen Studiengängen unterscheidet und sich neben den universitären Prüfungen die meisten Veränderungen zwischen den verschiedenen Novellierungen der ÄAppO beim Unterricht mit Patienteneinbindung finden lassen. Weil die ÄAppO über Gruppengrößen und Stundenzahlen lediglich Qualitätsmindeststandards definiert [6], könnte jede medizinische Fakultät ihr individuelles Profil in einer bundesweit vergleichbaren Nomenklatur darstellen, wenn es gelungen ist, die Einbindung von Patienten in den Unterricht anhand verschiedener Lehrveranstaltungsformen klar zu differenzieren. Dies könnte dabei helfen, die Qualität und Quantität der medizinischen Ausbildung in ihrer wechselseitigen Verschränkung besser wahrzunehmen und die nicht zuletzt vom Wissenschaftsrat immer wieder angeregte Diskussion über die Weiterentwicklung des Medizinstudiums zu konkretisieren [7], [8], [9].
Die Patientenbindung aus Sicht der ÄAppO
Bei der in allen Studiengängen üblichen Unterscheidung von verschiedenen Veranstaltungsarten fällt in der ÄAppO neben der ungewöhnlichen Bezeichnung von problemorientierten Unterricht (Gegenstandsbezogene Studiengruppen) die Beschreibung von zwei Sonderformen der praktischen Übung auf, die sich auf die Ausbildung am Patienten beziehen (§ 2 Absatz 3 ÄAppO): der Unterricht am Krankenbett bzw. UaK und die Blockpraktika. Weil nach § 2 Absatz 4 Satz 3 ÄAppO zumindest bei den Seminaren ebenfalls die Vorstellung von Patienten ausdrücklich vorgesehen ist, lässt sich Unterricht mit Patienteneinbindung danach unterscheiden, ob es sich um theoretische Lehrveranstaltungen oder praktische Übungen handelt. Das Ausmaß dieser Einbindung soll dabei für die Klassifikation weitgehend ausgeblendet werden, obwohl es natürlich für die Studiengangsplanung wichtig ist.
Eine zweite Differenzierung ergibt sich aus der Bestimmung in § 2 Absatz 3 Satz 5, dass die Unterweisung in den praktischen Übungen zunächst vorzugsweise am Gesunden und mit Fortschreiten der Fähigkeiten und Fertigkeiten zunehmend am Patienten erfolgen soll. Vor diesem Hintergrund wird verständlich, wieso die 7. und die 8. Novelle der ÄAppO in dem ihr zugeordneten Beispielstundenplan noch 560 Stunden Unterricht mit Patienteneinbindung vorsahen, während seit der 9. Novelle nur noch 476 Stunden Unterricht am Krankenbett vorgeschrieben sind. Der Grund für diese Änderung besteht einfach in der Tatsache, dass seit der 9. Novelle von 2002 kein Kursus der klinischen Untersuchungsmethoden mehr vorgeschrieben ist. Dieser ging aber bis zur 8. Novelle mit immerhin 84 Stunden in die Berechnung des Unterrichts am Krankenbett mit ein.
Die dritte Unterscheidung eines Einbezugs von Patienten betrifft die praktischen Übungen. Die beiden hier relevanten Praktikumsformen (UaK und Blockpraktika) unterscheiden sich nicht nur in ihrer zeitlichen Organisation im Stundenplan [6], sondern auch in der Art der Patienteneinbindung [10]. Beim UaK sollte in der Regel ein konkreter Patient einer Kleingruppe von Studierenden zugeordnet werden, während beim Blockpraktikum einem Studierenden eine vorher nicht festgelegte Anzahl von Patienten („unter den Bedingungen des klinischen und ambulanten Alltags“) begegnet. Rechtlich mag dieser Unterschied marginal sein, für die Studiengangsplanung, insbesondere die Stundenplangestaltung ist er brisant. Denn während beim UaK der Studierenden-Patienten-Kontakt über den Stundenplan zeitlich genau definiert ist, kann er beim Blockpraktikum entsprechend zeitlich variieren, es muss also keine über den Tag hinausgehende Zuordnung des Studierenden-Patienten-Kontakts im Stundenplan geben [10]. Auch die Betreuungsrelation sollte eine andere sein, denn ein Stationsarzt oder ein Allgemeinmediziner kann sich auf seiner Station bzw. in seiner Praxis nicht um 3-4 Studierende gleichzeitig ganztags kümmern.
Die vierte und letzte Differenzierung der Patienteneinbindung aus rechtlicher Sicht betrifft den Studienabschnitt, in dem die Patienteneinbindung in den Unterricht erfolgt. § 3 Absatz 4 ÄAppO macht eindeutig klar, dass auch das PJ ein Teil der studentischen Ausbildung ist, in dem Ausbildungserfordernisse Vorrang vor anderen Zielen haben [11]. Es ist also bei einer sprachlichen Differenzierung verschiedener Veranstaltungsformen mit Patienteneinbindung mit einzubeziehen. Für die Planung der Stundenpläne in den ersten fünf Studienjahren kommt dem PJ auch deshalb eine Bedeutung zu, weil man von Patienten auf einer Station einer Universitätsklinik nicht erwarten kann, dass sie zwischen Studierenden und PJ’lern unterscheiden, wenn es um die Einwilligung in die Untersuchung durch Studierende geht.
In Abbildung 1 [Abb. 1] sind die sich aus der ÄAppO ergeben vier Differenzierungen von links nach rechts angeordnet und durch römische Ziffern markiert. Von den fünf Lehrveranstaltungsarten mit Patienteneinbindung (Vorlesungen, Seminare, Kurse, UaK und Blockpraktika) sind vier inhaltlich und organisatorisch von zentraler Bedeutung für die medizinische Ausbildung. Die Stärke ihrer Umrandung soll die Bedeutung der Patienteneinbindung in den verschiedenen Lehrveranstaltungen und Studienabschnitten für den Praxisbezug des Studiums symbolisieren. Durchgezogene Pfeile stehen für eine regelmäßige Patienteneinbindung, fehlende Pfeile für einen fehlenden Einbezug von Patienten in diese Veranstaltungsart bzw. diesen Studienabschnitt. Die beiden für die klinisch-praktische Ausbildungsqualität wichtigsten Veranstaltungsarten (UaK und Blockpraktika) sind in der Abbildung 1 [Abb. 1] zusätzlich durch doppelte senkrechte Linien gekennzeichnet. Sie sind sowohl für die Curriculumsplanung und als auch für das betriebswirtschaftliche Ergebnis der jeweiligen Uniklinik bedeutsam.
Abbildung 1: Die Einbindung von Patienten in die ärztliche Ausbildung nach der ÄAppO. 
Klassische Übungen wie in der Medizinischen Biometrie werden in der ÄAppO nicht gesondert angesprochen, sind hier aber entsprechend der Klassifikation der Hochschulrektorenkonferenz den theoretischen Lehrveranstaltungen zugeordnet [12]. Die damit verbundenen Konsequenzen für eine personalbezogene Kapazitätsermittlung sollen hier nicht aber thematisiert werden.
Formen der Patientenbindung
Für eine Klassifikation der patientenbezogenen Ausbildung reichen diese rechtlichen Vorgaben nicht aus, weil sie die didaktischen Begründungen für die Forderung nach UaK, Blockpraktika und anderen Veranstaltungsformen meist nur implizit enthalten. Außerdem ergibt sich ein generelles Problem dieses Versuchs einer differenzierteren Klassifikation von Unterricht mit Patienteneinbindung aus dem Umstand, dass einige Formulierungen in den verschiedenen Novellen der ÄAppO mehrdeutig sind. Denn eine nähere Analyse des von der 8. Novelle als UaK eingestuften Kursus der klinischen Untersuchungsmethoden dürfte schnell Zweifel daran wecken, ob diese Ausbildung ausschließlich an Patienten durchgeführt wurde, wie es die Bezeichnung Unterricht am Krankenbett nahelegt.
Es stellt sich also die Frage, ob man die Art der Patienteneinbindung innerhalb des gegebenen rechtlichen Rahmens so präzisieren kann, dass sie für die Studiengangsplanung und die Kapazitätsberechnung besser nutzbar wird. Bisher wurde, zumindest in Hannover, für die in Abbildung 1 [Abb. 1] aufgeführten Veranstaltungen bei den jährlichen Kapazitätsberechnungen und die hochschulinterne Leistungsbezogene Mittelvergabe in der Lehre an der Medizinischen Hochschule Hannover (MHH) [13] nur nach der Anzahl der Studierenden pro Dozent und der Dauer der Dozentenanwesenheit unterschieden. Tabelle 1 [Tab. 1] gibt dieses klassische kapazitätsrechtliche Raster für die MHH wieder.
Tabelle 1: Differenzierung verschiedener Lehrveranstaltungsarten nach Gruppengröße, Anrechnungsfaktor (KapVo) und Dozentenanwesenheit
Ein vergleichbares Raster dürfte an allen medizinischen Fakultäten vorhanden sein. Für die folgenden Überlegungen kommt es aber nicht darauf an, wie groß die Abweichungen zwischen den medizinischen Fakultäten sind. Wichtig ist zunächst nur die generelle Übertragbarkeit. Die empirische Grundlage für die weiteren Überlegungen ist die Erfassung der Lehrveranstaltungen an der MHH für die laufende Gutachtenerstellung zur patientenbezogenen Kapazitätsberechnung im Modellstudiengang HannibaL durch die Firma Lohfert & Lohfert [14]. Hierbei muss zwangsläufig vom Variantenreichtum der patientenbezogenen Ausbildung in den verschiedenen Fächern an den jeweiligen Fakultäten abstrahiert werden, um zu einer einfachen Klassifizierung zu gelangen. Da die Klassifizierung das Ausmaß der Patienteneinbindung (PE) in den Vordergrund stellt, werden die verschiedenen Kategorien einfach durchnummeriert.
Patientenbezogener Unterricht in Großgruppen
In Seminaren und Vorlesungen werden traditionell Gesunde und Kranke zur Veranschaulichung der jeweiligen Themen vorgestellt. Kapazitätsrechtlich werden beide Veranstaltungsformen nicht berücksichtigt. Mengenmäßig ist die Einbindung von Gesunden und/oder Kranken in diese Veranstaltungsformen aber relevant, wenn es darum geht, innerhalb eines Zeitraums von wenigen Tagen bis Wochen in allen Seminargruppen eines Jahrgangs Personen mit einem definierten physikalischen Befund vorzustellen. Es handelt sich gewissermaßen um die Basiskategorie (PE_0). Ebenfalls in diese Kategorie würden Übungen oder Gegenstandsbezogene Studiengruppen als theoretische Lehrveranstaltungen fallen, obwohl in ihnen vorwiegend mit Fallvignetten oder virtuellen Patienten gearbeitet wird. Weil dieser Unterricht nicht in die patientenbezogene Kapazitätsberechnung eingeht, muss das Verhältnis der Dauer der Patientenanwesenheit (:= Patientenbelastung in der Terminologie der Kapazitätsberechnung) zur Unterrichtszeit nicht bestimmt werden.
Patientenbezogener Unterricht in Kleingruppen ohne stationäre Patienten
Seit der 9. Novelle der ÄAppO im Jahre 2002 ist die Ausbildung in klinischen Untersuchungstechniken nicht mehr explizit ein Teil des kapazitätsrechtlich relevanten Unterrichts am Krankenbett. Ob dies mit dem Wegfall des entsprechenden Leistungsscheins zusammenhängt, oder ob der Gesetzgeber hierbei der Tatsache Rechnung tragen wollte, dass dieser Unterricht teilweise an Mitstudierenden oder Simulationspatienten (PE_1a) und in zunehmenden Umfang an Simulatoren und Puppen (PE_1b) erfolgt, ist aus den Sitzungsprotokollen des Bundesrats nicht zu entnehmen [15], [16]. Fest steht, dass die Ausbildung an diesen Ressourcen organisatorisch aufwendig ist, in einer patientenbezogenen Kapazitätsberechnung aber nicht berücksichtigt wird. In der ersten Stufe der patientenbezogenen Kapazitätsberechnung (§ 17 Abs. 1 Nr. 1 KapVO) werden außerdem nur stationäre Patienten berücksichtigt. Es ist deshalb notwendig, auch die Ausbildung an ambulanten Patienten (PE_1c) gesondert zu verbuchen, zumal nach § 17 Absatz 1 Nr. 2 KapVO die poliklinische Kapazität als maximal 50%iger Aufschlag auf die stationäre Kapazität festgesetzt wird. Verzichtet man auf diese Abgrenzung, läuft die Fakultät schon in der Planung Gefahr, ihren stationären Betrieb für den Unterricht zu überlasten.
Hinsichtlich des Verhältnisses der zeitlichen Einbindung der „Patienten“ zu Unterrichtszeit ergibt sich für die Kategorie PE_1a bzw. PE_1b ein Verhältnis von 0,1:1 eben weil praktisch keine Patienten eingebunden werden, aber die genutzten knappen Ressourcen nicht völlig vernachlässigt werden sollten. Für die Kategorie PE_1c wäre dieses Verhältnis aber als 1:1 anzusetzen, weil die (ambulanten) Patienten während der gesamten Unterrichtszeit anwesend sind.
Will man diese Formen der Patienteneinbindung im weitesten Sinne mit einem spezifischen Namen für die Lehrveranstaltungsform kennzeichnen, so bietet es sich an, hierfür eine traditionelle Bezeichnung wie „Kurs“ als Sonderform einer Praktischen Übung zu verwenden. Sieht man von der Ausbildung in Allgemeinmedizin ab, in der es per definitionem keine Ausbildung an stationären Patienten gibt, lassen sich so Unklarheiten für die gerichtliche Überprüfung der Kapazitätsberechnung anhand des Curriculums vermeiden.
Patientenbezogener Unterricht in Kleingruppen
Die kapazitätsrechtlich relevante Lehrveranstaltungsform Unterricht am Krankenbett bildet den Kernbereich der klinischen Ausbildung. In der patientenbezogenen Kapazitätsberechnung wird unterstellt, dass er ausschließlich an stationären Patienten durchgeführt wird. Nach der oben vorgenommenen Ausgliederung anderer „Patientengruppen“ bildet die Kategorie PE_2 dies korrekt ab. Wegen der Vielzahl der Gruppen ist für diese Veranstaltungsform eine genaue zeitliche Planung mit Rotationsplänen notwendig. Plant man pro Unterrichtsstunde einen Patienten ein, so steht dieser Patient (zumindest an der MHH) an diesem Tag nur dieser Gruppe zur Verfügung und wird dabei zwischen einer und drei Unterrichtsstunden lang belastet. Klassisch sind dann Patientenbelastung und Unterrichtszeiten im Verhältnis 1:1 anzusetzen, weil unterstellt wird, dass der Patient während der gesamten Unterrichtszeit gebunden ist.
Dieser kapazitätsrechtlich einfache Fall verdeutlicht, dass es sich bei der hier vorgeschlagenen Klassifikation „nur“ um eine normative Betrachtung handelt, die in der Planung die konkrete Ausgestaltung der Unterrichtssituation nicht vorwegnehmen will, sondern über die Bandbreite der Möglichkeiten innerhalb der Kategorien mittelt und zwischen den Kategorien differenziert.
Patientenbezogener Unterricht in Kleingruppen während der Krankenversorgung
Während der Blockpraktika sind die Studierenden im Sinne der ÄAppO in den klinischen und ambulanten Alltag eingebunden. Sie haben mit einer Vielzahl von Patienten während dieses Unterrichts zu tun, die Patienten werden aber nicht explizit für die Lehrveranstaltung zu einem bestimmten Zeitpunkt des Tages aus der Krankenversorgung herausgenommen. Anders als bei der Patienteneinbindung im UaK (PE 2) müssen die Studierenden die Patienten selbstständig aufsuchen und aus der Krankenversorgung herauslösen. Der Kontakt der Studenten mit den Patienten stellt also eine Patientenbelastung im Sinne einer patientenbezogenen Kapazität dar. Weil die Lehrkräfte zusammen mit den Studenten aber nur während eines Teils der Blockpraktikums Patienten untersuchen, sind Unterrichtszeiten und Patientenbelastung nicht gleich zu setzen. Deshalb dürfte es sinnvoll sein, die Einbindung der verschiedenen Patienten im Laufe eines Tages im Verhaltnis 0,3:1 anzusetzen. Dieser Wert ergibt sich zumindest für die MHH aus den aktuellen Befragungen im Rahmen der Begutachtung durch die Firma Lohfert & Lohfert [10], auch wenn er fachspezifisch schwankt. Er entspricht auch dem in der Lehrverpflichtungsverordnung angesetzten Anrechnungsfaktor für Lehrveranstaltungen, bei denen die Dozenten nicht permanent anwesend sein müssen.
Eine in dieser Kategorie zu berücksichtigende Sonderform stellen Klinische Lehrvisiten dar, die sich vom Blockpraktikum in ihrer zeitlichen Ersteckung und der Anzahl der teilnehmenden Studierenden unterscheiden. Abgesehen von diesen beiden Unterschieden, fallen die Klinischen Lehrvisiten aber auch in diese Kategorie der Patienteneinbindung mit einer ähnlichen Patientenbelastung wie die Blockpraktika.
Patientenbezogene Ausbildung mit Krankenversorgung
Die letzte Form der Patienteneinbindung (PE_4) stellt das Praktische Jahr dar. Man könnte hierbei zwar auch von besonders langen Blockpraktika sprechen, die durch gelegentlichen Uak oder Seminare unterbrochen werden. Damit wäre die angestrebte begriffliche Abgrenzung aber erschwert. Außerdem hat das PJ noch die besondere Schwierigkeit, dass sich curricular nur durch restriktive Maßnahmen die Auslastung der verschiedenen Fächer einer Universitätsklinik und der dazugehörigen akademischen Lehrkrankenhäuser so wie im klinischen Studienabschnitt steuern lässt.
Merkwürdigerweise wird das PJ in der patientenbezogenen Kapazitätsberechnung nicht berücksichtigt. Vermutlich hängt dies damit zusammen, dass sich im PJ noch schlechter als im Blockpraktikum die Patientenbelastung für die Ausbildung zeitlich von der Krankenversorgung trennen lässt. Wollte man für das PJ die Patientenbelastung definieren, so würde das bei der Kategorie PE_3 Gesagte hier ebenfalls gelten, also ein Faktor 0,3:1 angesetzt werden müssen.
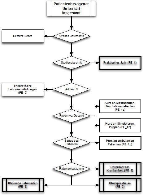
Wie Abbildung 2 [Abb. 2] zeigt, kann man eine begriffliche Präzisierung der Patienteneinbindung ohne Schwierigkeiten gängigen Lehrveranstaltungsarten auch in Form eines Entscheidungsbaums zuordnen. Die Kategorie PE_4 wurde in der Abbildung, abweichend vom Argumentationsgang, weiter oben eingeordnet, weil sie im Kapazitätsberechnungsprozess früher eliminiert werden kann. Inhaltlich stellt sie aber die höchste Form der Integration von Unterricht und Krankenversorgung dar. Für die Kapazitätsberechnung würde man noch berücksichtigen, ob die Lehrveranstaltungen an der Universitätsklinik oder in einer externen Einrichtung statt finden. Im zweiten Fall sind die dafür angesetzten Stunden aus der patientenbezogenen Kapazitätsberechnung herauszunehmen und die zugehörigen Curricularanteile in der personalbezogenen Kapazitätsberechnung zu berücksichtigen. Da diese Option aber nur für Modellstudiengänge eindeutig erlaubt ist (§ 41 Absatz 1 Nummer 4 ÄAppO), soll sie hier nicht weiter erörtert werden.
Abbildung 2: Die Unterscheidung von vier Arten der Patienteneinbindung. 
Analog zur Tabelle 1 [Tab. 1] kann man die vorgeschlagene Klassifikation auch in Tabellenform darstellen. Dazu ordnet man in der Tabelle 2 [Tab. 2] den einzelnen Lehrveranstaltungsarten die oben definierte Patientenbelastung und Patienteneinbindung zu und erhält so ein auf die klinisch-praktische Ausbildung bezogenes Raster.
Tabelle 2: Differenzierung verschiedener Lehrveranstaltungsarten nach Patientenbelastung und Patienteneinbindung
Einen Sonderfall stellt das Blockpraktikum Allgemeinmedizin dar. Von seiner zeitlichen Gestaltung her, fällt es in die Kategorie PE_3, vom Status der einbezogenen Patienten in die Kategorie PE_1c. Weil es aber außerhalb der Universitätsklinik in externen Einrichtungen durchgeführt wird, ist der Stundenanteil aus der patientenbezogenen Kapazitätsberechnung herauszunehmen.
Diskussion
Wendet man die vorgeschlagene Kategorisierung der Patienteneinbindung auf einen konkreten medizinischen Studiengang an, erhält man ein für diesen Studiengang charakteristisches klinisch-praktisches Mengenprofil. Es ist keine abschließende Beschreibung, so lange es keine Differenzierung nach den verschiedenen klinisch-praktischen Fächern enthält, erlaubt aber eine differenziertere Sicht auf das jeweilige Lehrangebot. Sie löst nicht das Problem, ob eine Kapazitätsermittlung nach der klassischen Zählung der „mitternachtsbelegten Betten“ im DRG-Zeitalter noch angemessen ist. Dies wäre eine gesonderte Fragestellung. Die vorgeschlagene Klassifizierung stellt aber einen Einstieg in die generelle Problematik dar, wie man einen patientenbezogenen Unterricht unter sich verschärfenden ökonomischen Bedingungen mit einem Qualitätsmanagement verbinden kann.
An den meisten Fakultäten wird die Verteilung der Stunden mit Patienteneinbindung auf die einzelnen Fächer bzw. Module nicht nach den Kategorien PE 1a/b, PE_1c und PE_2 durchgeführt. Ansätze für eine Unterscheidung zwischen dem klassischen UaK und Blockpraktika finden sich dagegen immer häufiger. Die universitäre Praxis deckt sich also weitgehend mit den Formulierungen der ÄAppO, steht aber in Kontrast zur KapVO. Gemeinhin fällt diese Diskrepanz nicht auf, wendet man aber die hier vorgeschlagene Differenzierung an, wird das Problem offensichtlich und lösbar. Denn während die Stundenangaben der ÄAppO zum Unterricht am Krankenbett offen lassen, ob diese Lehre eine Patienteneinbindung im Sinne der Kategorien PE_1a/b, PE_1c bzw. PE_2 darstellt, zieht die Kapazitätsverordnung zunächst nur die Kategorie PE_2 für die patientenbezogene Kapazitätsberechnung heran und erhöht dieses Ergebnis um 50 %, um die ambulanten Patienten des Klinikums zu berücksichtigen. Deshalb überschätzt vermutlich die KapVO die patientenbezogene Kapazität, weil sie UaK und Blockpraktika anders interpretiert, als man dies aus der ÄAppO direkt entnehmen kann [5], [10]. Leider ist die Höhe der Überschätzung schwer zu ermitteln, weil die ÄAppO an vielen Stellen alles andere als eindeutig formuliert ist. Dies erhöht den Druck auf die auf den Stationen eingesetzten Ärzte und trägt sicherlich nicht zur Verbesserung der Qualität der medizinischen Ausbildung bei. Zwar käme die Zusammenfassung des Unterrichts am Krankenbett mit den Blockpraktika durch die KapVO den Universitätsklinika entgegen, wenn sie in der Lage wären, weitere 50% des Unterrichts mit Patienteneinbindung in den Ambulanzen zu realisieren. Die bei Annahme der 9. Novelle der ÄAppO durch den Bundesrat angekündigte Verbesserung der klinischen Ausbildung reduziert sich dann aber auf eine Verringerung der Gruppengrößen (von 4,36 auf 4). Das damals von der AG Medizinische Studienreform mit einem patientenbezogenen Unterrichtsvolumen von 53 SWS angegebene Reformziel [17] scheint also zumindest in der Umsetzung der ÄAppO durch die KapVO verloren gegangen zu sein.
Will man die Qualität der Ausbildung nicht zu Gunsten der Quantität aus dem Blick verlieren, sollte bei einer Neufassung der beiden für die medizinische Ausbildung relevanten Verordnungen eine bessere Passung angestrebt werden. Dies ist um so wichtiger, weil die rechtlichen Vorgaben der ÄAppO und der KapVO auch durch die Krankenversorgung und deren Bestrebung auf Verkürzung der Liegezeiten nicht anzutastende Grenzwerte für die Qualität und die Quantität der Lehre definieren. Ein wichtiger Zwischenschritt ist hierfür, dass die Fakultäten die Patienteneinbindung im Unterricht differenzierter als bisher darstellen. Nur eine transparente Darstellung der klinisch-praktischen Ausbildung ermöglicht Lehre und Krankenversorgung integriert zu planen und organisiert durchzuführen.
Interessenkonflikt
Der Autor erklärt, dass er keine Interessenskonflikte in Zusammenhang mit diesem Artikel hat.
Literatur
[1] Bundesministerium für Gesundheit. Eckpunkte zum Versorgungsgesetz. Berlin: Bundesministerium für Gesundheit; 2011. S.37.[2] Bitter-Suermann D. Ärztemangel/Ärzteschwund. Wo liegen die Probleme? Forschung Lehre. 2011;18(1):42-44.
[3] Stüwe H. Ärztemangel: FDP will mehr Medizinstudienplätze. Dtsch Arztebl. 2010;107(17):786.
[4] Hibbeler B, Richter-Kuhlmann E. Zehn Prozent mehr Studienplätze wären angebracht. Interview mit Prof. Dr. med. habil. Jan Schulze. Dtsch Arztebl. 2010;107(41):1966-1968.
[5] Fischer V, Rüping U. Das Kapazitätsrecht und die Qualität der medizinischen Ausbildung. GMS Z Med Ausbild. wieder eingereicht/submitted
[6] Haage H. Das neue Medizinstudium. - Medizinisches Ausbildungsrecht - mit Bundesärzteordnung und Approbationsordnung. Aachen: Shaker; 2003.
[7] Wissenschaftsrat. Empfehlungen zur Qualitätsverbesserung in Studium und Lehre. Köln: Wissenschaftsrat; 2008.
[8] Wissenschaftsrat. Leitlinien zur Reform des Medizinstudiums. Köln: Wissenschaftsrat; 1992.
[9] Wissenschaftsrat. Trends der Hochschulmedizin in Deutschland. Berlin: Wissenschaftsrat; 2010.
[10] Lohfert P. Spielt die Patientenverfügbarkeit für die Kapazitätsberechnung eine große Rolle? 71 ordentlicher Medizinischer Fakultätentag; 04. Juni 2010. Hannover: Medizinischer Fakultätentag; 2010. S.8.
[11] Fischer V, Haller H. Erschweren die Approbationsordnung für Ärzte und die Kapazitätsverordnung die Planung einer patientenbezogenen Ausbildung? Jahrestagung der Gesellschaft für Medizinische Ausbildung (GMA). Bochum, 23.-25.09.2010. Düsseldorf: German Medical Science GMS Publishing House; 2010. Doc10gma120. DOI: 10.3205/10gma120
[12] HRK. Empfehlung zur Sicherung der Qualität von Studium und Lehre in Bachelor- und Masterstudiengängen. Bonn: Hochschulrektorenkonferenz; 2005.
[13] Just I, Beinhoff S, Haller H, Fischer V. Kriterien für eine leistungsorientierte Mittelvergabe in der Lehre. Jahrestagung der Gesellschaft für Medizinische Ausbildung (GMA). Bochum, 23.-25.09.2010. Düsseldorf: German Medical Science GMS Publishing House; 2010. Doc10gma233. DOI: 10.3205/10gma233
[14] Lohfert P, Lohfert C. Gutachten über die Kapazitätsberechnungsmethode für den Modellstudiengang HannibaL (UPPMK). Kurzfassung. Kopenhagen: Lohfert & Lohfert ; 2011. Contract No.: 889.
[15] Bundesministerium für Gesundheit. Beschlussvorlage zur Änderung der Approbationsordnung für Ärzte. Berlin: Bundesrat; 2002.
[16] Bundesministerium für Gesundheit. Beschlussvorlage zur Änderung der Approbationsordnung für Ärzte. Bonn: Bundesrat; 1997.
[17] AG Medizinische Studienreform. Vorlage eines Entwurfes zur Änderung der Approbationsordnung für Ärzte - mit wichtigen, zu beachtenden Gesichtspunkten und Kapazitätsberechnungen -. Heidelberg: Gesellschaft für Medizinische Ausbildung (GMA); 1999.



