Einmaliges studentisches standardisiertes Training der chirurgischen Händedesinfektion nach EN1500: Quantifizierung des Trainingseffektes, Nutzen der Methode und Vergleich mit klinischen Referenzgruppen
Andreas Fichtner 1Elke Haupt 2
Tobias Karwath 3
Katharina Wullenk 4
Christoph Pöhlmann 5
Lutz Jatzwauk 6
1 Universitätsklinikum Halle, Klinik für Anästhesiologie und Operative Intensivmedizin, Leiter Erxleben Lernzentrum, Halle (Saale), Deutschland
2 Universitätsklinikum C.-G. Carus, Institut für Hygiene, Dresden, Deutschland
3 TU Dresden, Medizinische Fakultät, Dresden, Deutschland
4 Ausbildungszentrum für Gesundheitsfachberufe, Halle (Saale), Deutschland
5 Robert-Bosch-Krankenhaus, Abteilung für Labormedizin, Stuttgart, Deutschland
6 Universitätsklinikum C.-G. Carus, Leiter Institut für Hygiene, Dresden, Deutschland
Zusammenfassung
Die standardisierte Schulung klinisch-praktischer Fertigkeiten in sog. Skills Labs ist erst seit wenigen Jahren an deutschen Universitäten verbreitet. Den zumeist umfangreichen und sehr guten Evaluationsergebnissen stehen kaum Untersuchungen zur Effektquantifizierung und Kosten-Nutzen-Analyse gegenüber. In der vorliegenden Studie soll eine Methode zur digitalen Quantifizierung der Güte der chirurgischen Händedesinfektion vorgestellt werden sowie das Skills-Lab-Training der standardisierten Einreibemethode nach EN1500 auf seinen Effekt hin untersucht und mit OP-Pflegepersonal und Operateuren als klinische Referenzgruppen verglichen werden.
Methode: 161 Studierende der Medizin eines 8. Semesters wurden in Kontroll- und Interventionsgruppe randomisiert. Die Interventionsgruppe erhielt ein 45-minütiges standardisiertes Training durch geschulte Mitstudierende zum Verhalten im OP mit dem Teilaspekt der chirurgischen Händedesinfektion nach EN1500. Dem Desinfektionsmittel wurde Fluoreszenzfarbstoff beigemischt. Nach der Desinfektion wurden die 4 Handflächen eines jeden Probanden digital fotografiert und teilautomatisiert die nicht ausreichend benetzte Handfläche bestimmt. Die Ergebnisse aller studentischer Probanden wurden verglichen, sowie das Kompetenzniveau anhand zweier klinischer Referenzgruppen eingeordnet.
Ergebnisse: Die Interventionsgruppe erreichte nach dem studentisch angeleiteten Training eine zu durchschnittlich 4,99% (SD 2,34) der gesamten vier Handflächen nicht sicher ausreichende Benetzung und war damit hoch signifikant (p<0,01) besser als die Kontrollgruppe mit 7,33% (SD 3,91). Im Vergleich zu den Referenzgruppen konnte in der Kontrollgruppe kein signifikanter Unterschied gezeigt werden, die Interventionsgruppe zeigte aber im Vergleich zu beiden Referenzgruppen hoch signifikant bessere Ergebnisse: Operateure 9,32% (SD 4,97), OP-Pflege 8,46% (SD 4,66). Der Methodenfehler ist vernachlässigbar gering. In der Subgruppenanalyse hinsichtlich der studentischen Vorerfahrungen zeigten sich gute Trainingseffekte in den Gruppen mit geringer und moderater Vorerfahrung, weniger in den Gruppen ohne bzw. mit großer Vorerfahrung. Alle Probanden zeigten die größten Benetzungslücken an den Handrücken im Vergleich zu den Handflächen.
Diskussion: Ein einmaliges standardisiertes, studentisch angeleitetes Training der Einreibemethode EN1500 ist geeignet, die Benetzungslücken der Teilnehmer nach der chirurgischen Händedesinfektion um ein Drittel zu reduzieren und gleichzeitig das Kompetenzniveau klinischer Referenzgruppen von OP-Pflege und Operateuren zu erreichen oder gar zu übertreffen.
Schlüsselwörter
Händedesinfektion, Skills Lab, Benetzungslücken, Standardisiertes Training, Effektquantifizierung
Einführung
Mit der Novellierung der Approbationsordnung für Ärzte im Jahr 2002 kam es zur Reform des Medizinstudiums in Deutschland. Der Erwerb klinisch-praktischer Fertigkeiten rückte zunehmend in den Vordergrund und fordert eine Umsetzung mittels adäquater Lernmethoden (vgl. [1]). Nach dem Vorbild niederländischer Modelle wurden innerhalb weniger Jahre nahezu flächendeckend Skills Labs in die Ausbildung integriert (vgl. [2])
Entsprechend einer Bestandsaufnahme aus dem Jahr 2008 besaßen 34 von 36 Medizinischen Fakultäten in Deutschland zu diesem Zeitpunkt ein Skills Lab (vgl. [3], [4]). Nach dieser umfangreichen Umsetzung stellt sich die Frage nach der Effektivität des Trainings. Internationale Untersuchungen und vor allem die durchgehend sehr positiven Evaluationen und Selbsteinschätzungen der Studierenden bestätigten bereits vor Jahrzehnten die positiven Auswirkungen für Lernende (vgl. [5], [6], [1])
Objektiv-quantitative Untersuchungen des tatsächlichen Kompetenzzuwachses praktischer Fertigkeiten in solchen Trainings - und insbesondere die Kosten-Nutzen-Relation – sind aber bis heute nur spärlich erforscht. Literaturrecherchen zur Studienlage über die Effektquantifizierung von Skills-Lab-Trainings in den einschlägigen Datenbanken führen relevante Treffer unter Aspekten einer quantitativ orientierten Forschungsfrage lediglich im einstelligen Bereich auf. Selbst diese wenigen Untersuchungen quantifizieren die Effekte von medizinischen Skills-Lab-Trainings oft unzureichend oder messen vielmehr Effekte auf dem Gebiet theoretischer anstatt praktischer Kompetenz (vgl. [7]). So bereitet insbesondere die Kategorisierung und Gewichtung der zu erfassenden Schlüsselitems als standardisierte validierte Checkliste Probleme, die weiterhin durch nicht ausreichend genaue oder standardisierte Messinstrumente verstärkt werden. Gängige Messinstrumente sind unstandardisierte Beobachtung, Multiple-Choice-Fragen (welche jedoch keine praktische Kompetenz zu messen in der Lage sind) und Checklisten für praktische Prüfungen (Objective Structured Clinical Examination bzw. Objective Structured Assessment of Technical Skill), welche zwar die standardisierte Bewertung praktischer Leistungen ermöglichen, jedoch kein ausreichend genaues Messinstrument für kleine Effekte bieten (vgl. [8], [9]).
Insbesondere hygienische Fertigkeiten sind zwar einfach zu erlernen, erfordern im Klinikalltag allerdings hohes Maß an Genauigkeit, um schwerwiegende Folgen für den – oder gar weitere – Patienten zu verhindern. Die Händedesinfektion zur Vermeidung von Infektionen bei auch gering-invasiven Maßnahmen wie Gefäßzugängen ist dabei eine Empfehlung des Evidenzgrades 1A des Robert-Koch-Institutes. In Bezug auf die aktuell klinikrelevanten Problemstellungen zur Thematik bedarf der kontinuierliche Anstieg multiresistenter nosokomialer Infektionen einer standardisierten Ausbildung der Studierenden der Medizin zu hygienischen Aspekten (vgl. [10]), welche auch in den Nationalen Lernzielkatalog Praktischer Fertigkeiten Eingang fanden (vgl. [11]). Sämtliche klinisch-praktischen Fertigkeiten sollen im Blickwinkel geltender Hygienerichtlinien erlernt und gefestigt werden.
Zudem gestaltet sich neben dem Erwerb praktischer Fertigkeiten die Überprüfung der Trainingsergebnisse als ein wichtiges Kriterium eines Skills-Lab-Trainings. Insbesondere am Beispiel der hygienischen und auch chirurgischen Händedesinfektion stellt sich neben der korrekten Vermittlung der Durchführung auch die Frage nach dem Einfluss von standardisierten Abläufen auf den Erfolg des Desinfektionsverfahrens (vgl. [12]). Hierzu soll nicht der wenig lokalisierbare Keimnachweis sondern die Identifizierung und genaue Quantifizierung von Benetzungslücken als Maß für die Effektivität der Durchführung dienen, wird doch bei suffizienter Benetzung eine wirkungsvolle Keimreduktion nachweislich erreicht (vgl. [13]).
Zielstellungen
Anhand einer Trainingsstation der chirurgischen Händedesinfektion im sog. Skills-Lab-Training soll der Kompetenzzuwachs eines ganzen Semesters an Studierenden der Medizin genau quantifiziert und mit der klinischen Referenz (Zielgröße examiniertes OP-Pflegefachpersonal und Operateure) verglichen werden. Daraus ergaben sich folgende Fragestellungen:
- Wie können Trainingseffekte am Beispiel der chirurgischen Händedesinfektion gemessen werden? Wie können die Güte der chirurgischen Händedesinfektion und eventuelle Benetzungslücken genau quantifiziert werden?
- Wie gut können Studierende in Abhängigkeit von ihren Vorkenntnissen mit einem einmaligen standardisierten Training die chirurgische Händedesinfektion nach EN1500 (siehe Abbildung 1 [Abb. 1]) erlernen? Reicht dieses Können für eine sichere Durchführung in der Praxis? Bringt die standardisierte Einreibemethode zusätzliche Effekte hinsichtlich einer suffizienten Händedesinfektion ohne Benetzungslücken?

Abbildung 1: Chirurgische Händedesinfektion nach EN1500 (Bode©). Die Methode dient dem Test von Desinfektionsmitteln anhand von Abklatschuntersuchungen und soll eine vollständige und gleichmäßige Benetzung der Hände gewährleisten.
- Wie gut sind die Fertigkeiten der Studierenden nach einmalig absolviertem Training im direkten Vergleich zu den Referenzgruppen OP-Pflegefachpersonal und Operateuren?
Methodik
Die Pilotstudie erstreckte sich über den Zeitraum von 6 Monaten an der Medizinischen Fakultät der Technischen Universität Dresden in Form einer prospektiven, randomisierten, kontrollierten Interventionsstudie mit einfacher Verblindung. Von der zuständigen Ethikkommission wurde das Positivvotum eingeholt. (Bearbeitungsnummer: EK 202082008) Als Probanden konnten 161 Teilnehmer des 8. Fachsemesters Medizin per Online-Einschreibung rekrutiert und elektronisch in eine Interventions- (IG) und Kontrollgruppe (KG) randomisiert werden. Diese wurden nach praktischen Vorerfahrungen für die Auswertung weiteren Subgruppen zugeordnet.
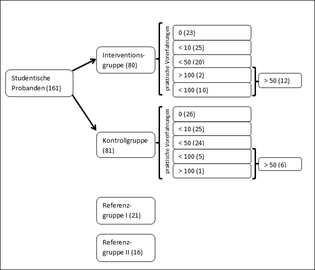
Gleichermaßen konnten als Referenzgruppen 21 OP-Schwestern mit dem Hintergrund der Fachausbildung und langjähriger Berufserfahrung sowie 16 erfahrene Operateure aus verschiedenen Fachdisziplinen für die Untersuchung gewonnen werden (siehe Abbildung 2 [Abb. 2]).
Abbildung 2: Schaubild Kohorteneinteilung
Die in allen Gruppen kommunizierten Zielgrößen der chirurgischen Händedesinfektion waren die vollständige Benetzung aller vier Handflächen zur Erzielung der Keimfreiheit (vgl. [13]) sowie die dreimalige Desinfektion und die Desinfektionszeit von 3 Minuten. Allen Gruppen war weiterhin bekannt, dass die Güte der Desinfektion im Nachgang gemessen wurde.
Ablauf des Trainings
Die studentischen Probanden und Teilnehmer des Skills-Lab-Trainings wurden nach erfolgter Zustimmung randomisiert. Beide Gruppen, sowohl die Interventions- als auch die Kontrollgruppe, wurden im Nachgang mit Hilfe eines Fragebogens zu ihren Vorerfahrungen hinsichtlich der bisher durchgeführten Anzahl der chirurgischen Händedesinfektionen für OP-Assistenzen befragt. Erfahrungsabhängig wurde in 5 Subgruppen (0, <10, < 50, < 100, > 100-mal chirurgische Waschung und Händedesinfektion für OP-Assistenz) eingeteilt.
Die Kontrollgruppe desinfizierte sich ohne ein vorhergehendes Training die Hände mit Sterillium® (Bode Chemie Hamburg) inklusive dem fluoreszierenden Farbstoff Visirub® (Bode Chemie Hamburg) im empfohlenen Mischungsverhältnis. Eine vollständige Benetzung aller Handflächen sollte durch die Desinfektion erreicht werden.
Die Interventionsgruppe erhielt ein standardisiertes Training im Skills Lab. Danach erfolgte die Überprüfung der praktischen Kompetenzen zur chirurgischen Händedesinfektion. Die Kontrollgruppe erhielt das Fertigkeitentraining ergänzend nach der Untersuchung.
Das praktische Training (siehe Abbildung 3 [Abb. 3]) wurde im Peer-Teaching-Verfahren durchgeführt. Hierfür wird ein studentischer Tutor fachlich und medizindidaktisch zum Thema angelernt und führt die Trainingseinheiten in Kleingruppen von 4 studentischen Teilnehmern mehrfach täglich streng standardisiert durch. Das Training wurde nach studentischer und ärztlicher Befragung des dringendsten Schulungsbedarfes praktischer Kompetenzen an der Medizinischen Fakultät Dresden entwickelt und muss inzwischen vor Betreten eines OP des Universitätsklinikums Dresden nachgewiesen werden. Die Evaluationsergebnisse sind regelmäßig sehr gut (Durchschnittsnote 1,24 bei Schulnotenskala 1=sehr gut bis 5=mangelhaft) und die Teilnehmer geben einen großen Zuwachs praktischer Kompetenz und Sicherheit an. Die Gesamtkosten beliefen sich auf rund 10 EUR pro Teilnehmer.
Abbildung 3: Standardisierter Ablauf des Skills-Lab-Trainings
Nach der Auswertung wurden die Ergebnisse der Kontroll- und Interventionsgruppe sowie der einzelnen kompetenzadjustierten Subgruppen auf Normalverteilung untersucht und mit den anderen Gruppen mittels t-Test für unabhängige Stichproben verglichen.
Zur Definition der optimalen Zielgröße des Trainingserfolges wurden die Desinfektionsergebnisse von klinischen Referenzgruppen erhoben.
Als Referenzgruppe 1 diente erfahrenes OP-Pflegefachpersonal, da dieses bereits in der entsprechenden Fachausbildung die Durchführung der hygienischen und chirurgischen Händedesinfektion sowohl im theoretischen als auch fachpraktischen Unterricht erlernt.
Eine weitere Referenzgruppe (2) wurde aus der potenziellen zukünftigen Berufsgruppe in Form von langjährig erfahrenen Operateuren aus den verschiedenen Fachdisziplinen rekrutiert.
Auch die Ergebnisse der Referenzgruppen wurden auf Normalverteilung untersucht.
Messmethode
Im empfohlenen Verhältnis wurde in das Händedesinfektionsmittel Sterillium® (Bode Chemie Hamburg) der Fluoreszenzfarbstoff Visirub® (Bode Chemie) gemischt. Damit erfolgte die Händedesinfektion der Probanden. Nach der vorgegebenen Desinfektionszeit von 3 Minuten wurden die luftgetrockneten Handflächen und –rücken unter einer UV-Lampe mit standardisierten Kameraeinstellungen senkrecht fotografiert. Die so gewonnenen vier Bilder pro Proband (zwei Handflächen und zwei Handrücken) erhielten zur Anonymisierung eine Codierung und wurden durch einen verblindeten Untersucher mittels festgelegtem Verfahren ausgewertet. Dafür wurde eigens ein Algorithmus unter Verwendung der Grafikprogramme Microsoft Office Picture Manager©, Origin Lab©, IBM und SPSS© entwickelt.
Schritt 1 der Auswertung beinhaltete die Bearbeitung der 5 Megapixel großen Fotos mit dem Ziel der Separierung der Handflächen und -rücken mit der linearen Schnittstelle an den radialen und ulnaren Scheitelpunkten zum Unterarm. Diese Flächen bilden vor einem neutralen Hintergrund den prozentualen Anteil der desinfizierbaren Hautfläche zum Gesamtbild und werden über die Pixelanzahl dargestellt (siehe Abbildung 4 [Abb. 4]).
Abbildung 4: Bilder Rohdaten / Bearbeitete Handfläche
Schritt 2 legt den Farbwert für eine „sicher ausreichende Benetzung“ der Hand mit dem Desinfektionsmittel fest. Die Pixelanzahl dieser sicher desinfizierten Hautflächen in jedem Bild wird von der Gesamtpixelzahl der desinfizierbaren Hautfläche subtrahiert und bestimmte dadurch die verbleibende Fläche als „nicht sicher ausreichend benetzte Haut “ im prozentualen Anteil zur gesamten Handfläche (siehe Abbildung 5 [Abb. 5]). Die Erfassung der Pixelanzahl eines Farbwertes erfolgte mittels Erstellung eines Histogramms aus der auf 256 Farben RGB reduzierten Fotovorlage (OriginLab©).
Abbildung 5: Histogramm der Farbverteilung im standardisiert aufgenommenen und bearbeiteten Foto (X-Achse = Farbwerte von 0-255, Y-Achse = Anzahl Pixel pro Farbwert)
Die so entstandenen prozentualen Ergebnisse „nicht ausreichend sicher benetzter Flächen“ der 4 Handflächen pro Proband wurden im Schritt 3 in die statistische Auswertung überführt.
Nach Prüfung auf Normalverteilung diente der t-Test für unabhängige Stichproben als Analyseinstrument für Mittelwertunterschiede.
Zur Quantifizierung des Methodenfehlers durchliefen verschiedene Rohbilder je zehn Mal den kompletten Auswertungsprozess. Auch die Ergebnisse dieser Analyse wurden auf Normalverteilung untersucht.
Ergebnisse
Nach Einschluss in die Studie sah die Probandenverteilung folgendermaßen aus (siehe Abbildung 6 [Abb. 6]):
Abbildung 6: Schaubild Kohorteneinteilung inkl. Probandenanzahl in Klammern. Wegen der geringen Anzahl der Probanden in den beiden geplanten Subgruppen mit der größten Vorerfahrung wurden diese Gruppen zusammengelegt.
Hinsichtlich der Fragestellungen wurden folgende Ergebnisse erhoben:
1. Wie können Trainingseffekte am Beispiel der chirurgischen Händedesinfektion gemessen werden? Wie können die Güte der chirurgischen Händedesinfektion und eventuelle Benetzungslücken genau quantifiziert werden?
In der Kontrolle der Fehlerhaftigkeit der gesamten Messmethode ergab sich ein methodenbedingter Standardfehler von +/-0,27% (Standardfehler des Mittelwertes). Damit kann eine relevante Beeinflussung der gemessenen Resultate ausgeschlossen und die hier vorgestellte Methode zur digital-grafischen Quantifizierung der Fluoreszenzmessung der Händedesinfektion als geeignet für die Beantwortung der weiteren Forschungsfragen bestätigt werden.
2. Wie gut können Studierende in Abhängigkeit von ihren Vorkenntnissen mit einem einmaligen standardisierten Training die chirurgische Händedesinfektion nach EN1500 erlernen? Reicht dieses Können für eine sichere Durchführung in der Praxis? Bringt die standardisierte Einreibemethode zusätzliche Effekte hinsichtlich einer suffizienten Händedesinfektion ohne Benetzungslücken? (siehe Abbildung 7 [Abb. 7])
Abbildung 7: Benetzungslücken als Prozentsatz aller 4 addierten Handflächenim Vergleich zwischen der studentischen Kontroll- und Interventionsgruppe. 
Mittels einmaligem Training zeigte die Interventionsgruppe hochsignifikant geringere Benetzungslücken im Vergleich zur Kontrollgruppe. Darüber hinaus wurde auch die Streubreite reduziert.
In der Subgruppenanalyse, bezogen auf die Vorerfahrungen der studentischen Probanden, zeigten sich in jeder Subgruppe der Interventionsgruppe bessere Ergebnisse im Vergleich zur Kontrollgruppe (siehe Abbildung 8 [Abb. 8]). Auffällig ist, dass die Subgruppe ohne jegliche Vorerfahrungen und die Subgruppe mit der größten Vorerfahrung keine signifikanten Unterschiede zwischen Interventions- und Kontrollgruppe zeigen, während diese in den Subgruppen mit geringer und moderater Vorerfahrung hoch signifikant sind.
Abbildung 8: Kompetenzadjustierte Subgruppenanalyse nach Vorerfahrungen von 0, 10-50 bzw. > 50-mal chirurgische Waschung/Händedesinfektion für OP-Assistenz vor Untersuchung.
3. Wie gut sind die Fertigkeiten der Studierenden nach einmalig absolviertem Training im direkten Vergleich zu den Referenzgruppen OP-Pflegefachpersonal und Operateuren?
Im Vergleich zu den Referenzgruppen, welche den klinischen Standard des Lernzieles definieren, schnitten die Studierenden der Interventionsgruppe nach dem einmaligen Training signifikant besser ab (siehe Abbildung 9 [Abb. 9]):
Abbildung 9: Studentische Kontroll- und Interventionsgruppe im Vergleich mit den klinischen Referenzgruppen. Die Größenordnung und Streuung des Methodenfehlers im Verlauf des Auswertealgorithmus sind ebenfalls angegeben.
Zwischen den Referenzgruppen konnte kein signifikanter Unterschied festgestellt werden. Dennoch zeigten die OP-Pflegekräfte durchschnittlich geringfügig bessere Resultate mit einer etwas geringeren Streuung.
Anzumerken ist, dass die studentische Kontrollgruppe ebenfalls bessere Resultate zu beiden Referenzgruppen zeigte. Im Vergleich mit der ärztlichen Referenzgruppe wird die Signifikanzgrenze dabei nur knapp verpasst.
Weitere Ergebnisse
In Kontroll- und Interventionsgruppe wie auch in den Referenzgruppen weisen die palmaren Flächen jeweils einen geringeren Prozentsatz nicht sicher ausreichend desinfizierter Fläche auf als die dorsalen Handflächen (siehe Abbildung 10 [Abb. 10]):
Abbildung 10: Vergleich der Benetzungslücken der jeweils dorsalen und palmaren Handflächen bei Operateure und OP-Fachpersonal sowie der Interventionsgruppe. Angegeben sind die minimalen und maximalen prozentualen, nicht ausreichend benetzten Flächen sowie der jeweilige Mittelwert (MW). Wiederum sind die studentischen Ergebnisse im Vergleich zu den beiden Referenzgruppen signifikant besser (p<0,01), die auch in der getrennten Auswertung der dorsalen und palmaren Handflächen jeweils besseren Werte der OP-Fachpflege erreichen nicht das Signifikanzniveau.
Diskussion
Die recht einfache praktische Fertigkeit der chirurgischen Händedesinfektion mit dem Ziel der vollständigen und gleichmäßigen Benetzung sollte allenfalls vereinzelte und sehr kleine Benetzungslücken aufzeigen. Alle Teilnehmer wussten um die Überprüfung des Desinfektionsergebnisses, sodass die Motivation nach dem bestmöglichen Ergebnis in allen – auch den Referenzgruppen – zu erkennen war.
Dennoch konnten an jeder Handfläche – wenn auch minimale – „nicht sicher ausreichend benetzte“ Bereiche detektiert werden, bei denen der Fluoreszenzgrad nicht dem eines dreimaligen Auftragens entsprechend der Vorgehensweise der chirurgischen Händedesinfektion entsprach. Mit der eigens entwickelten Methode der digitalen Fotografie und Auswertung konnten auch diese minimalen Bereiche sicher vermessen werden. Der Methodenfehler stellt sich dabei vernachlässigbar gering dar.
Die standardisierte, studentisch angeleitete Vermittlung der empfohlenen Sechs-Schritt-Einreibemethode nach EN 1500 ist geeignet, um die verbleibende, als nichtausreichend benetzt detektierte Handfläche, um ein Drittel zu reduzieren und die Streubreite in der Interventionsgruppe deutlich einzuengen, obgleich sie lediglich als ein kleiner Bestandteil in einem 45-minütigen Training praktischer Fertigkeiten zum Verhalten im OP vermittelt wird. Ähnliche Ergebnisse zur Qualität des studentisch angeleiteten Trainings im Vergleich zum ärztlich angeleiteten Training sind bereits beschrieben worden (vgl. [1], [14]).
Erstaunlicherweise sind die Ergebnisse der studentischen Kontrollgruppe bereits auf dem Niveau der Referenzgruppen von Operateuren und examinierten OP-Pflegefachpersonal mit langjähriger Berufserfahrung. Zudem sind die Desinfektionserfolge der studentischen Interventionsgruppe signifikant besser als die beider Referenzgruppen. Im Vergleich von Operateuren und OP-Pflege erzielte die Pflege bessere Ergebnisse mit geringerer Streuung. Eine Erklärung für dieses Ergebnis könnte die zumindest teilstandardisierte praktische Ausbildung der OP-Pflege im Vergleich zu den Operateuren sein, insbesondere im Hinblick auf den hier gezeigten Effekt in der studentischen Interventionsgruppe.
Alle Probanden erreichten schlechtere Ergebnisse an den dorsalen Handflächen (Handrücken) im Vergleich zu den palmaren Flächen. In der Subgruppenanalyse dieser jeweils zwei Handflächen wurden die Gesamtaussagen und deren Signifikanzniveau bei Betrachtung aller vier Handflächen jedoch nicht verändert.
In der Analyse der studentischen Probanden nach Kompetenzniveau zeigten sich signifikante Trainingseffekte in den Gruppen mit geringer und moderater Vorerfahrung. Die beiden Gruppen mit nicht vorhandener bzw. großer Vorerfahrung profitierten wenig von dem standardisierten Training in der Interventionsgruppe. Mögliche Erklärungen sind der geringe Kompetenzzuwachs durch das Training in der Subgruppe mit großer Vorerfahrung (>50 Mal chirurgische Händedesinfektion) und eine Überforderung durch das gewählte Trainingsniveau in der Gruppe ohne jegliche Vorerfahrung im OP. Dennoch kann für alle Subgruppen der Interventionsgruppe eine Verbesserung zur Kontrollgruppe und eine Einengung der Streuungsbreite beobachtet werden.
Insgesamt zeigt das Training einen messbaren Effekt und erreicht bzw. übertrifft das Kompetenzniveau der klinischen Referenzen. Bei einer akzeptablen Kosten-Nutzen-Relation von ca. 10 EUR pro Studierenden kann von einer optimalen Trainingssituation der angehenden Mediziner ausgegangen werden. Die im Rahmen der Studie vorgenommene Visualisierung der Desinfektionsergebnisse unter der UV-Lampe trägt verstärkt zur nachhaltigen Sensibilisierung der Studierenden für die Wichtigkeit der gewissenhaften Durchführung der hygienischen und chirurgischen Händedesinfektion bei, um nosokomiale Infektionen zu verhindern. Die Ergebnisse zeigen, dass ein solches Training auch für erfahrene Mediziner sinnvoll ist, denen im Rahmen des sozialen Lernens eine wichtige Vorbildrolle zukommt (vgl. [15]).
Limitation
Einschränkend ist zu erwähnen, dass die Pilotstudie mit geringen Gruppengrößen durchgeführt wurde. Die Referenzgruppe I erreichte eine Anzahl von 21 OP-Pflegefachkräften. Die Referenzgruppe II bestand lediglich aus 16 Operateuren.
Fazit
Das studentisch angeleitete Skills-Lab-Training der chirurgischen Händedesinfektion nach der EN1500, obgleich es sich nur um ein 45-minütiges Training inklusive weiterer praktischer Inhalte handelt, kann als geeignete Methode zur standardisierten Schulung der klinisch-praktischen Fertigkeiten Studierender der Medizin angesehen werden. Im Vergleich zur klinischen Referenz übertreffen Teilnehmer der Interventionsgruppe nach dem einmaligen Training examiniertes Fachpersonal mit langjähriger Berufserfahrung.
Kernaussagen
- Die vorgestellte Methode der digitalen Farbwertzuordnung erlaubt eine genaue Quantifizierung von Benetzungslücken beim Training der Händedesinfektion.
- Ein einmaliges standardisiertes Training der chirurgischen Händedesinfektion mit der Methode nach EN1500 kann so effizient sein, dass die Ergebnisse der klinischen Referenzgruppen übertroffen werden.
- Die Methode EN1500 ist geeignet, Benetzungslücken bei der chirurgischen Händedesinfektion zu reduzieren.
Interessenkonflikt
Die Autoren erklären, dass sie keine Interessenkonflikte im Zusammenhang mit diesem Artikel haben.
Bode hat Visirub® kostenlos zur Verfügung gestellt.
Literatur
[1] Nikendei C, Schilling T, Nawroth P, Hensel M, Ho AD, Schwenger V, Zeier M, Herzog W, Schellberg D, Katus HA, Dengler T, Stremmel W, Müller M, Jünger J. Integriertes Skills-Lab-Konzept für die studentische Ausbildung in der inneren Medizin. Dtsch Med Wochenschr. 2005;130:1133-1138. DOI: 10.1055/s-2005-866799[2] Muijsers P. Fertigkeitenunterricht für Pflege- und Gesundheitsberufe: das Skills Lab"-Modell. Berlin, Wiesbaden: Ulstein Mosby; 1997.
[3] Segarra L, Schwedler A, Weih M, Hahn E, Schmidt A. Der Einsatz von medizinischen Trainingszentren für die usbildung zum Arzt in Deutschland, Österreich und der deutschsprachigen Schweiz. GMS Z Med Ausbild. 2008;25(2):Doc80. Zugänglich unter/available from: http://www.egms.de/static/de/journals/zma/2008-25/zma000564.shtml
[4] Kruppa E, Jünger J, Nikendei C. Einsatz innovativer Lern- und Prüfungsmethoden an den Medizinischen Fakultäten der Bundesrepublik Deutschland. Eine aktuelle Bestandsaufnahme. Dtsch Med Wochenschr. 2009;134(7):371-372. DOI: 10.1055/s-0028-1124008
[5] Lynagh M, Burton R, Sanson-Fisher R. A systematic review of medical skills laboratory training: where to from here? Med Educ. 2007;41(9):879-887. DOI: 10.1111/j.1365-2923.2007.02821.x
[6] Lund F, Weyrich P, Werner A, Jünger J, Nikendei C. From Simulation to Bed-Side: Effectivity of Undergraduate Skills Lab Training Compared to Classic Bed-Side-Teaching. Posterpräsentation zur 2nd International Conference "Research in Medical Education". Tübingen: Universität Tübingen, Medizinische Fakultät; 2010.
[7] Jansen J, Grol R, van der Vleuten C, Scherpbier A, Crebolder H, Rethans J. Effect of a short skills training course on competence and performance in general practice. Med Educ. 2000;34(1):66-71. DOI: 10.1046/j.1365-2923.2000.00401.x
[8] Sopka S, Simon M, Beckers S. Assessment drives Learning": Konzepte zur Erfolgs- und Qualitätskontrolle. In: St. Pierre M, Breuer G (Hrsg). Simulation in der Medizin. Grundlegende Konzepte – Klinische Anwendung. Berlin, Heidelberg: Springer-Verlag; 2013.
[9] Lehmann K, Gröne J. Simulation in der Chirurgie. In: St. Pierre M, Breuer G (Hrsg). Simulation in der Medizin. Grundlegende Konzepte – Klinische Anwendung. Berlin, Heidelberg: Springer-Verlag; 2013.
[10] Oldhafer K, Jurs U, Kramer A, Martius J, Weist K, Mielke M. Prävention postoperativer Infektionen im Operationsgebiet, Empfehlung der Kommission für Krankenhaushygiene und Infektionsprävention beim Robert Koch-Institut. Bundesgesundheitsbl Gesundheitsforsch Gesundheitsschutz. 2007;50:377–393.
[11] Schnabel KP, Boldt PD, Breuer G, Fichtner A, Karsten G, Kujumdshiev S, Schmidts M, Stosch C. Konsensusstatement "Praktische Fertigkeiten im Medizinstudium" – ein Positionspapier des GMA-Ausschusses für praktische Fertigkeiten. GMS Z Med Ausbild. 2011;28(4):Doc58. DOI: 10.3205/zma000770
[12] European Committee for Standadization. European standard EN 1500. Chemical disinfectants and antiseptics. Hygienic handrub. Test method and requirements. Brussels: European Committee for Standardization; 1997.
[13] Kampf G, Reichel M, Feil Y, Eggerstedt S, Kaulfers PM. Influence of rub-in technique on required application time and hand coverage in hygienic hand disinfection. BMC Infect Dis. 2008;8:149. DOI: 10.1186/1471-2334-8-149
[14] Weyrich P, Celebi N, Schrauth M, Möltner A, Lammerding-Köppel M, Nikendei C. Peer-assisted versus faculty staff-led skills laboratory training: a Randomised controlled trial. Med Educ. 2009;43(2):113-120. DOI: 10.1111/j.1365-2923.2008.03252.x
[15] Haessler S, Bhagavan A, Kleppel R, Hinchey K, Visintainer P. Getting doctors to clean their hands: Lead the followers. BMJ Qual Safe. 2012;21(6):499-502. DOI: 0.1136/bmjqs-2011-000396



