[Medizinisches Fachwissen und Zusammenarbeit prognostizieren die Qualität von Fallzusammenfassungen als Indikator des klinischen Argumentierens bei Medizinstudierenden]
Sophie Fürstenberg 1Viktor Oubaid 2
Pascal O. Berberat 3
Martina Kadmon 4
Sigrid Harendza 1
1 Universitätsklinikum Hamburg-Eppendorf, III. Medizinische Klinik, Hamburg, Deutschland
2 Deutsches Zentrum für Luft- und Raumfahrt (DLR) Hamburg, Deutschland
3 Technische Universität München, Fakultät für Medizin, München, Deutschland
4 Universität Augsburg, Medizinische Fakultät, Dekanat, Augsburg, Deutschland
Zusammenfassung
Hintergrund: Das klinische Argumentieren bezieht sich auf Denkprozesse, die sowohl medizinisches Problemlösen und als auch eine medizinische Entscheidungskompetenz beinhalten. In mehreren Studien wurde gezeigt, dass der klinische Argumentationsprozess durch eine Reihe von Faktoren beeinflusst wird, z.B. durch kontextuelle Faktoren oder Persönlichkeitsmerkmale, und die Ergebnisse dieses Denkprozesses werden in der Fallpräsentationen ausgedrückt. Ziel dieser Studie war es, die Qualität von Fallzusammenfassungen als Indikator des klinischen Argumentierens bei Medizinstudierenden an einem simulierten ersten Arbeitstag in der ärztlichen Weiterbildung zu ermitteln.
Methoden: Um zu untersuchen, welche Faktoren Aspekte des klinischen Argumentierens vorhersagen, nahmen 67 fortgeschrittene Medizinstudierende in der Rolle eines Arztes oder Ärztin in Weiterbildung an unserer kompentenzbasierten Prüfung teil, die eine Sprechstunde, eine Patientenmanagementphase und ein Übergabegespräch umfasste. Die Studierenden füllten ein Freitextformular (PEF – Post Encounter Form) aus, um ihre Fallzusammenfassungen und andere Aspekte des klinischen Argumentierens zu dokumentieren. Im Anschluss an jede Phase machten sie im Fragebogen zum aktuellen Beanspruchungsempfinden (STRAIPER) Angaben zu ihrer wahrgenommenen Befindlichkeit. Um das medizinische Fachwissen zu erfassen, absolvierten sie einen Multiple Choice Test mit 100 Fragen. Um Belastbarkeit, Regelorientierung und Zusammenarbeit zu messen, nahmen die Studierenden am Group Assessment of Performance (GAP) Test für Flugschulanwärterinnen und -anwärter teil. Diese Faktoren waren Grundlage einer multiplen linearen Regressionsanalyse.
Ergebnisse: Medizinisches Fachwissen und Zusammenarbeit prognostizieren die Qualität von Fallzusammenfassungen als Indikator des klinischen Argumentierens von Medizinstudierenden und erklären etwa 20,3% der Varianz. Weder Alter, Geschlecht, Art des Curriculums, Studienfortschritt noch die Abiturdurchschnittsnote der Studierenden hatten einen Einfluss auf die Fähigkeit des klinischen Argumentierens.
Schlussfolgerung: Die Qualität von Fallzusammenfassungen als Indikator des klinischen Argumentierens von Medizinstudierenden kann durch medizinisches Fachwissen und Zusammenarbeit vorhergesagt werden. Studierende sollten dabei unterstützt werden, Teamfähigkeit zu entwickeln und langfristiges Fachwissen für gute Fallzusammenfassungen als wichtigen Aspekt des klinischen Argumentierens zu erwerben.
Schlüsselwörter
Beanspruchung, Fachwissen, Klinisches Argumentieren, Kompetenzbasierte Prüfung, Zusammenarbeit
Einleitung
Das klinische Argumentieren ist der kognitive Prozess, mit dem Ärztinnen und Ärzte Patientenanliegen anhand der Informationen aus Anamnese, körperlicher Untersuchung und manchmal zusätzlichen Testergebnissen aufarbeiten, um eine Diagnose zu stellen [1]. Die verschiedenen Aspekte der Fähigkeit des klinischen Argumentierens müssen während des Medizinstudiums entwickelt werden, z.B. in Seminaren [2], und sollten während der medizinischen Weiterbildung ausgebaut werden [3]. Der Kontext klinischer Begegnungen hat einen zusätzlichen Einfluss auf die Art und Weise, wie das klinische Argumentieren durchgeführt wird [4]. Innerhalb des diagnostischen Prozesses sind unterschiedliche Ebenen der Expertise mit unterschiedlichen Denkansätzen des Argumentierens assoziiert [5] und umfassen den intuitiven und den hypothetisch deduktiven Entscheidungsweg [6].
Fallpräsentationen werden als Unterrichtsformat verwendet, das Aspekte des klinischen Argumentierens enthält und zusammenfasst [7]. Es wurden Werkzeuge entwickelt, um Indikatoren des klinischen Argumentierens bei mündlichen oder schriftlichen Fallpräsentationen, die das Ergebnis des diagnostischen Denkprozesses ausmachen, zu vermitteln und zu bewerten [8], [9]. Fallpräsentationen vor anderen, z.B. während der morgendlichen Visite, sind eine notwendige Voraussetzung, um das klinische Argumentieren im diagnostischen Prozess zusammenzufassen und den Prozess der klinischen Entscheidungsfindung zu teilen, können aber eine belastende Erfahrung sein [10]. Darüber hinaus spielt Wissen eine wichtige Rolle dabei, wie neue Informationen verarbeiten und im Denkprozess reflektiert werden [11]. Zudem können kontextabhängige Faktoren wie emotionale Reaktionen das klinische Argumentieren von Medizinstudierenden beeinflussen [12]. Anzeichen von wahrgenommener Beanspruchung, die häufig zu Beginn der klinischen Rotationen von Medizinstudierenden auftreten [13], könnten die Fähigkeit des klinischen Argumentierens negativ beeinflussen, da Arbeitsergebnisse schlechter ausfallen können, wenn Anstrengung zu Beanspruchung führt [14]. Daher ist Belastbarkeit ein wünschenswertes Merkmal von Medizinstudierenden, das gelegentlich im Rahmen multipler Mini-Interviews bei der Studierendenauswahl erhoben wird [15].
Neben kontextuellen Faktoren können auch persönlichkeitsspezifische Faktoren akademische Leistungen beeinflussen [16]. So wurde beispielsweise bei Objective Structured Clinical Examinations (OSCEs) festgestellt, dass fortgeschrittene Medizinstudierende hohe Punktzahlen bei den prozeduralen Fähigkeiten aufwiesen, was ein gewisses Maß an Regelorientierung erfordert [17]. Gute Zusammenarbeit spielt ebenfalls im täglichen Arbeitsalltag auf der Station eine unverzichtbare Rolle [18] und besonders das Teilen und der Austausch von Informationen innerhalb eines Teams sind für den Prozess des klinischen Argumentierens von entscheidender Bedeutung [19]. In der medizinischen Ausbildung konnten reale oder virtuelle Simulationen Aspekte des klinischen Argumentierens hervorbringen und Einblicke in die Entwicklung von Lehr- oder Bewertungsformaten für das klinische Argumentieren gewähren [20], [21]. Aspekte des klinischen Argumentierens oder die Ergebnisse des klinischen Entscheidungsfindungsprozesses und seiner Einflussfaktoren können auf drei verschiedene Arten beurteilt werden, und zwar durch nicht arbeitsplatzbezogene Beurteilung, durch arbeitsplatzbezogene Beurteilung oder durch Beurteilung in simulierten klinischen Umgebungen [22]. Zusammenfassend sind weitere Studien erforderlich, um mögliche Einflussfaktoren auf den klinischen Argumentationsprozess zu untersuchen, die zu möglichen Unterschieden in der Qualität der Fallpräsentation führen können.
In dieser Studie untersuchten wir, welche Faktoren die Qualität von Fallzusammenfassungen von Medizinstudierenden in der Rolle eines Arztes oder einer Ärztin in Weiterbildung an einem simulierten ersten Arbeitstag vorhersagen können. Unser Fokus lag dabei insbesondere auf der Fallpräsentation, die ausschlaggebend für das klinische Argumentieren ist. Basierend auf der aktuellen Literatur wurde die Hypothese aufgestellt, dass medizinisches Fachwissen, die wahrgenommene Beanspruchung, die Belastbarkeit, die Regelorientierung und die Zusammenarbeit von Medizinstudierenden primäre Prädiktoren für die Qualität von Fallzusammenfassungen als wichtigen Indikator des klinischen Argumentierens in unserem simulierten medizinischen Kontext darstellen.
Methode
Ablauf
Die Studie fand im Juli 2017 statt. Die Beurteilung der Qualität von Fallzusammenfassungen als Indikator des klinischen Argumentierens bei Medizinstudierenden war Teil einer 360 Grad Kompetenzpüfung von Medizinstudierenden in der Rolle eines Arztes bzw. einer Ärztin in Weiterbildung an einem simulierten ersten Arbeitstag [23]. Die Prüfung basierte auf ausgewählten Kompetenzen, die für Ärztinnen und Ärzte zu Beginn ihrer Weiterbildung als relevant beurteilt wurden [24] und stellte die maximale Simulation einer klinischen Umgebung dar. Jeder Teilnehmende führte individuell eine Sprechstunde mit fünf simulierten Patientinnen und Patienten durch. Die Patientenfälle konnten nicht durch Mustererkennung gelöst werden und umfassten eine Frau mit Vorhofflimmern, einen Mann mit granulomatöser Polyangiitis, eine Frau mit perforierter Sigmadivertikulitis, einen Mann mit gedeckt perforiertem infrarenalen Aortenaneurysma und eine immunsupprimierte Frau mit Herpes zoster [23]. Darauf folgte eine Managementphase (2,5 Stunden), in der die Teilnehmenden die nächsten diagnostischen Schritte für ihre Patientinnen und Patienten organisieren und mit medizinischem Fachpersonal interagieren konnten. Schließlich übergaben die Teilnehmenden ihre Patientinnen und Patienten innerhalb von 30 Minuten an einen Arzt oder eine Ärztin in Weiterbildung.
Stichprobe
An der Studie nahmen 67 fortgeschrittene Medizinstudierende (10. bis 12. Semester) von drei medizinischen Fakultäten mit unterschiedlichen Curricula teil. Sie wurden nach dem Windhundprinzip ausgewählt und erhielten nach Abschluss der Prüfung einen 25-Euro-Buchgutschein. Daten von fünf Studierenden konnten aufgrund unvollständiger Datensätze in Bezug auf die Fallzusammenfassungen nicht berücksichtig werden. Die Daten von 62 Teilnehmenden (n=32 von der Universität Hamburg, n=6 von der Universität Oldenburg, n=24 von der Technischen Universität München) wurden in die Analyse eingeschlossen. Im Mittel waren die 35 weiblichen und 27 männlichen Studierenden 26,1±2,2 Jahre alt.
Instrumente
Während der 360 Grad Kompetenzprüfung füllten die Teilnehmenden in der Patientenmanagementphase ein Freitextformular (PEF – Post Encounter Form) [9] pro Patient aus. Dieses Formular beinhaltet ein Bewertungssystem für die Aspekte Fallzusammenfassung, Liste der Probleme, Liste der Differentialdiagnosen, wahrscheinlichste Diagnose und Daten, die die wahrscheinlichste Diagnose stützen. In dieser Untersuchung lag der Fokus nur auf der Fallzusammenfassung als einem wichtigen Indikator des klinischen Argumentierens [2], der die Grundlage für das Übergabegespräch darstellte. Die Fallzusammenfassungen wurden als ein Aspekt des klinischen Argumentierens von einer erfahrenen Ärztin bezüglich zweier Aspekte bewertet: die inhaltliche Angemessenheit der zusammenfassenden Darstellung bezüglich des medizinischen Inhalts (Bewertungsskala 1) und bezüglich der Verwendung einer angemessenen medizinischen Terminologie für Symptome und Befunde (Bewertungsskala 2). Bewertungsskala 1 bestand aus der folgenden 5 stufigen Likert Skala [9]: 1=„Keine Zusammenfassung des medizinischen Falls“, 2=„Unzureichende Zusammenfassung“, 3=„Angemessene Zusammenfassung“, 4=„Gut zusammengefasst, erwähnt wichtige Details“, 5=„Herausragende Zusammenfassung, demonstriert Verständnis“. Bewertungsskala 2, auch eine 5 stufige Likert Skala, bestand aus folgenden Abstufungen: 1=„Verwendet keine Fachsprach oder die Worte des Patienten/der Patientin“, 2=„verwendet medizinische Fachsprache falsch“, 3=„Verwendet einige medizinische Fachsprache korrekt“, 4=„Verwendet häufig und korrekt medizinische Fachsprache“, 5=„Fortgeschrittene Flüssigkeit in medizinischer Fachsprache, eloquent und präzise“ [9]. Wir berechneten einen Punktwert aus den kombinierten Ergebnissen von Skala 1 und 2 pro Teilnehmer/Teilnehmerin [9], die dem Mittelwert der Punktwerte für die fünf Patienten und Patientinnen pro Teilnehmer/Teilnehmerin entsprachen: 1=„Die Leistung des Teilnehmers/der Teilnehmerin bleibt hinter den Erwartungen zurück“, 2=„Die Leistung des Teilnehmers/der Teilnehmerin entspricht teilweise den Erwartungen“, 3=„Die Leistung des Teilnehmers/der Teilnehmerin entspricht den Erwartungen“, 4=„Die Leistung des Teilnehmers/der Teilnehmerin übertrifft teilweise die Erwartungen“ und 5=„Die Leistungen des Teilnehmers/der Teilnehmerin übertreffen die Erwartungen bei Weitem“. Die interne Konsistenz (Cronbach Alpha) der Beurteilung der Fallzusammenfassungen des PEF basierend auf dem Durchschnitt dieser beiden Skalen in unserer Stichprobe betrug ,57.
Nach jeder der drei Phasen der 360 Grad Kompetenzprüfung erfassten wir die wahrgenommene Beanspruchung der Studierenden, wobei es sich um eine vom Individuum hervorgebrachte aversive Antwort auf potenziell schädliche Exposition handelt, die sich in ihrer stärksten Ausprägung als Stress äußern kann [25]. Die Studierenden füllten den Fragebogen zum aktuellen Befinden (STRAIPER) [26] aus, welcher auf dem QCD (Kurzfragebogen zur aktuellen Beanspruchung) von Müller und Basler [27] basiert und die folgenden sechs bi polaren Items enthält: Anspannung (gelassen versus angespannt), Zweifel (zuversichtlich versus skeptisch), Bedenken (unbekümmert versus besorgt), Unruhe (entspannt versus unruhig), Unbehagen (behaglich versus unwohl) und Beklommenheit (gelöst versus beklommen). Der Fragebogen dient der Quantifizierung von situationsabhängiger subjektiver mentaler Beanspruchung. Die Skala beinhaltet eine 6-stufige Likert-Skala (1=sehr niedriges Niveau bis 6=sehr hohes Niveau) für jedes Fragebogenitem. In der aktuellen Analyse wurden nur die STRAIPER-Messungen nach der Sprechstunde als Mittelwerte der sechs Items berücksichtigt. Das Cronbachs Alpha des STRAIPER beträgt ,78.
Alle Teilnehmenden absolvierten einen fallbasierte Multiple-Choice Test mit 100 Fragen (und einer maximalen Punktzahl von 100) zur Überprüfung ihres medizinischen Wissens eine Woche für der Kompetenzprüfung. Dieser Wissenstest wurde aus 1000 frei verfügbaren United States Medical Licensing Examination Schritt 2 ähnlichen Fragen zusammengestellt [28]. Der Auswahlprozess der Fragen wurde an anderer Stelle beschrieben [29].
Zusätzlich nahmen die Teilnehmenden der 360 Grad Kompetenzprüfung einen Tag später an einem Teil des Group Assessment of Performance (GAP) Tests [30], der zur Auswahl von Flugschulanwärterinnen und -anwärtern genutzt wird, teil [31]. Er beinhaltet eine 1,5 stündige, computerbasierte Gruppenaufgabe um soziale und interaktive Fähigkeiten zu evaluieren. Die folgenden Kompetenzbereiche wurden beurteilt: Belastbarkeit (SR), Regelorientierung (AP) und Zusammenarbeit (TW). Belastbarkeit ist definiert als Aufrechterhaltung effektiver Leistung, Kontrolle und Zielorientierung unter Druck oder widrigen Umständen. Belastbarkeit umfasst auch das Fehlen physiologischer Symptome (vegetativ, motorisch oder verbal). Die Kompetenz der Regelorientierung wird durch die Kenntnis und die disziplinierte und korrekte Anwendung von Regeln definiert. Zusammenarbeit ist durch eine aktive und konstruktive Kooperation im Gruppenprozess sowie durch das Erfragen von Ideen und Perspektiven anderer charakterisiert. Eine umfassende Beschreibung dieser Kompetenzen und ihrer Facetten wurde früher beschrieben [31]. Die Beobachtung der Teilnehmenden wurde von zwei Luftfahrtpsychologen des DLR mit mehr als 15 Jahren und 2000 Fällen Erfahrung in Verhaltensbeobachtung durchgeführt. Die Beobachter verwendeten eine Reihe von empirisch abgeleiteten Verhaltenschecklisten [26], um jede Kompetenz auf einer 6-stufigen Likert-Skala zu bewerten (1: sehr geringes Vorkommen bis 6: sehr hohes Vorkommen). Die Interrater Reliabilität für das DLR Piloten Assessment Center unter Verwendung des GAP Verhaltensbeobachtungsverfahrens betragen: SR=,82, AP=,75 und TW=,88 [32].
Statistische Analyse
Die statistischen Berechnungen wurden mit SPSS Statistics (Version 23) durchgeführt und beinhalteten eine multiple lineare Regressionsanalyse unter Verwendung eines Regressionsmodells den folgenden Prädiktoren: Medizinisches Wissen, wahrgenommene Beanspruchung, Belastbarkeit, Regelorientierung und Zusammenarbeit sowie Aspekte des klinischen Argumentierens als abhängige Variable. Das Signifikanzniveau wurde auf einen p-Wert=,05 festgelegt. Alle Voraussetzungen für unser lineares Regressionsmodell waren erfüllt. Unsere Daten zeigten Additivität und Linearität, Unabhängigkeit der Residuen, Varianz aller Prädiktoren, normalverteilte Residuen sowie keine Multikollinearität.
Ergebnisse
Der Mittelwert der Qualität der Fallzusammenfassungen als Indikator des klinischen Argumentierens unserer Teilnehmenden lag bei 2,78 (±,58), wobei 5 der höchstmögliche Wert war. Im Schnitt erreichten sie 73,3 (±9,1) von 100 möglichen Punkten im Multiple Choice Test für medizinisches Wissen. Auf einer 6 stufigen Skala von 1=„sehr gering“ bis 6=„sehr hoch“ zeigten die Studierenden durchschnittlich einen wahrgenommenen Beanspruchungswert von 3,87 (±,79) einen Belastbarkeitswert von 4,11 (±,71), einen Regeorientierungswert von 5,51 (±,63) und einen Zusammenarbeitswert von 3,49 (±,83).
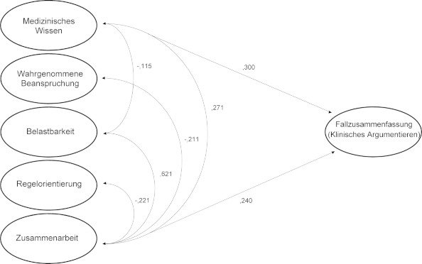
Zwei der Prädiktoren, d.h. medizinisches Fachwissen (10,3%) and Zusammenarbeit (10,0%) klärten in Kombination 20,3% der Varianz von Aspekten des klinischen Argumentierens auf (R2=,203, F(5, 62)=2,844, p=.023), in Tabelle 1 [Tab. 1] dargestellt. Sowohl medizinisches Wissen (β=,372, t(62)=2,788, p=,007) als auch Zusammenarbeit (β=,401, t(62)=2,521, p=,015) sagen Aspekte des klinischen Argumentierens voraus. Die Interkorrelation aller Variablen des Regressionsmodels ist in Tabelle 2 [Tab. 2] dargestellt. Es finden sich signifikante Zusammenhänge zwischen Zusammenarbeit und jedem anderen Prädiktor in unserem Modell, während die wahrgenommene Beanspruchung und die Regelorientierung mit keiner der anderen Variablen zusammenhängen. Die Kontrollvariablen Alter, Geschlecht, Art des Curriculums, Studienfortschritt und Abiturdurchschnittsnote hatten keinen Effekt auf die Fähigkeit des klinischen Argumentierens. Eine Übersicht über das Regressionsmodell mit allen Prädiktoren (medizinisches Wissen, wahrgenommene Beanspruchung, Belastbarkeit, Regelorientierung, Zusammenarbeit) ist in Abbildung 1 [Abb. 1] dargestellt.
Tabelle 1: Multiple Regressionskoeffizienten zur Vorhersage von Aspekten des klinischen Argumentierens
Tabelle 2: Interkorrelation aller Variablen des Regressionsmodels
Abbildung 1: Regressionsmodel einschließlich der Korrelationen zwischen den Prädiktoren und der abhängigen Variablen
Diskussion
Im Rahmen unserer Kompetenzprüfung konnte die Qualität von Fallzusammenfassungen als ein Indikator des klinischen Argumentierens durch zwei Faktoren vorhergesagt werden. Medizinisches Wissen klärte 10,3% der Varianz der Qualität von Fallzusammenfassungen auf. Es stellt die Grundlage des klinischen Argumentierens dar und das Treffen von Entscheidungen kann ohne das erforderliche medizinische Fachwissen nicht beginnen [33]. In einer anderen Studie wiesen Ärztinnen und Ärzte in Weiterbildung mit besseren klinischen Basiskenntnissen auch bessere Fähigkeiten des klinischen Argumentierens in einer Prüfung auf [34]. Je mehr das Wissen von Medizinstudierenden einer medizinischen Hochschule mit problemorientiertem Curriculum über die Zeit in einem Progresstest zunahm, umso höher wurden bestimmte Aspekte ihres klinischen Argumentierens [35]. Obwohl jedoch Ärztinnen und Ärzte im dritten Jahr der Weiterbildung über ein breiteres medizinisches Wissen verfügen, zeigte sich, dass sie ähnliche heuristische Fehler in ihrem klinischen Argumentieren begingen wie Ärztinnen und Ärzte im ersten Weiterbildungsjahr [36]. Die Ausprägung von medizinischem Wissen und klinischem Argumentieren, besonders beim Fallzusammenfassen, stehen miteinander in Verbindung, da spezialisiertes Vokabular erworben wird, während die Studierenden Erfahrung sammeln und ihr Verständnis von Krankheitsbildern verbessern [37].
Der Faktor Zusammenarbeit klärte 10,0% der Varianz der Qualität von Fallzusammenfassungen als Indikator des klinischen Argumentierens in dieser Untersuchung auf. In einer Patientensimulation für Pharmaziestudierende verbesserten sich die klinische Urteilsfähigkeit und Problemlösungsfähigkeiten, die für klinisches Argumentieren erforderlich sind, in Kombination mit Zusammenarbeit beim erfolgreichen Lösen der Fälle [38]. Studierende der Zahnmedizin, die an einem problemorientierten Seminar teilnahmen, berichteten auch über eine Steigerung ihrer Zusammenarbeit und Problemlösungsfähigkeiten [39]. Es konnte zudem gezeigt werden, dass Zusammenarbeit die Entwicklung kreativer Lösungen für herausfordernde Probleme erleichtert [40]. Simulationsbasiertes Lernen in Teams während des Medizinstudiums kann auch durch die Verwendung von Zusammenarbeitsanleitungen gefördert werden [41]. Obwohl in die 360 Grad Kompetenzprüfung keine explizite Gruppenaufgabe für klinisches Argumentieren eingearbeitet war, konnten die Teilnehmenden ihre Überlegungen bezüglich des Patientenmanagements mit ihrem Oberarzt/ihrer Oberärztin oder dem Pflegepersonal diskutieren und Labor- und Röntgendiagnostik anfordern, bevor sie ihre Fallzusammenfassungen schrieben.
Es wurde festgestellt, dass kontextuelle Faktoren wie die emotionale Reaktion von Studierenden (z. B. auf das Befinden oder das Verhalten von Patientinnen und Patienten) und die Arzt Patient Beziehung Auswirkungen auf die Fähigkeit der klinischen Entscheidungsfindung haben [12]. In unserer Untersuchung konnte die wahrgenommene Beanspruchung der Studierenden nicht die Qualität von Fallzusammenfassungen als Indikator des klinischen Argumentierens vorhersagen, was darauf zurückzuführen sein könnte, dass die Studierenden während des simulierten Arbeitstages von einer moderaten wahrgenommenen Beanspruchung und von keinem tatsächlichem Stressempfinden berichteten. An anderer Stelle wurden ebenfalls keine Unterschiede hinsichtlich der diagnostischen Genauigkeit und dem klinischen Argumentieren zwischen gestressten und weniger gestressten Studierenden gefunden [42].
Während des GAP Tests zeigten die Studierenden die höchsten Werte für Regelorientierung im Vergleich zu den Werten für die anderen Kompetenzen [30]. Regelorientierung sagte jedoch die Fähigkeit des klinischen Argumentierens nicht vorher. Anscheinend erfordert klinisches Argumentieren, widergespiegelt durch die Qualität von Fallzusammenfassungen, weitere Fähigkeiten als lediglich das sorgsame Befolgen von Regeln. Dieses bezieht sich vielmehr auf einen Denkprozess, der medizinisches Problemlösen und Fähigkeiten der medizinischen Entscheidungskompetenz beinhaltet [33]. Darüber hinaus erfordert es die Fähigkeit, vom intuitiven zum analytischen Denken zu wechseln, um bei komplexen Patientenfällen korrekte Diagnosen stellen zu können [43].
Eine Stärke unserer Studie ist die Tatsache, dass Studierende dreier medizinischer Fakultäten mit unterschiedlichen Curricula und mit unterschiedlichem Studienfortschritt teilgenommen haben. Somit konnten wir für diese Faktoren in den Analysen kontrollieren. Ein Schwachpunkt unserer Studie ist, dass die Fallzusammenfassungen der Studierenden von nur einer erfahrenen Ärztin bewertet wurden. Sie lehrt jedoch seit vielen Jahren klinisches Argumentieren [2] und war an der Konzeption und Operationalisierung der 360 Grad Kompetenzprüfung beteiligt [23]. Darüber hinaus wurde für den Bewertungsbogen eine gute Interrater-Reliabilität nachgewiesen [44] und das Originalinstrument wurde von einem Rater für die Bewertung der Fallzusammenfassungen verwendet [9]. Ein besserer Ansatz wäre jedoch gewesen, das gesamte Post Encounter-Formular auszuwerten und eine Regressionsanalyse zu berechnen. Leider haben nur sehr wenige der teilnehmenden Studierenden das gesamte Formular ausgefüllt, was die Stichprobenanzahl in einem Maße reduziert hätte, das eine Regressionsanalyse unmöglich gemacht hätte. Trotz der kleinen Stichprobengröße konnten signifikante Prädiktoren des klinischen Argumentierens ermittelt werden, die mit einem validierten Bewertungsformular gemessen wurden [9]. Andererseits ist die geringe Reliabilität für die Beurteilung der Fallzusammenfassungen des PEF eine weitere Schwäche der Studie. Allerdings konnte mit unserer Simulation eine realitätsnahe Umgebung geschaffen werden um Faktoren zu untersuchen, die Aspekte des klinischen Argumentierens beeinflussen können. Zudem werden die Ergebnisse durch den validierten GAP Test für Flugschulanwärterinnen und -anwärter gestützt [31].
Schlussfolgerung
Medizinisches Wissen und Zusammenarbeit prognostizieren die Qualität von Fallzusammenfassungen als Indikator des klinischen Argumentierens von Studierenden verschiedener medizinischer Fakultäten mit unterschiedlichen Curricula und unterschiedlichem Studienfortschritt während eines simulierten ersten Arbeitstages. Zusammenarbeit unterstützt eine gute Fallzusammenfassung als einen Aspekt des klinischen Argumentierens, was darauf zurückzuführen sein könnte, dass Zusammenarbeit soziale Sensibilität und Informationsaustausch beinhaltet. Daher dürfte es nützlich sein, Medizinstudierende dabei zu unterstützen, ihre Fähigkeit zur Zusammenarbeit auszubauen sowie Langzeitwissen zu erwerben, um die Qualität ihrer Fallzusammenfassungen als Indikator des klinischen Argumentierens zu verbessern.
Studie
Diese Studie war Teil des ÄKHOM Projekts, welches durch das Bundesministerium für Bildung und Forschung (BMBF) gefördert wurde, Referenznummer: 01PK1501A/B/C. Die Studie wurde in Übereinstimmung mit der Deklaration von Helsinki durchgeführt und die Ethikkommission der Ärztekammer Hamburg bestätigte die Unbedenklichkeit der Studie, bei der die Daten anonymisiert wurden und die Teilnahme freiwillig war (PV3649).
Danksagung
Wir danken allen Medizinstudierenden, die an der Studie teilgenommen haben.
Interessenkonflikt
Die Autoren erklären, dass sie keine Interessenkonflikte haben.
Literatur
[1] Eva KW. What every teacher needs to know about clinical reasoning. Med Educ. 2005;39(1):98 106. DOI: 10.1111/j.1365-2929.2004.01972.x[2] Harendza S, Krenz I, Klinge A, Wendt U, Janneck M. Implementation of a Clinical Reasoning Course in the Internal Medicine trimester of the final year of undergraduate medical training and its effect on students' case presentation and differential diagnostic skills. GMS J Med Educ. 2017;34(5):Doc66. DOI: 10.3205/zma001143
[3] Kiran HS, Chacko TV, Murthy KA, Gowdappa HB. Enhancing the Clinical Reasoning Skills of Postgraduate Students in Internal Medicine Through Medical Nonfiction and Nonmedical Fiction Extracurricular Books. Mayo Clin Proc. 2016;91(12):1761 1768. DOI: 10.1016/j.mayocp.2016.07.022
[4] Durning S, Artino AR Jr, Pangaro L, van der Vleuten CP, Schuwirth L. Context and clinical reasoning: understanding the perspective of the expert's voice. Med Educ. 2011;45(9):927 938. DOI: 10.1111/j.1365 2923.2011.04053.x
[5] Bordage G. Elaborated knowledge: a key to successful diagnostic thinking. Acad Med. 1994;69(11):883 885. DOI: 10.1097/00001888-199411000-00004
[6] Kahneman D. Thinking, Fast and Slow. New York City: Straus and Giroux; 2011.
[7] Edwards JC, Brannan JR, Burgess L, Plauche WC, Marier RL. Case presentation format and clinical reasoning: a strategy for teaching medical students. Med Teach. 1987;9(3):285-292. DOI: 10.3109/01421598709034790
[8] Jain V, Rao S, Jinadani M. Effectiveness of SNAPPS for improving clinical reasoning in postgraduates: randomized controlled trial. BMC Med Educ. 2019;19(1):224. DOI:10.1186/s12909-019-1670-3
[9] Durning SJ, Artino A, Boulet J, La Rochelle J, Van der Vleuten C, Arze B, Schuwirth L. The feasibility, reliability, and validity of a post-encounter form for evaluating clinical reasoning. Med Teach. 2012;34:30-37. DOI: 10.3109/0142159X.2011.590557
[10] Sacher AG, Detsky AS. Taking the stress out of morning report: an analytic approach to the differential diagnosis. J Gen Intern Med. 2009;24(6):747 751. DOI: 10.1007/s11606 009-0953-5
[11] Hofer BK. Epistemological understanding as a metacognitive process: Thinking aloud during Online searching. Educ Psychol. 2004;39:43 55. DOI: 10.1207/s15326985ep3901_5
[12] McBee E, Ratcliffe T, Schuwirth L, O'Neill D, Meyer H, Madden SJ, Durning SJ. Context and clinical reasoning. Understanding the medical student perspective. Perspect Med Educ. 2018;7(4):256 263. DOI: 10.1007/s40037-018-0417-x
[13] Compton MT, Carrera J, Frank E. Stress and depressive symptoms/dysphoria among US medical students results from a large, nationally representative survey. J Nerv Ment Dis. 2008;196(12):891 897. DOI: 10.1097/NMD.0b013e3181924d03
[14] Richter P, Hacker W. Mental stress: mental fatigue, monotony, satiety and stress. Band 2 von Spezielle Arbeits- und Ingenieurpsychologie in Einzeldarstellungen. Heidelberg, Berlin: Springer-Verlag; 1984.
[15] Simmenroth-Nayda A, Görlich Y. Medical school admission test: advantages for students whose parents are medical doctors? BMC Med Educ. 2015;15:81. DOI: 10.1186/s12909-015-0354-x
[16] De Feyter T, Caers R, Vigna C, Berings D. Unraveling the impact of the Big Five personality traits on academic performance: The moderating and mediating effects of self-efficacy and academic motivation. Learn Individ Differ. 2012;22(4):439-448. DOI: 10.1016/j.lindif.2012.03.013
[17] Sim JH, Abdul Aziz YF, Mansor A, Vijayananthan A, Foong CC, Vadivelu J. Students' performance in the different clinical skills assessed in OSCE: what does it reveal? Med Educ Online. 2015;20:26185. DOI: 10.3402/meo.v20.26185
[18] Croskerry P. Diagnostic Failure: A Cognitive and Affective Approach. Advances in Patient Safety: From Research to Implementation. Rockville, Md: Agency for Health Care Research and Quality; 2006. DOI: 10.1037/e448242006-001
[19] Kiesewetter J, Fischer F, Fischer MR. Collaborative Clinical Reasoning - A Systematic Review of Empirical Studies. J Contin Educ Health Prof. 2017;37(2):123-128. DOI: 10.1097/CEH.0000000000000158
[20] Blondon KS, Maître F, Muller-JugeV, Bochatav N, Cullati S, Hudelson P, Vu NV, Savoldelli GL, Nendaz MR. Interprofessional collaborative reasoning by residents and nurses in internal medicine: Evidence from a simulation study. Med Teach. 2017;39(4):360-367. DOI: 10.1080/0142159X.2017.1286309
[21] Hege I, Kononowicz AA, Kiesewetter J, Foster-Johnson L. Uncovering the relation between clinical reasoning and diagnostic accuracy - An analysis of learner's clinical reasoning process in virtual patients. PLoS One. 2018;13(10):e0204900. DOI: 10.1371/journal.pone.0204900
[22] Daniel M, Rencic J, Durning SJ, Holmboe E, Santen SA, Lang V, Ratcliffe T, Gordon D, Heist B, Lubarsky S, Estrada CA, Ballard T, Artino AR Jr, Sergio DA, Silva A, Cleary T, Stojan J, Gruppen LD. Clinical reasoning assessment methods: a scoping review and practical guidance. Acad Med. 2019;94(6):902-912.
[23] Harendza S, Berberat PO, Kadmon M. Assessing Competences in Medical Students with a Newly Designed 360-Degree Examination of a Simulated First Day of Residency: A Feasibility Study. J Community Med Health Educ. 2017;7:4. DOI: 10.4172/2161 0711.1000550
[24] Fürstenberg S, Schick K, Deppermann J, Prediger S, Berberat PO, Kadmon M, Harendza S. Competencies for first year residents - physicians' views from medical schools with different undergraduate curricula. BMC Med Educ. 2017;17:154. DOI: 10.1186/s12909 017-0998-9
[25] Kristensen TS. Job stress and cardiovascular disease: a theoretic critical review. J Occup Health Psychol. 1996;1(3):246-260. DOI: 10.1037/1076-8998.1.3.246
[26] Fürstenberg S, Prediger S, Kadmon M, Berberat PO, Harendza S. Perceived strain of undergraduate medical students during a simulated first day of residency. BMC Med Educ. 2018;18:322. DOI: 10.1186/s12909-018-1435-4
[27] Müller B, Basler HD. Kurzfragebogen zur aktuellen Beanspruchung (KAB). Weinheim: Beltz; 1993.
[28] Le T, Vieregger K. First aid Q & A for the USMLE step 2 CK. 2nd ed. New York: McGraw-Hill; 2010.
[29] Raupach T, Vogel D, Schiekirka S, Keijsers C, Ten Cate O, Harendza S. Increase in medical knowledge during the final year of undergraduate medical education in Germany. GMS Z Med Ausbild. 2013;30(3):Doc33. DOI: 10.3205/zma000876
[30] Harendza S, Soll H, Prediger S, Kadmon M, Berberat PO, Oubaid V. Assessing core competences of medical students with a test for flight school applicants. BMC Med Educ. 2019;19:9. DOI: 10.1186/s12909-018-1438-1
[31] Oubaid V, Zinn F, Gundert D. GAP: assessment of performance in teams - a new attempt to increase validity. In: De Voogt A, D'Olivera TC, editors. Mechanisms in the chain of safety: Research and operational experiences in aviation psychology. Aldershot (England): Ashgate; 2012. p.7-17.
[32] Oubaid V, Zinn F, Klein J. Selecting pilots via computer based measurement of group and team performance - Development of a new Assessment Centre method. Proceedings of the 28th EEAP Conference. 2008. p.55-59
[33] Elstein AS, Shulman L, Sprafka S. Medical Problem Solving: An analysis of clinical reasoning. Cambridge, Massachusetts: Havard University Press; 1978. DOI: 10.4159/harvard.9780674189089
[34] Tokuda Y, Soshi M, Okubo T, Nishizaki Y. Postgraduate medical education in Japan: Missed opportunity for learning clinical reasoning. J Gen Fam Med. 2018;19(5):152 153. DOI: 10.1002/jgf2.202
[35] Boshuizen HP, van der Vleuten CP, Schmidt HG, Machiels-Bongaerts M. Measuring knowledge and clinical reasoning skills in a problem-based curriculum. Med Educ. 1997;31:115 121. DOI: 10.1111/j.1365-2923.1997.tb02469.x
[36] Rylander M, Guerrasio J. Heuristic errors in clinical reasoning. Clin Teach. 2016;13(4):287 290. DOI: 10.1111/tct.12444
[37] Melvin L, Cavalcanti RB. The oral case presentation: A key tool for assessment and teaching in competency-based medical education. JAMA. 2016;316(21):2187 2188. DOI: 10.1001/jama.2016.16415
[38] Vyas D, Ottis EJ, Caligiuri FJ. Teaching clinical reasoning and problem solving skills using human patient simulation. Am J Pharm Educ. 2011;75(9):189. DOI: 10.5688/ajpe759189
[39] Grady R, Gouldsborough I, Sheader E, Speake T. Using innovative group work activities to enhance the problem based learning experience for dental students. Eur J Dent Educ. 2009;13(4):190-198. DOI: 10.1111/j.1600-0579.2009.00572.x
[40] Drinka TJK, Miller TF, Goodman BM. Characterizing motivational styles of professionals who work on interdisciplinary healthcare teams. J Interprof Care. 1996;10:51-61. DOI: 10.3109/13561829609082682
[41] Zottmann JM, Dieckmann P, Traszow T, Rall M, Fischer F. Just watching is not enough: Fostering simulation-based learning with collaboration scripts. GMS J med Educ. 2018;35(3):Doc35. DOI: 10.3205/zma001181
[42] Pottier P, Dejoie T, Hardouin JB, Le Loupp AG, Planchon B, Bonnaud A, Leblanc VR. Effect of stress on clinical reasoning during simulated ambulatory consultations. Med Teach. 2013;35(6):472-480. DOI: 10.3109/0142159X.2013.774336
[43] Van den Berge K, Mamede S. Cognitive diagnostic error in internal medicine. Eur J Intern Med. 2013;24(6):525-529. DOI: 10.1016/j.ejim.2013.03.006
[44] Wijnen-Meijer M, Van der Schaaf M, Booji E, Harendza S, Boscardin C, Van Wijngaarden J, Ten Cate TJ. An argument-based approach to the validation of UHTRUST: can we measure how recent graduates can be trusted with unfamiliar tasks? Adv Health Sci Educ Theory Pract. 2013;18(5):1009-1027. DOI: 10.1007/s10459-013-9444-x.



