[Einführung und Evaluierung eines klinischen Wahlpflichtkurses zum Thema häusliche Gewalt]
Paulina Juszczyk 1Lisa Sondern 1
Bettina Pfleiderer 1
1 Universität Münster, Klinik für Radiologie, Münster, Deutschland
Zusammenfassung
Ziel: Das Wissen über das Thema häusliche Gewalt ist in der Medizin oft unzureichend, obwohl Fachkräfte im Gesundheitswesen oft die erste Anlaufstelle für Opfer von häuslicher Gewalt sind. Es wurde daher ein Wahlpflichtkurs für Medizinstudierende im klinischen Teil des Studiums zum Thema häusliche Gewalt eingeführt, mit dem Ziel, die Kompetenzen und das Wissen über häusliche Gewalt zu verbessern. Der Kurs basiert auf dem didaktischen Konzept der IMPRODOVA-Trainingsplattform [https://training.improdova.eu/de/] und wurde im Sommer 2020 erstmals an der Medizinischen Fakultät der Universität Münster erprobt. Der Kurs wurde zudem evaluiert, um zu prüfen, ob er geeignet ist, Wissen und Kompetenzen über häusliche Gewalt zu erweitern. Es wurden die folgenden Forschungsfragen untersucht: Welche Kompetenzen und welches Wissen haben die Studierenden über häusliche Gewalt im Allgemeinen und wie verändern sich die Kompetenzen und das Wissen der Studierenden über häusliche Gewalt nach der Teilnahme an dem Kurs?
Methodik: Die Evaluation des Wissens über häusliche Gewalt im Allgemeinen basierte auf zwei Umfragen, die an zwei deutschen Universitäten in Münster und Lübeck in den Jahren 2020 und 2021 durchgeführt wurden. 54 Medizinstudierende aus Münster (n=37) und Lübeck (n=17) nahmen daran teil. Die Münsteraner Medizinstudierenden wurden gebeten innerhalb eines zweiwöchigen Zeitraums vor der Teilnahme an dem klinischen Wahlpflichtkurs zu häuslicher Gewalt einen Fragebogen auszufüllen. Lübecker Medizinstudierende, die sich für einen Online-Workshop zum Thema häusliche Gewalt angemeldet hatten, nahmen vor dem Webinar an der gleichen Umfrage teil.
Zusätzlich nahmen 28 Medizinstudierende aus Münster an einer Befragung nach dem Kurs teil. Die Umfragen wurden mit dem Online-Umfragetool EFS von Questback unter Verwendung einer 5-Punkte-Likert-Skala erstellt. Die Teilnahme war freiwillig und anonym. Die Ergebnisse wurden deskriptiv ausgewertet und die Unterschiede zwischen Vor- und Nachbefragung mittels t-Tests und Effektgrößen analysiert.
Ergebnisse: Die Auswertung der vorhandenen Kenntnisse ergab, dass die Medizinstudierenden große Wissenslücken in Bezug auf häusliche Gewalt hatten. Die Absolvierung des Kurses trug zu einem erheblichen Lern- und Kompetenzfortschritt der Studierenden in allen Themenbereichen zu häuslicher Gewalt bei.
Schlussfolgerung: Der neu eingeführte Kurs ist geeignet, um das Wissen und die Kompetenzen über häusliche Gewalt bei Medizinstudierenden zu verbessern und sollte verpflichtend in den medizinischen Lehrplan aufgenommen werden.
Schlüsselwörter
häusliche Gewalt, Trainingsplattform, Studierendenkurs, medizinische Lehre
1. Einleitung
Fachkräfte der Gesundheitsberufe spielen eine wichtige Rolle bei der Erkennung und Bekämpfung von häuslicher Gewalt, da sie häufig die erste Anlaufstelle für Opfer von häuslicher Gewalt sind. Häusliche Gewalt ist definiert als Gewalt innerhalb der Familie, gegen Kinder, Ehepartner und Ehepartnerinnen sowie ältere Familienmitglieder [1]. Die Schwere von häuslicher Gewalt, einschließlich körperlicher Verletzung, sexueller Nötigung, psychischem Missbrauch und Kontrollverhalten hängt von der Intensität, der Dauer und den Folgen der Gewalt ab und kann körperliche, sexuelle oder psychische Schäden verursachen [2]. Frauen sind eher von wiederholten und schweren Formen von Gewalt betroffen. Weltweit hat eine von drei Frauen seit ihrem 15. Lebensjahr körperliche und/oder sexuelle Gewalt erlebt [1].
Die sich daraus ergebenden kurz- und langfristigen gesundheitlichen Folgen veranlassen die Opfer medizinische Hilfe in Anspruch zu nehmen. Die Zahl der Opfer, die häusliche Gewalt erleben haben oder erleben, wird systematisch unterschätzt, da die Fachkräfte der Gesundheitsberufe offenbar nicht über ausreichende Kenntnisse und Kompetenzen verfügen, um Gewaltopfer zu erkennen.
Befragungen von Fachkräften aus dem Gesundheitssektor im Rahmen des IMPRODOVA-Projekts ergaben, dass diese nicht ausreichend in Bezug auf häusliche Gewalt geschult sind und sich ihrer Rolle als erste Ansprechpartner and Ansprechpartnerinnen in Fällen von häuslicher Gewalt nicht bewusst sind [3]. Da in den meisten europäischen Ländern das Wissen über häusliche Gewalt im Allgemeinen, sowie über Symptome und Warnzeichen häuslicher Gewalt meist nicht Teil des verpflichtenden Lehrplans für Medizinstudierende ist, wie die Forschung im Rahmen des IMPRODOVA-Projekts ergab [3], sind sich viele Fachkräfte der Gesundheitsberufe nicht ihrer wichtigen Rolle in Fällen häuslicher Gewalt bewusst. Sie sehen ihre Rolle in erster Linie darin, sich um die Verletzungen ihrer Patienten und Patientinnen, die als Folgen von häuslicher Gewalt auftreten können, zu kümmern. Sie betrachten sich nur selten als Ersthelfende in Fällen häuslicher Gewalt und haben daher neben der medizinischen Versorgung der gesundheitlichen Beeinträchtigungen, die auf Grund von häuslicher Gewalt auftreten können, nur unzureichend die anderen Bedürfnisse des Opfers im Blick (z.B. Informationen oder Hilfe anzubieten, eine Risikoabschätzung für weitere Schäden durchzuführen). Um Patienten und Patientinnen besser als Opfer häuslicher Gewalt zu identifizieren und unterstützen zu können, ist ein besseres Verständnis ihrer eigenen Rolle, aber auch der Rolle anderer Ersthelfenden erforderlich. Erste Studien zeigen gute Ergebnisse bei der Identifizierung von Opfern von häuslicher Gewalt nach entsprechenden Schulungen (z.B. [4]).
Da das Wissen über häusliche Gewalt in der Medizin gering ist und das Thema an deutschen medizinischen Fakultäten nicht integriert ist [3], wurde der klinische Wahlpflichtkurs „Häusliche Gewalt im internationalen Kontext“ für Medizinstudierende neu eingeführt und an der medizinischen Fakultät der Universität Münster, Deutschland, als Teil des von der Europäischen Union finanzierten Projekts IMPRODOVA pilotiert, um das Wissen und die Kompetenzen über häusliche Gewalt zu erhöhen und diese Lücke zu schließen [5], [6]. Der Kurs integriert nicht nur die deutsche Perspektive, sondern auch die europäische, da epidemiologische Daten zur Prävalenz von häuslicher Gewalt in Europa darauf hinweisen, dass es sich um ein globales Problem handelt und dass Prävalenz, Indikatoren und zugrunde liegende Gründe in ganz Europa vergleichbar sind und auch kulturelle Aspekte berücksichtigt werden müssen [7].
Der Kurs baut auf den didaktischen Konzepten und Materialien für den medizinischen Bereich der IMPRODOVA-Trainingsplattform auf; diese ist modular aufgebaut und besteht aus sieben Modulen für folgende drei Gruppen: Polizei, Gesundheitssektor und Fachkräfte aus Nichtregierungsorganisationen und dem sozialen Sektor [5]. Die Module sind thematisch einheitlich, aber inhaltlich an den jeweiligen Sektor angepasst. Zusätzlich zu den spezifischen Trainingsmodulen werden in einem separaten Modul Daten und Statistiken für alle drei Gruppen präsentiert. Das Modul enthält Informationen über Erhebungen zu Opfern sowie Polizeistatistiken aus der Europäischen Union. Darüber hinaus sind Lehrvideos, Fallstudien und szenenbasiertes Lernen, Quizze sowie herunterladbare Factsheets und Präsentationen in den einzelnen Modulen zu finden oder können separat aus dem Bereich der jeweiligen Unterrichtsmaterialien ausgewählt werden.
2. Projektbeschreibung
2.1. Das Projekt IMPRODOVA und seine Methodik
Das Projekt IMPRODOVA [https://improdova.eu/] – Improving Frontline Responses to High Impact Domestic Violence – ist ein von der Europäischen Union finanziertes Forschungs- und Innovationsprojekt (Förderkennzeichen 787054), an dem Partner und Partnerinnen aus acht EU-Ländern beteiligt sind [8].
IMPRODOVA begann im Mai 2018 und endete im August 2021. IMPRODOVA führte eine erste Analyse der politischen Umsetzung, der Gesetzgebung, der Daten, der Risikobewertung, der Falldokumentation, der intersektoralen Zusammenarbeit und vorhandenen Schulungen sowie der Einstellung von Ärzten und Ärztinnen gegenüber häuslicher Gewalt durch. Anschließend lieferten 296 Interviews mit Ersthelfern und Ersthelferinnen der Polizei, des Gesundheitswesens und des sozialen Sektors aus Europa, Informationen darüber, inwieweit Standards im Umgang mit Fällen häuslicher Gewalt in die tägliche Arbeit von Ersthelfern und Ersthelferinnen integriert werden [9], [10] (siehe Bericht D2.2 über den länderübergreifenden Vergleich der Umsetzung internationaler Normen und nationaler bewährter Verfahren von Ersthelfern und Ersthelferinnen [11]). Auf dieser Grundlage wurden im Rahmen des Projekts innovative Werkzeuge entwickelt (z.B. eine Trainingsplattform mit verschiedenen Lehrmaterialien zur Verbesserung der behördenübergreifenden Zusammenarbeit).
2.2. Konzept des klinischen Wahlpflichtfachs „Häusliche Gewalt im internationalen Kontext“
Das übergeordnete Ziel des Wahlpflichtfachs „Häusliche Gewalt im internationalen Kontext“ ist es, die Kompetenz der Studierenden, Patienten und Patientinnen nach häuslicher Gewalt zu fragen, zu verbessern und diejenigen zu unterstützen, die Opfer von häuslicher Gewalt geworden sind. Dies erfordert Kompetenzen zu den folgenden Aspekten häuslicher Gewalt wie:
- Formen häuslicher Gewalt
- geschlechtsbezogene Risikofaktoren in Fällen von häuslicher Gewalt
- geschlechtsbezogene Aspekte der Risikobewertung in Fällen von häuslicher Gewalt [10]
- Folgen häuslicher Gewalt
- Indikatoren für häusliche Gewalt
- Kommunikation in Fällen von häuslicher Gewalt und das weitere Verfahren nach einer Offenlegung
- Medizinische Beurteilung und Beweissicherung in Fällen von häuslicher Gewalt
- Risikobewertung und Sicherheitsplanung in Fällen von häuslicher Gewalt
- Internationale Standards und rechtliche Rahmenbedingungen in Europa sowie in Deutschland
- behördenübergreifende Zusammenarbeit in Fällen von häuslicher Gewalt
- radiologische Indikatoren, die zur Dokumentation des Ausmaßes der körperlichen Verletzungen beitragen. Bei Patienten und Patientinnen häuslicher Gewalt finden sich neben geburtshilflich-gynäkologischen Befunden häufiger bildgebende Befunde, wie z.B. akute Frakturen, die von Gewalt herrühren können [12]
Darauf aufbauend wurde ein exemplarisches Kursprogramm entwickelt, das von anderen Universitäten modifiziert oder ergänzt werden kann. Der Ablauf des Wahlkurses ist Teil der IMPRODOVA-Lehrmaterialien und kann auf der entsprechenden Trainingsplattform [https://training.improdova.eu/de/lehrmaterialien-fur-den-gesundheitssektor/workshop-und-studentenkurse/] und im Anhang 1 [Anh. 1] eingesehen werden.
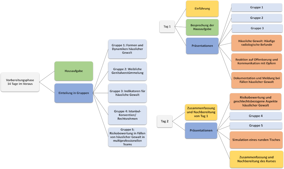
Vor dem Wahlkurs mussten die Studierenden eine Hausaufgabe erledigen, in Gruppen an spezifischen Modulen arbeiten (siehe Abbildung 1 [Abb. 1]) und Präsentationen für den Kurs erstellen. Die Dauer des Kurses belief sich, einschließlich der Vorbereitungszeit, auf insgesamt 28 Semesterstunden, wobei eine Semesterstunde 45 Minuten entspricht. Der Kurs findet seit Sommer 2020 einmal pro Semester statt und stößt bei den Studierenden auf großes Interesse.
Abbildung 1: Aufbau des Wahlpflichtkurses über häusliche Gewalt auf der Grundlage der IMPRODOVA-Trainingsplattform
Die Studierenden mussten die maximal zweiseitige Hausaufgabe vor der Lehrveranstaltung an die Kursleitung schicken und die folgenden Fragen in Bezug auf drei Zitate zum Thema häusliche Gewalt beantworten (siehe Anhang 2 [Anh. 2]).
- Was lösen diese Zitate bei Ihnen aus? Was sagen sie über häusliche Gewalt aus?
- Denken Sie darüber nach, wo Ihnen der Begriff „häusliche Gewalt und Missbrauch“ bisher begegnet ist. Wie definieren Sie häusliche Gewalt und Missbrauch? Was bedeuten die Begriffe für Sie und kennen Sie andere Begriffe, die das gleiche Phänomen beschreiben?
Darüber hinaus wurden fünf Gruppen gebildet, die sich an den Präferenzen der Studierenden orientierten und die folgenden Themen abdeckten (siehe Tabelle 1 [Tab. 1]):
Tabelle 1: In dem Wahlfach über häusliche Gewalt wurden Medizinstudierende den folgenden Gruppen zugeordnet
- Gruppe 1: Formen und Dynamik von häuslicher Gewalt
- Gruppe 2: Weibliche Genitalverstümmelung
- Gruppe 3: Indikatoren für häusliche Gewalt
- Gruppe 4: Istanbul-Konvention/Rechtsrahmen
- Gruppe 5: Risikobewertung in Fällen von häuslicher Gewalt in multiprofessionellen Teams
Die Präsentationen der verschiedenen Gruppen mussten mindestens drei Tage vor dem Kurs eingereicht werden, um eine korrekte Darstellung der verschiedenen Inhalte zu gewährleisten, Doppelungen zu vermeiden und didaktische Hinweise für eine optimale Online-Präsentation zu geben.
Den Studierenden wurde mitgeteilt, dass sie für ihre Präsentationen Materialien der IMPRODOVA-Trainingsplattform verwenden sollten [https://training.improdova.eu/de/]. Zusätzlich zum theoretischen Hintergrund sollten sie entweder Fallstudien und ein Lehrvideo entwickeln, Kampagnenplakate entwerfen, eine Podiumsdiskussion vorbereiten und moderieren oder ein Interview mit einer oder einem Ersthelfenden führen. Einiges davon wurde später auf der Trainingsplattform übernommen (z.B. ein Interview über weibliche Genitalverstümmelung).
Da nie ausgeschlossen werden kann, dass die Teilnehmenden selbst Opfer oder Zeugen bzw. Zeuginnen von häuslicher Gewalt geworden sind, wurde dies im Vorfeld mit den Studierenden besprochen. Mit drei der 37 Kursteilnehmenden wurde ein persönliches Gespräch geführt nachdem sie ihre Hausaufgaben eingereicht hatten und angeboten, bestimmte Teile des Kurses zu überspringen, wenn Inhalte traumatisierend sein könnten. Niemand nahm dieses Angebot an.
Im Kurs wurde ein besonderer Fokus auf Geschlechteraspekte in Fällen von häuslicher Gewalt gelegt, da das Geschlecht, eigene Denkweisen und Erwartungen nicht nur einen Einfluss darauf haben können, wie man jeweils mit Frauen und Männern spricht (z.B. starke Stimme, Blickkontakt halten), sondern auch darauf, wie man das Risiko einschätzt, welche Aspekte als bedeutsam betrachtet werden (z.B. wer den Vorfall begonnen hat) sowie wie man das Opfer wahrnimmt und selbst vom Opfer wahrgenommen wird [10], [12]. Daher ist die Sensibilisierung für solche Aspekte, insbesondere für geschlechterbezogene Wahrnehmungen und Vorurteile bei häuslicher Gewalt von großer Bedeutung für die Ersthelfenden [6], [10].
Der Wahlfachkurs basierte auf einem innovativen Lehrkonzept, bei dem nicht nur die Vermittlung von Fakten im Vordergrund stand, sondern die kritische Beurteilung komplexer Situationen im medizinischen Alltag [13]. Dieser transformative, partizipative Ansatz sorgt dafür, dass sich die Studierenden nachhaltig mit dem Thema häusliche Gewalt auseinandergesetzt haben, indem Freiräume für einen reflektierenden, experimentellen und kritischen Unterricht geschaffen wurden. Gruppendiskussionen sollten die Selbstreflexion fördern und das Erkennen von Stereotypien und Vorurteilen ermöglichen. Die Studierenden sollten sich über ihre Erwartungen an ihre eigene zukünftige Rolle als Ärzte und Ärztinnen austauschen, aber auch ihre Ängste und Zweifel äußern können. Der Kurs wurde virtuell als interaktives Seminar mit einer maximalen Anzahl von 16 Studierenden durchgeführt, um eine effektive Lernatmosphäre zu ermöglichen und die gegenseitige Diskussion zu fördern.
2.3. Evaluation des Kurses „Häusliche Gewalt im internationalen Kontext”
2.3.1. Beurteilung der Kenntnisse vor dem Kurs
54 Medizinstudierende der deutschen Universitäten Münster (n=37) und Lübeck (n=17) wurden vor den jeweiligen Kursen zu ihren Kenntnissen über häusliche Gewalt befragt (siehe Anhang 3 [Anh. 3]). Die Münsteraner Medizinstudierenden hatten am 24. und 25. Oktober 2020 sowie am 19. und 20. Juni 2021 an dem klinischen Wahlpflichtkurs „Häusliche Gewalt im internationalen Kontext“ teilgenommen. Die Befragungen wurden jeweils vor dem Beginn des Wahlfachs in den Zeiträumen vom 14. bis 23. Oktober 2020 und vom 1. April bis 15. Juni 2021 durchgeführt. In Lübeck nahmen Medizinstudierende, die sich für einen 2-stündigen Workshop „Medizin, schau nicht weg! – Häusliche Gewalt im internationalen Kontext aus verschiedenen Perspektiven“ am 3. Dezember 2020 angemeldet hatten, ebenfalls an der Befragung teil. Die Befragung wurde im Vorfeld der Veranstaltung zwischen dem 23. November 2020 und dem 3. Dezember 2020 durchgeführt.
Die Studierenden befanden sich im Durchschnitt im 4. Jahr ihres Medizinstudiums. Das Durchschnittsalter der Studierenden betrug 25 Jahre (M=24,98; SD=3,89). 46 der 54 (85%) Studenten waren weiblich. 20 der 54 (37%) Studierenden gaben an, dass sie bereits berufliche Erfahrungen mit häuslicher Gewalt hatten; nur vier der 54 (7%) Studierenden hatten bereits an einer mehrstündige Schulung in der curricularen Pflichtlehre zum Thema häusliche Gewalt teilgenommen. Zwei der 54 (4%) Studierenden hatten zuvor an einer sonstigen mehrstündigen Schulung und ein Student (2%) an einer mehrwöchigen Schulung zum Thema häusliche Gewalt teilgenommen.
2.3.2. Post-Evaluation des Kurses
8 der 37 Münsteraner Studierenden, die an der Vorbefragung teilgenommen hatten, nahmen an der Post-Evaluation des Kurses teil (siehe Anhang 4 [Anh. 4]). Die Evaluation fand jeweils nach Ende der Lehrveranstaltung in den Zeiträumen vom 25. Oktober 2020 bis zum 8. November 2020 bzw. vom 20. Juni 2021 bis zum 4. Juli 2021 statt. Ziel war es, den Kurs zu evaluieren und weiter zu optimieren sowie dessen Beitrag zum Lern- und Kompetenzfortschritt der Studierenden zum Thema häusliche Gewalt zu bewerten.
Die Umfragen wurden mit dem Online-Umfrageforschungstool EFS (Enterprise Feedback Suite) Survey (Herbst 2019) von Questback erstellt [https://www.questback.com/]. Das Tool und der standardisierte Fragebogen ermöglichten es, vergleichbare Bedingungen für eine Evaluation des Kurses zu schaffen. Für die Studierendenbefragungen wurden folgende Themen ausgewählt:
- Soziodemografische Daten und Studienbiografie
- Einschätzung der eigenen Einstellung gegenüber häuslicher Gewalt
- Einschätzung des eigenen Wissens über häusliche Gewalt
- Einschätzung des eigenen Interesses an dem Thema häusliche Gewalt
- Einschätzung der eigenen Kompetenz in Fällen häuslicher Gewalt
Methodisch bestanden die Erhebungen aus Single-Choice-Fragen, Multiple-Choice-Fragen und Einschätzungsfragen (siehe Anhang 3 [Anh. 3]). Während die Fragen zu den soziodemographischen Daten und zum Ablauf der Studie als Fragen formuliert wurden, wurden die Einschätzungsfragen als Aussagesätze formuliert. Teilnehmende, die bereits an der ersten Befragung teilgenommen hatten, konnten die soziodemografischen Fragen in den Nachbefragungen überspringen. Außerdem wurden die Studierenden nicht erneut gebeten, nach Abschluss des Kurses alle Begriffe aufzulisten, die sie mit den verschiedenen Formen von häuslicher Gewalt assoziieren (siehe Anhang 5 [Anh. 5]). Die Teilnahme an den Umfragen war freiwillig und anonym. Die Personen, die an der Umfrage teilgenommen haben, sind nicht identifizierbar. Die Informationen wurden in aggregierter und nicht in individueller Form ausgewertet.
2.3.3. Auswertung
Im Rahmen der Umfrage wurde für jede Frage eine mehrstufige Likert-Skala verwendet. Die Daten der einzelnen Items einer Likert-Skala sind ordinal bzw. rangskaliert. Die einzelnen Abstände innerhalb der Ausprägungen können nicht per se als gleichwertig angesehen werden, sodass Ergebnisse im Allgemeinen nur anhand der Positionsparameter Mittelwert und Median für jedes Item dargestellt werden können. Da in der vorliegenden Studie gewährleistet ist, dass die Likert-Skala symmetrisch formuliert ist und die Skalenpunkte somit von allen Befragten als gleichabständig interpretiert werden konnten, war eine gemittelte Berechnung der Mittelwerte zulässig und die Punktwerte der einzelnen Antworten der Items der Likert-Skalen konnten addiert werden, woraus sich ein Summenwert für die Gesamtskala ergab. Dieser Wert ist eindeutig als metrisch (intervallskaliert) zu betrachten. Aus den Summenwerten wurden nachfolgend Mittelwerte sowie die Standardabweichung berechnet, die den weiteren statistischen Auswertungsverfahren zugrunde gelegt wurden [14], [15]. Diese wurden für die jeweiligen Stichproben (Münster und Lübeck) getrennt berechnet und werden für die verschiedenen Zeitpunkte (prä und post) berichtet. Die im Folgenden beschriebenen Analysen wurden nur für die Münsteraner Stichprobe berechnet. Für die Lübecker Studierenden lagen keine Daten zum Zeitpunkt nach dem Seminar vor, da die Teilnahme an der Evaluation freiwillig war und niemand aus Lübeck an der Nachbefragung teilgenommen hatte.
Die Mittelwerte wurden für die deskriptive Darstellung berechnet und werden ebenfalls ausgewiesen. Um die statistische Signifikanz der Mittelwertunterschiede vor und nach dem Seminar für die Münsteraner Studierenden zu ermitteln, wurden t-Tests mit gepaarten Stichproben für diejenigen berechnet, für die zu beiden Zeitpunkten Informationen verfügbar waren. Außerdem wurden die Effektstärken mit Hilfe von Cohen's d berechnet. Der Mittelwertunterschied wurde im Verhältnis zur gepoolten Standardabweichung berechnet. So konnten alle Daten verwendet werden, unabhängig davon, ob die Informationen zu beiden Zeitpunkten oder nur zu einem Zeitpunkt vorlagen.
3. Ergebnisse
3.1. Ergebnisse in Bezug auf das vorhandene Wissen zum Thema häusliche Gewalt
Im Rahmen der Wissenserhebung wurden die Studierenden gebeten, alle Begriffe aufzulisten, die sie mit den verschiedenen Formen von häuslicher Gewalt in Verbindung bringen (siehe Anhang 5 [Anh. 5] mit den entsprechenden Häufigkeiten der aufgeführten Begriffe). Nach der Kategorisierung der Begriffe zeigte sich, dass häusliche Gewalt von den Studierenden vor einer entsprechenden Schulung am häufigsten mit körperlicher Gewalt (91,7%) in Verbindung gebracht wurde. Andere Formen von häuslicher Gewalt wurden seltener genannt (<50%). Darüber hinaus wurden mögliche Ursachen von häuslicher Gewalt (z.B. Machtungleichgewichte zwischen Intimpartnern und Intimpartnerinnen) und Folgen (z.B. körperliche Verletzungen, Scham) genannt. Die Studierenden betrachten die Intervention in Fällen von häuslicher Gewalt als einen wichtigen Teil der ärztlichen Arbeit und sind motiviert, mit Opfern von häuslicher Gewalt zu arbeiten, aber es fällt ihnen schwer, Patienten und Patientinnen nach häuslicher Gewalt zu fragen (siehe Tabelle 2 [Tab. 2]). Dies ist nicht überraschend, da die meisten Studierenden (siehe 2.3.1) an beiden Universitäten keine curriculare Ausbildung oder Schulung zum Thema häusliche Gewalt erhalten haben. Insgesamt haben die Studierenden ein starkes Interesse an den verschiedenen Themen im Zusammenhang mit häuslicher Gewalt, aber die Mehrheit der Studierenden fühlt sich nicht (gut) darüber informiert (vgl. Tabelle 3 [Tab. 3]). Dementsprechend hält sich die Mehrheit der Studierenden auch nicht für kompetent in Bezug auf die oben genannten Themen. Vor dem Hintergrund dieser Ergebnisse wird abschließend deutlich, dass bei den Medizinstudierenden ein großer Bedarf an Schulungen zum Thema häusliche Gewalt besteht und auch ein Interesse seitens der Studierenden vorhanden ist.
Tabelle 2: Einstellungen von Studierenden in Münster und Lübeck vor und in Münster nach dem Wahlpflichtkurs, gemessen auf einer 5-Punkte-Likert-Skala (1=sehr große Ablehnung bis 5=sehr große Zustimmung) zu bestimmten Themen. Da eine Likert-Skala als metrisch klassifiziert ist, erlauben die Daten die Berechnung von Mittelwert und Standardabweichung pro Item. Es werden Mittelwerte, Standardabweichungen, Cohen's d und Ergebnisse von gepaarten t-Tests dargestellt. Die Anzahl der Teilnehmenden schwankt pro Item, da die Bewertung "weiß nicht" nicht berücksichtigt wurde. Gepaarte t-Tests wurden nur in den Fällen berechnet, in denen Messwerte zu den Zeitpunkten vor und nach der Studie vorlagen (n=27). *p<.05=signifikante Veränderung der Werte vor und nach dem Kurs.
Tabelle 3: Grad der Informiertheit von Studierenden in Münster und Lübeck vor und in Münster nach dem Wahlkurs gemessen auf einer 5-Punkte-Likert-Skala (1=überhaupt nicht bis 5=sehr gut) zu bestimmten Themen. Da eine Likert-Skala als metrisch klassifiziert ist, erlauben die Daten die Berechnung von Mittelwert und Standardabweichung pro Item. Es werden Mittelwerte, Standardabweichungen, Cohen's d und Ergebnisse von gepaarten t-Tests dargestellt. Die Anzahl der Teilnehmenden schwankt, da die Bewertungen "weiß nicht" nicht berücksichtigt wurden. Gepaarte t-Tests wurden nur in den Fällen berechnet, in denen Messwerte zu den Zeitpunkten vor und nach der Studie vorlagen (n=27).
3.2. Nachbefragung nach Abschluss des Kurses
Nach dem Vergleich der Antworten nach dem Kurs mit denen vor dem Kurs konnte gezeigt werden, dass der Wahlpflichtkurs, bei dem die IMPRODOVA-Trainingsplattform mit ihren Lehrmaterialien zum Einsatz kam, zu einer signifikanten Einstellungsänderung sowie zu Lern- und Kompetenzfortschritten der Studierenden in allen Bereichen beigetragen hat (siehe Tabelle 2 [Tab. 2], Tabelle 3 [Tab. 3] und Tabelle 4 [Tab. 4]). Den Studierenden gefielen die auf der Lernplattform angebotenen Lehrmaterialien, insbesondere die Fallstudien.
Tabelle 4: Kompetenzniveau der Studierenden in Münster und Lübeck vor und in Münster nach dem Wahlkurs, gemessen auf einer 5-Punkte-Likert-Skala (1=überhaupt nicht bis 5=sehr gut) zu bestimmten Themen. Da eine Likert-Skala als metrisch klassifiziert ist, erlauben die Daten die Berechnung von Mittelwert und Standardabweichung pro Item. Es werden Mittelwerte, Standardabweichungen, Cohen's d und Ergebnisse von gepaarten t-Tests dargestellt. Die Anzahl der Teilnehmenden schwankt, da die Bewertung "weiß nicht" nicht berücksichtigt wurde. Gepaarte t-Tests wurden nur in den Fällen berechnet, in denen Messwerte zu den Zeitpunkten vor und nach der Studie vorlagen (n=27).
3.2.1. Vergleich der Einstellungen der Studierenden vor und nach dem Wahlpflichtkurs
Die grundsätzlichen Einstellungen und Interessen der Studierenden („Inwieweit stimmen Sie den folgenden Aussagen zu oder nicht zu?“ und „Wie sehr interessieren Sie sich für die folgenden Themen?“) haben sich nach Abschluss des Studienkurses überwiegend nicht verändert. Es gab jedoch zwei bemerkenswerte Ausnahmen: „Die Intervention in Fällen häuslicher Gewalt ist ein wichtiger Teil in der Arbeit von Ärzten und Ärztinnen“ („Inwieweit stimmen Sie den folgenden Aussagen zu oder nicht zu?“) und „Es ist schwierig für mich, Patienten und Patientinnen nach häuslicher Gewalt zu fragen.“ („Inwieweit stimmen Sie den folgenden Aussagen zu oder nicht zu?“). Die Studierenden betrachteten nach Abschluss des Kurses die Intervention in Fällen von häuslicher Gewalt als einen wichtigeren Teil ihrer zukünftigen Arbeit als zuvor (d=0,88; t(26)=3,12, p=.004) und sie fanden es einfacher nach häuslicher Gewalt zu fragen (d=1,03; t(26)=2,55, p=.017) (siehe Tabelle 2 [Tab. 2]).
3.2.2. Grad der Informiertheit
Vor dem Kurs gab die Mehrheit der Studierenden an, dass sie nicht oder kaum über Instrumente zur Identifizierung von Opfern von häuslicher Gewalt und zur Bewertung von Risiken im Zusammenhang mit häuslicher Gewalt informiert waren. Nach dem Kurs gaben alle Studierenden an gut oder sogar sehr gut informiert zu sein und fühlten sich deutlich besser informiert als zuvor (d=2,80, t(27)=9,48, p<.001) (siehe Tabelle 3 [Tab. 3]).
3.2.3. Kompetenzen der Studierenden
Die in Tabelle 4 [Tab. 4] dargestellten Ergebnisse (siehe auch Abbildung 2 [Abb. 2]) zeigen, dass sich die Studierenden nach dem Wahlfachkurs in den aufgeführten Themenbereichen wesentlich kompetenter fühlten (d=1,90-2,65), t(26)=7,57-13,24, p<.001). Zwei Bereiche sollen besonders hervorgehoben werden, da sie als sehr wichtig für medizinische Ersthelfende im Bereich häuslicher Gewalt angesehen werden: vor dem Kurs hielt sich mehr als die Hälfte der Studierenden für wenig kompetent bei der Identifizierung von Opfern von häuslicher Gewalt und der Einschätzung von Risiken im Zusammenhang mit häuslicher Gewalt (MLübeck=2,47, MMünster=2,56) oder der Zusammenarbeit mit anderen Ersthelfern und Ersthelferinnen in Fällen häuslicher Gewalt (MLübeck=2,65, MMünster=2,25). Nach dem Kurs fühlten sich alle Teilnehmenden kompetent oder sehr kompetent in Bezug auf die Identifizierung häuslicher Gewalt (d=2,64, t(27)=7,78, p<.001) und die Zusammenarbeit in Fällen häuslicher Gewalt (d=1,54, t(27)=7,57, p<.001).
Abbildung 2: Kompetenzniveau in Bezug auf die regionale Zusammenarbeit mit anderen Ersthelfenden in Fällen von häuslicher Gewalt
4. Diskussion
In diesem Projektbericht stellen wir einen neu entwickelten klinischen Wahlpflichtkurs zu häuslicher Gewalt und dessen Evaluation vor. Unseres Wissens nach, bietet die medizinische Fakultät der Universität Münster den ersten Wahlpflichtkurs zu häuslicher Gewalt für Medizinstudierende in Deutschland an. Auch international gibt es nur eine begrenzte Anzahl von Kursen zu diesem Thema für Ärzte und Ärztinnen (z.B. in Australien [16]). Die Bewertung des Wissens über häusliche Gewalt ergab, dass unter Medizinstudierenden ein großer Bedarf an Schulungen zum Thema häusliche Gewalt besteht. Die Studierenden sind der Meinung, dass das Wissen über häusliche Gewalt in der Medizin wichtig ist, aber gleichzeitig haben sie das Gefühl, dass ihr Wissensstand und ihre Kompetenz in Bezug auf häusliche Gewalt gering sind.
Das theoretische Hintergrundwissen und die Fallstudien des Wahlfachs wurden von den meisten Studierenden als sehr informativ und nützlich eingestuft. Sowohl der Aufbau als auch die Inhalte des Kurses scheinen gut geeignet zu sein, um Wissen über häusliche Gewalt angemessen zu vermitteln. Die Studierenden bewerteten das Wahlfach als relevant für ihre zukünftige ärztliche Tätigkeit.
Allerdings haben wir nur die persönliche Einschätzung der Studierenden zu ihrem eigenen Wissensstand erhoben und es gibt keine objektiven Daten zum Wissenszuwachs in Form eines Tests oder Ähnlichem. Ebenso wäre es wünschenswert gewesen zu einem weiteren Messzeitpunkt – beispielsweise einige Wochen nach dem Kurs – Daten darüber zu erheben, inwieweit das erlangte Wissen noch vorhanden ist. Eine Analyse der Umsetzung des erworbenen Wissens in der Praxis aus Sicht der Studierenden oder Lehrenden würde ebenfalls weitere Aussagen über den Erfolg des Kurses ermöglichen.
Bei den statistischen Analysen der Befragung wurde davon ausgegangen, dass die Abstände zwischen den Punkten auf der Likert-Skala gleich sind, was die Behandlung der ordinalen Daten als metrisch erlauben würde. Wir haben dies im Rahmen der Studie aufgrund der numerischen Verankerung angenommen, dennoch würde es die Auswertung stabiler machen, wenn eine vorherige Erhebung an einer unabhängigen Stichprobe darüber hinaus möglich gewesen wäre.
Da die Teilnahme an diesem Kurs freiwillig und nicht Teil des medizinischen Pflichtcurriculums war, konnten wir nur eine kleine Gruppe von Studierenden für dieses wichtige Thema sensibilisieren. Eine weitere Einschränkung unserer Evaluierung besteht darin, dass sich möglicherweise Studierende für den Kurs angemeldet haben, die bereits an diesem Thema interessiert oder dafür sensibilisiert waren. Da es sich um eine freiwillige Evaluierung handelte, ist es möglich, dass Studierende, die sich für dieses Thema interessierten und denen der Kurs besonders gefiel, eher bereit waren, an dieser Evaluierung teilzunehmen. Darüber hinaus liegen uns keine Daten der Lübecker Studierenden nach der Schulung vor, da niemand bereit war, an der Post-Evaluation teilzunehmen.
Aufgrund des ungleichen Geschlechterverhältnisses in den Kursen sind Aussagen darüber, inwieweit die Ergebnisse für Männer und Frauen gleichermaßen gelten, nur bedingt möglich.
Da das Geschlechterverhältnis in der Lehrveranstaltung nicht dasjenige des Studiengangs widerspiegelt, stellt sich die Frage, ob sich die Aussagen auf überwiegend weibliche Teilnehmerinnen beschränken und warum das Interesse der männlichen Studierenden an der Thematik eher gering ist. Bestimmte Geschlechtsaspekte konnten im Rahmen der Lehrveranstaltungen daher nur bedingt angesprochen werden, was den Lerngewinn minimiert haben könnte.
Nach unserer Auswertung ist es von großer Bedeutung, alle Medizinstudierenden für das Thema zu sensibilisieren. Das große Interesse der Studierenden in Münster an diesem Wahlfach teilzunehmen, zeigt, dass die Studierenden die Möglichkeit schätzen ihre eigenen Gedanken über häusliche Gewalt offen zu diskutieren und auszudrücken. Gleichzeitig zeigt es, wie wenig die Studierenden über dieses Thema wissen und wie groß der Bedarf an Informationen über häusliche Gewalt in der Medizin ist.
5. Schlussfolgerungen
Unsere Evaluierungsergebnisse haben bestätigt, dass das vorhandene Wissen über häusliche Gewalt in der Medizin nicht ausreicht und es an Lehrmaterial mangelt. Unser klinischer Wahlpflichtkurs für Medizinstudierende scheint gut geeignet zu sein, diese Lücke zu schließen und Wissen über häusliche Gewalt zu vermitteln. Wir empfehlen, Aspekte des Umgangs mit häuslicher Gewalt in der Medizin als Teil eines Pflichtcurriculums zu integrieren.
Förderung
Das IMPRODOVA-Projekt wurde von der Europäischen Union im Rahmen des Forschungs- und Innovationsprogramms Horizont 2020 unter der Fördervereinbarung Nr. 787054 gefördert. Wir möchten uns bei unseren IMPRODOVA-Partnern und -Partnerinnen bedanken, ohne deren Beitrag die Trainingsplattform nicht möglich gewesen wäre.
Interessenkonflikt
Die Autor*innen erklären, dass sie keinen Interessenkonflikt im Zusammenhang mit diesem Artikel haben.
Literatur
[1] Sardinha L, Maheu-Giroux M, Stöckl H, Meyer SR, García-Moreno C. Global, Regional, and National Prevalence Estimates of Physical or Sexual, or Both, Intimate Partner Violence against Women in 2018. Lancet. 2022;399(10327):803-813. DOI: 10.1016/S0140-6736(21)02664-7[2] United Nations. What is domestic abuse? New York: United Nations. Zugänglich unter/available from: https://www.un.org/en/coronavirus/what-is-domestic-abuse
[3] Sondern L, Pfleiderer B. The Challenge of Involving Medical Doctors as Important Frontline Responders in Fighting Domestic Violence. Eur Law Enforcement Res Bull. 2021;(21):141-150. Zugänglich unter/available from: https://bulletin.cepol.europa.eu/index.php/bulletin/article/view/414
[4] Edwardsen EA, Horwitz SH, Pless NA, le Roux HD, Fiscella KA. Improving identification and management of partner violence: examining the process of academic detailing: a qualitative study. BMC Med Educ. 2011;11:36. DOI: 10.1186/1472-6920-11-36
[5] Pfleiderer B, Juszczyk P. Development of a Training Platform on Domestic Violence. In: Lobnikar B, Vogt C, Kersten J, editors. Improving Frontline Responses to Domestic Violence in Europe. Maribor: University Press; 2021. p.297-318. DOI: 10.18690/978-961-286-543-6.17
[6] Pfleiderer B, Juszczyk P. Recommendations for an Innovative Gender-sensitive Training and Education for Various Frontline Responder Groups. In: Lobnikar B, Vogt C, Kersten J, editors. Improving Frontline Responses to Domestic Violence in Europe. Maribor: University Press; 2021. p.319-327. DOI: 10.18690/978-961-286-543-6.18
[7] Lobnikar B, Vogt C, Kersten J. Roadmap Towards an Integrated European Response to Domestic Violence. In: Lobnikar B, Vogt C, Kersten J, editors. Improving Frontline Responses to Domestic Violence in Europe. Maribor: University Press; 2021. p.329-341. DOI: 10.18690/978-961-286-543-6.19
[8] Herbinger P, Neunkirchner M, Leonhardmair N. European Legislation to Fight Domestic Violence. Eur Law Enforcement Res Bull. 2020;(20):141-154. Zugänglich unter/available from: https://bulletin.cepol.europa.eu/index.php/bulletin/article/view/415
[9] Vogt C. Interagency Cooperation. Eur Law Enforcement Res Bull. 2020;(19):153-156. Zugänglich unter/available from: https://bulletin.cepol.europa.eu/index.php/bulletin/article/view/412
[10] Sondern L, Pfleiderer B. Why the integration of sex and gender aspects will improve Domestic Violence Risk Assessment. Eur Law Enforcement Res Bull. 2020;(20):155-156. Zugänglich unter/available from: https://bulletin.cepol.europa.eu/index.php/bulletin/article/view/413
[11] IMPRODOVA. Country Reports and Corss-National Comparison on the Implementation of International Norms and National Best Practices of Frontline Responders. Münster: IMPRODOVA Consortium; 2020. Zugänglich unter/available from: https://www.improdova.eu/pdf/IMPRODOVA_D2.2_Norms_and_Best_Practices_of_Frontline_Responders.pdf?m=1585673378&
[12] George E, Phillips CH, Shah N, Lewis-O’Connor A, Rosner B, Stoklosa HM, Khurana B. Radiologic Findings in Intimate Partner Violence. Radiology. 2019;291(1):62-69. DOI: 10.1148/radiol.2019180801
[13] Loh A, Simon D, Rockenbauch K, Härter M. Partizipative Entscheidungsfindung–Stellenwert und Verbreitung in der medizinischen Ausbildung. Z Med Psychol. 2006;15(2):87-92.
[14] Porst R. Fragebogen. Ein Arbeitsbuch. 4. Aufl. Wiesbaden: VS Verlag; 2014.
[15] Schnell R, Hill PB, Esser E. Methoden der empirischen Sozialforschung. 10. Aufl. Oldenburg/München: Oldenburger Verlag; 2014.
[16] Dragiewicz M, Gover AR, Miller SL, Naccarelli J, Paradiso B. Innovative University Programs for Teaching about Domestic Violence. J Crim Justice Educ. 2013;24(4):594-611. DOI: 10.1080/10511253.2013.837941



