The Movement Assessment and Reporting App (MARA) for Music Therapy
Simea Anina Schoenenberger-Howie 1Kim Frances Dunphy 2
Paula Lebre 3
Claudia Schnettger 1
Thomas Hillecke 1
Sabine C. Koch 1,4
1 SRH University Heidelberg, Heidelberg, Germany
2 The University of Melbourne, Melbourne, Australia
3 Faculty of Human Kinetics, Universidade de Lisboa, Institute of Etnhomusicology (InetMd), Lisboa, Portugal
4 Alanus, University of Arts and Social Studies, Alfter, Germany
Abstract
Under the present demands for digitalization, it seems timely for creative arts therapies (CATs) to create a state-of-the-art, reliable and easy-to-use digital assessment and documentation tool. This study examines the suitability of Movement Assessment and Reporting App (MARA) and its according outcomes framework, originally developed, and used by dance movement therapists (DMTs), for music therapy (MT). We tested the hypothesis that MARA, its underlying outcomes framework, with the domains: ‘physical’, ‘cultural’, ‘emotional’, ‘cognitive’, ‘social’, and ‘integration’, are meaningful for MT assessments. For the current study the following questions were defined:
- Is MARA suitable as a documentation and evaluation tool for other CATs taking the example of MT?
- What are possible difficulties occurring for music therapists (MTs) using MARA?
- What changes need to be made to make MARA's outcomes framework supportive for MTs?
In an exploratory pilot study, five MTs completed an extensive assessment of two clients with autism spectrum disorder, testing MARA and the outcomes framework with a questionnaire developed by the research team. Results suggest that MARA as well as the outcomes framework can be transferred to MT, with a few adaptations particularly in the items of the ‘physical’ domain. Findings were compared to existing MT assessment tools, such as MAKS, IMCAP-ND, MATADOC, IAPs, AQR and the Creative Music Therapy Evaluation Scales. Adaptation suggestions for MARA and the outcomes framework for MTs are discussed. Technology offered and used by MARA was considered as a potential for the future use in clinical and research work. Through the use of (technology-based) assessment and evaluation tools therapists can enrich the communication with other health disciplines and make the benefits of MT more accessible, to offer the best support for every individual client.
Keywords
assessment, evaluation, technology, music therapy, dance movement therapy, MARA
Introduction
Moving towards electronical documentation and assessment is considered as inescapable even though it is connected to various difficulties when working in healthcare [35], [83], [84], [89], [90], [121]. This is similarly relevant in the field of creative arts therapies (CATs), in which “healthcare professions […] use the creative and expressive process of art making to improve and enhance the psychological and social well-being of individuals of all ages and health conditions.” [104] (p. 1). For assessments in CATs all different dimensions of human beings need to be considered: “The creative-expressive process engages physiological sensations, emotions, and cognition; facilitates verbal and non-verbal symbolization, narration, and expression of conscious or unconscious conflicts and meaning-making through internal and external dialogue and communication between oneself and others.” [104] (p. 1).
In a search looking for the keywords app-based, music therapy (MT), CATs, assessment, evaluation tool, we found no hints of the use of any explicit app-based assessment nor evaluation tool for practitioners in MT or other CATs. One may assume that a tool such as Movement Assessment and Reporting App (MARA), developed in the context of dance movement therapy (DMT) and presently tested by colleagues [41], [60], [81], could be useful for all other CATs [104], such as MT, art therapy, psychodrama, or drama therapy. In educational institutions, professional and governmental organizations as well as corporations, Morton [92] described the five latest changes that are pointing from the use of paper-and-pencil assessments to electronic assessments. In related fields such as psychology and human resources there are many trials to move from paper-and-pencil assessments to electronic assessments (for example Butcher et al. [25], Frein [49], Naus et al. [93]). Following the American Psychological Association [8] the tools that are offered online need to be tested and validated the same way as paper-and-pencil-based assessments.
MT and electronic devices
Looking at the use of electronic devices in MT, firstly, computers were helping to store and evaluate behavioral interactions within clinical processes [59]. Secondly, computer-supported tools, such as electronic assistive technologies that supported people with disabilities to connect with and regulate their surroundings [29], or Computer-Supported Cooperative Work with community oriented Shared Virtual Environments to make and perform music with people from all around the world [11], not specifically designed for MT, were applied [34], [111]. Furthermore, technology to support gathering audio and video data was designed [63], [64]. Thirdly, tools were designed to grasp the relational contact [81] and to help clients with complex disabilities, restricted movement or low emotional awareness to build a sense of self through the notation of improvised music with a computer notation software [24], [23]. Crowe & Rio [34] indicate how the use of technology should be part of every MT training. Through the use of some technologies, organizational habits have to be changed. This might be a big task for some organizations, because group learning habits would have to be adapted [45], [51].
Assessment and evaluation tools in MT
Assessment and evaluation tools contain “aspects of judgement and empathic responses […]” [52] (p. 14), connected to their discipline [52], should be sensitive to changes [14], cover all facets of work included in it in different contexts and with different participants [79], and offer the possibility to compare the treatment with other therapeutic approaches. Employing specific, yet adaptable, outcomes can help therapeutic advances, because the development provides better visibility for participants (for example through feedback), therapists, and institutions [10], [48], [76], [79], [80].
MT can make use of art and science [125]. Depending on the aim of the assessment, MTs can choose between prescriptive/ diagnostic, formative, summative, and interpretive assessments [19], [52], [125]. Generally speaking, MT assessment includes witnessing and accompanying the participant in its music making or reception of music, while gauging the participant’s capabilities and requirements. The goal is to reach at least one of the following aims: Obtain more clarity about a diagnosis, what therapy could be helpful, or get a better understanding of what is being observed to outline and appraise it [17]. Emphasizing on the moment and intention of the assessment, it can be considered as indicative in reinforcing a hypothesis, supporting a holistic view, bolstering the perception of MT in the function of a measure, used in the first few contacts with the participant and as a tool to assess the outcome close to determine the therapy process [65]. MT assessments can be characterized by their use while a participant is occupied in a musical involvement possibly offering improvisation, performance, re-producing, constructing, or attending to music through different senses. Information, musically and non-musically, feeding into this assessment is collected in multiple ways, for example, through interviewing the participants and persons familiar with him/her or through musical entanglement [128]. Additionally, assessments used by MTs may include interviews, observations, some form of test, and evaluation of the material gathered [130].
In MT, there is a shortage of electronic-based assessment tools and training accessible to therapists, students, researchers, and administrators from all around the world [112]. The availability is limited, because these tools have not been broadcast, are no longer published [126] or are not (yet) on the market. Hahna, Hadley, Miller and Bonaventura [58] described that computer-assisted tools for MT are not applied because of missing trained practice in the usage of technologies, restrictions due to financial and physical supplies, as well as the opinion that technological tools were not applicable for MT as clinical work. Therefore, electronic-based assessment tools that can be used with different populations, including an app-based approach, are still scarce.
What is MARA?
MARA was established by Kim Dunphy and Jenny Scott starting in 2003 during a program for clients with intellectual disability [44]. The outcomes framework for DMT which underlines the app is based on theory, evidence, and practical knowledge of DMTs across all continents over ten years’ time [43]. Dunphy named the smallest category of goals that can be observed with the help of MARA objectives. Each objective defines one goal. Multiple objectives were summarized under the titles of sub-domains. The sub-domains were summarized in six domains. All definitions can be found in the outcomes framework.
This first evaluation tool was nourished by a lengthened version of a paper assessment tool created by Dunphy and Mullane in order to assess participants in the field of special education [44]. It was then, when the idea for MARA was born.
MARA is an iPad tool which allows a therapist to observe and rate clients on a 10-point Likert scale on the objectives, sub-domains and domains defined in the outcomes framework. This way changes over time can be made visible. The 10-point Likert scale is not norm referred. Norm reference can be considered as one part of a standardization, besides the consistent use in elaboration and administration of the tool [120], [125]. The observer rates their perception of the participants' characteristics (on six domains: ‘physical’, ‘cultural’, ‘emotional’, ‘cognitive’, ‘social’, and ‘integration’). The ratings are representative for the current characteristics demonstrated by the participant, as an initial value to be compared to later assessments. MARA offers comparisons of therapy processes, results, and the option to take notes. MARA has been progressively improved being currently available for iPads in its experimental version 3.1 freely accessible for all interested parties at
https://www.makingdancematter.com.au/resources/ [114].
What is the outcomes framework?
The underlying outcomes framework is arranged in six domains: ‘physical’ with five sub-domains, ‘cultural’ with two sub-domains, ‘emotional’ with two sub-domains, ‘cognitive’ with three sub-domains, ‘social’ with three sub-domains, and ‘integration’ with two sub-domains, aiming to serve as a practical option for quality assessment in DMT [38]. Every sub-domain is divided in therapeutic objectives to assess the progress in every session as well as in the entire program.
The outcomes framework was designed following a holistic procedure and understanding of well-being [36], [44]. Its idea was to support therapists with the processes of planning and formulation of targets, scaffold evidence-based understanding of clients' development and enrich the communication and exchange with other professionals, funders, and program managers. The outcomes framework has been improved over the years, currently with the latest version available, Outcomes Framework for Dance Movement Therapy, Version 81 [43]. MARA and its underlying outcomes framework are currently tested for reliability and validity [37].
When can MARA be helpful?
MARA can help with the assessment and evaluation of the processes that therapists are already doing. The outcomes framework and MARA can be utilized in various contexts with all populations from all cultural backgrounds, as stated in the outcomes framework manual
“The breadth of the instrument is intended to enable assessment of outcomes …, regardless of presenting issue, age, cultural background, context for therapy and other differences. It is predicated on the assumption that all human beings have the same basic needs and aspirations and therefore can be assessed using the same tool, notwithstanding the differences they might be experiencing on any aspect related to the outcomes at the current time” [42] (p. 6).
The main idea is to support therapists in the processes of planning and formulation of targets, scaffold evidence-based understanding of participants' development and enrich the communication and exchange with other professionals, funders, and program managers. Secondly, through the help of MARA data can be collected, organized, and transferred into graphs as well as informative descriptions for the client, institution, or other authority bodies, related to the work with this client. Thirdly, results and feedback of the first user trials are continuously included and influencing the further development of the app.
Through the use of MARA, the assessment process becomes more time-efficient, because the therapist can make use of several data collection options such as a voice to text function, drawings created on the iPad, photos from artwork, such as drawings, recording video clips each lasting up to 15 seconds, pieces of songs or verbal conversation up to 30 seconds, or photographs. Moreover, the data relevant for the report can be extracted from the individual notes of each session. Assessment data can be generated in a quantitative way entering a rating on the iPad on a 10-point Likert scale from 1 ‘not at all’ to 10 ‘maximum conceivable’. This entry by taps is compiled into data, graphs, and the assessment protocols. In qualitative format, data can be generated through writing it down as a free text or through the voice to text option to gather notes for every objective, additively, through the use of different media (photo, video, drawing, voice). The notes taken during meetings or phone calls can be used. Additionally, emails and documents can be integrated in the report and be marked. MARA allows the collection of data for groups as well as individuals. The group objectives can be highlighted before or during every rating process. Due to the immediate possibility of the overview given by MARA of the objectives rated within the sessions, the therapist is able to help the client better in re-activating resources and personal strengths. Additionally, MARA delivers the possibility to explore and offer interventions enriching the objectives that are not usually seen within the movement or enactment of the participant. A user's manual is available with a detailed description of all necessary steps for the use of MARA [101].
Data Protection in MARA
Data entered in MARA is protected on multiple levels: Firstly, the iPad needs to be unlocked with a personal password. Secondly, every user of MARA has their own password and registration ID to access their MARA tool. Thirdly, all participants' data, like name, contact details or picture can, but do not need to be added. The option of entering an acronym or number that is only known by the therapist and working team, can always be used. (Once MARA is downloaded and an account is created, MARA will be ready to be used, offering the options to enter data about ‘Participants’, ‘Groups’, ‘Sessions’, ‘Reports’, and look at the definitions in ‘Framework’. A detailed manual and videos to explain the use of MARA are available on the MARA website: https://www.makingdancematter.com.au/help/) [114].
Research questions
In the trial the following three research questions were explored:
- Is MARA suitable as a documentation and evaluation tool for other CATs taking the example of MT?
- What are possible difficulties occurring for MTs using MARA?
- What changes need to be made to make MARA's outcomes framework supportive for MTs?
Methods
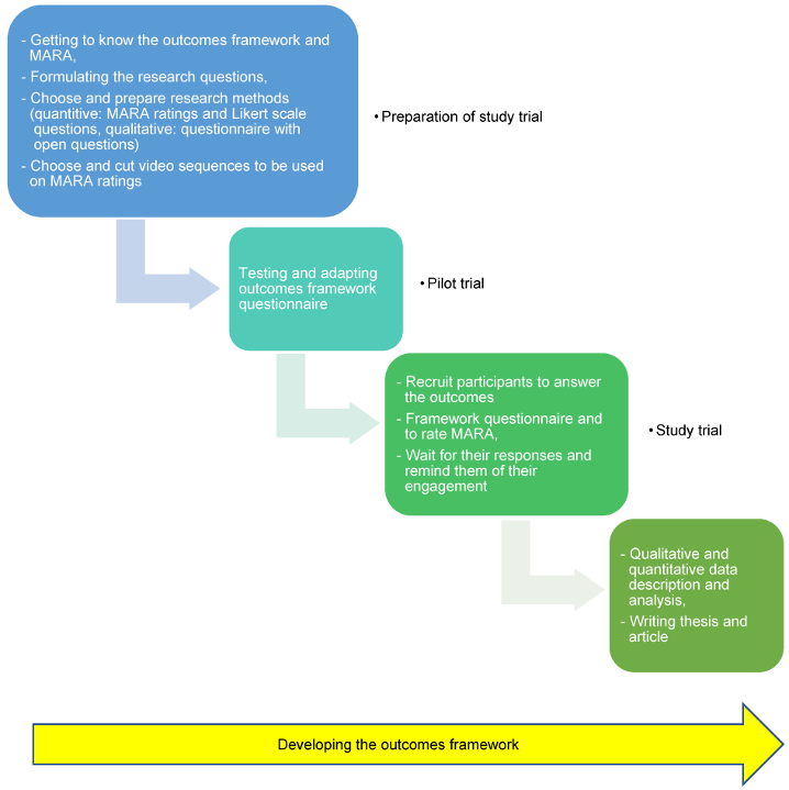
A “Convergent Mixed Methods Design” [32] (p. 217) was used to analyze the qualitative and quantitative data separately, and afterwards discuss whether and how the findings related to one another. To analyze the qualitative component a thematically coding [46], [47] system was conducted. The following study design was defined as outlined in Figure 1 [Fig. 1].
Sample
In this study two samples of participants were used. Firstly, three independent raters (n=3) were invited as experts to rate and test the outcomes framework questionnaire designed and used in this study. These three independent raters from Switzerland and Germany, two women and one man between 50 and 63 years of age (M=58 years, SD=7), tested the outcomes framework questionnaire developed before it went into this study trial. One independent rater was a professor of DMT and trained in psychology. The other independent rater was trained as a secondary schoolteacher and absolved musical training. The third independent rater was trained as a secondary schoolteacher and played music in his leisure time. All of them had access to different types of iPads. Two of the independent raters stated that they were not too familiar with the use of iPads whereas the third one was very familiar (see Table 1 [Tab. 1]).
Table 1: Main information about participants
Secondly, our sample included five female MTs (n=5) who filled in the outcomes framework questionnaire. These professionals were recruited by the first author (SS) who attended a meeting of CAT professors, PhD students, and master students registered with the Creative Arts and Music Therapy Research Unit of the University of Melbourne (CAMTRU), on 17th February 2020 in Melbourne, Australia. This sample (n=5) aged between 28 and 54 years (M=38.4 years, SD=10.71) from Australia (3 participants), Indonesia (1 participant) and Germany (1 participant). Their work experience varied between three months and 35 years
(M=13.05 years, SD=14.62), This sample brought along work experience with clients with intellectual disabilities, children with special needs, in neurological rehabilitation with acquired brain injuries, clients with stroke and spinal cord injuries, dementia, Parkinson’s, the mental health sector, family violence, people seeking asylum, and the field of psychiatry and psychosomatics (see Table 1 [Tab. 1]).
Instruments
Outcomes framework questionnaire
The full outcomes framework questionnaire is available in Attachment 1 [Att. 1]. This questionnaire is divided into five sections: in section one we asked participants 16 questions about the outcomes framework in MARA. These questions included considering intended objectives of the session observed as well as identifying possible dimensions, scales, or instruments in MT (8 open questions, 2 dichotomous questions with the option to leave a comment in words). Section two followed by ten questions about the technological side of MARA as well as further assessment and documentation tools the MT participants knew and had already used (3 closed questions with ratings on a 10-point Likert scale, 5 open questions, 2 dichotomous questions). In section three eight questions asked about the gender, age, professional background of the therapists, working experience in CAT and assessment tools, familiarity with iPad technology and use. Section four gathered feedback on every single objective of the outcomes framework with a 10-point Likert scale from 1 is ‘not difficult at all’ to 10 is ‘very difficult’ was displayed for the 81 objectives of the outcomes framework [38]. Therapists could leave an additional comment: “Is there anything that might be changed in the wording of this objective, so that it would be clearer or more comprehensible for you?”. Section five contained two open questions about additional feedback for wording and time use on this study.
MARA use on iPad
As previously described MARA (see What is MARA? in this article) includes six domains: ‘physical’, ‘cultural’, ‘emotional’, ‘cognitive’, ‘social’, and ‘integration’. MARA iPad tool allows to observe and rate clients on a 10-point Likert scale not norm referred. The version used in this study contained 81 items. The observer rates the current clients’ characteristics (on six domains) that are demonstrated across the 81 items that describe possible outcomes (items). An introduction to download and how to use MARA iPad version was provided (see Attachment 1 [Att. 1]).
Video material
The video material used in this study showed two different clients from the outpatient center of SRH University Heidelberg. The chosen interventions were selected for this study considering that they illustrate the MT sessions where possibly MARA could be implemented for assessment purposes. Both clients aged 15- and 17-years with an autism spectrum disorder diagnosis, were supported by two MT therapists, one in the function of a co-therapist, during all their therapy sessions. Every therapy session lasted around 40 minutes. Sessions took place directly on SRH campus, where rooms offered cushions, chairs, different small percussion instruments, one guitar, a piano and instruments specially provided by the therapist. The camera was located in the top left corner of the room. The ten videotaped sessions selected for this study were in the middle of the clients’ therapy processes. The twenty videos, each lasting at least 40 minutes, were examined and cut together by the researcher to two video sequences each taking no longer than 3.5 minutes to let the raters resorb central data concerning social and relational behavior [4], [5], [6] in (musical) interaction, which include sequences of music making as well as of movement. The criteria to select the sequences was undertaken considering the most relevant moments in the session in which it was possible to observe the clients talking, singing, moving or/and interacting with the two therapists. In this way of expressing oneself the client offered material to be rated for all six domains, and 81 items, of MARA. In between the shortening of the video sequences the outcomes framework was examined to get an idea of whether all the objectives could be observed for this trial.
Procedure
The current study was undertaken considering three main moments: introduction, assessment with MARA, and answer questionnaire, as described in Figure 2 [Fig. 2].
In what concerns MARA iPad rating assessment by MTs, after watching the first 30 seconds of the video, participants to this study were asked to name possible objectives for the sessions as well as dimensions, scales, instruments, or assessment tools to assess the objectives they mentioned (see Figure 2 [Fig. 2]). After being introduced to the outcomes framework and rating the entire video about client 1 (with the pseudonym of ‘Fritz Müller’, lasting 3:36 min) and client 2 (with the pseudonym of ‘Peter Schmitt’, lasting 2:19 min) MTs were invited to use MARA on the iPad. After the rating was completed, the data was sent in Excel sheets to the first author. In the outcomes framework questionnaire MTs then were invited to fill in the questionnaire and send it to the first author.
Two therapists invested 90 minutes in participating in this study, whereas the other three mentioned technical difficulties, especially with the download of MARA on their iPad, and thus invested a higher number of hours.
Data Analysis
Firstly, all the collected data that was sent by email was put in a word document (qualitative data), and the quantitative questions from the outcomes framework questionnaire as well as the ratings generated by MARA in two excel files (quantitative data). Secondly, the data was extracted from the word documents of all five participants. Thirdly, all data was added to one document called ‘Comparison’ (can be requested from author by email). Fourthly, the answers given in German by participant 5 were translated into English by the first author and checked by three individual subjects to avoid a change in meaning. Finally, the data was looked at in terms of the participant’s difficulties and their meaning to cluster them in categories and therefore code them thematically [46], [47]. The definitions based on literature (see Attachment 2 [Att. 2]) used for the categories can be found in the description of the qualitative data as well as the table of all the original answers (supplementary electronic materials can be requested from the authors by email).
Descriptive statistics (M and SD) were conducted for the quantitative data. Graphs were illustrated in block graphs due to the small sample number (n=5). The numbers for each question were compared while the rating of 1 stood for ‘not easy at all’ and 10 for ‘very easy’. This way trends if an item was considered as easily applicable or not, were detected.
Finally, in the single-phase approach of the “Convergent Mixed Methods design” [32] the qualitative and the quantitative data was interpreted separately and to find out whether the results were congruent with one another. Therefore, the results (quantitative and qualitative) were compared to find similarities and differences and interpret where they could come from.
Ethical issues
The research was conducted following the “Declaration of Helsinki [...] ethical principles for medical research” [132] (p. 1). Additionally, attention was paid to the American Psychological Association [7] standards when putting the informed consent and the confidentiality regulations together. Concerning the videos used for the assessments in this study both families and clients agreed on the use of the videos for scientific research. The researcher and every contributor of this study signed an informed consent and confidentiality statement. The video clips were saved in a password protected cloud with time limited access and automatic deletion after that period.
Results
MARA’s suitability for other CATs
In order to reply to research question 1: Is MARA suitable as a documentation and evaluation tool for other CATs taking the example of MT? Prior to replying to the suitability of MARA, participants were asked to describe what instruments they were familiar to work with in their settings and their familiarity with the use of technology. The five participants were asked about dimensions, scales, or instruments they might use to assess a client for the objective they mentioned with both clients: Individual Music-Centered Assessment Profile for Neurodevelopmental Disorders (IMCAP-ND) [27] (3 participants), improvisational models of music therapy [22] (2 participants), creative music therapy evaluation scales [94], [33] (2 participants), use of piano (1 participant), Assessment of the Quality of Relationship (AQR) [102], [103] (1 participant), Scale for Measurement of Expressive and Musical Behaviour (MAKS) [122], [123], [124] (1 participant). In their clinical work they have used IMCAP-ND [27], [26] (2 participants), psychology assessment tools (1 participant), MATADOC [87] (1 participant) and AQR [102], [103] (1 participant) as assessment tools (a summary of the different MT tools can be found in Attachment 3 [Att. 3]).
Related to MARA’s suitability (research question 1) participant 2 (p2) took part in the rating of MARA and the outcomes framework questionnaire but did not leave scores on the 10-point Likert scale. As shown in Table 2 [Tab. 2] participants rated how difficult they considered all the items of the outcomes framework (1 is ‘not difficult at all’ to 10 is ‘very difficult’). The scores showed a large variation ranging from 1.0 in sub-domains 2.2 as well as 4.2 up to 9.5 in sub-domain 1.3. When considering the average scores (M) for the sub-domains, we observed a variation across the different raters. The highest difference could be found in sub-domain 4.1 (p1=8.8 and p4=1.0). Sub-domain 3.2 offered the lowest M with 2.8, whereas sub-domain 1.3 scored the highest (M=6.9). Nonetheless, when considering the total score per rater there was some variation although the average scores differed less from 4.4 (p1 and p5) to 4.8 (p3). In average the difficulty reported by the MTs participants was below the rate of 5.
Table 2: How difficult were items (clustered in sub-domains) of the outcomes framework for MT raters (quantitative)
Regarding the process prior to the rating, when asked to select objectives for the video clips the participants chose most often that Fritz and Peter were working on the aims of engagement, self-expression, and participation. All participants agreed that the domain titles (‘physical’, ‘cultural’, ‘emotional’, ‘cognitive’, ‘social’ and ‘integration’) make sense to them. Also, the sub-domain titles were considered appropriate for the domains with the wish to focus more on musical options. MARA was considered as mostly appealing and easy in use. Three participants stated that they could imagine using MARA as an assessment tool in MT practice.
MARA’s usability
To answer research question number 2: What are possible difficulties occurring for MTs using MARA? Participants indicated four main categories of difficulties related to the outcomes framework, that the participants were unfamiliar with the concepts (category 1), objectives felt like opinions/quite subjective (category 2), participants did not understand the objective due to the wording used (category 3) as well as the relevance of the areas covered in the description of the objectives for MTs (category 4) (see Table 3 [Tab. 3]). Furthermore, the ‘physical’ domain contained too much information from the perspectives of two participants. This was due to the wording, the uncertainty about the meaning, and too much detail being offered in the definition. Some objectives work better for verbal clients due to the need of interpretation in other cases.
Table 3: How difficult were items (clustered in sub-domains) of the outcomes framework for MT raters (quitative) 
The ‘physical’ domain was considered as difficult, and some items appeared not to be as relevant for MTs. Domains 2 and 3 seemed to be ‘rather easy’ to rate. Domain 4 could be understood as important and ‘not too difficult’ for MTs, apart from sub-domain 4.3. Domain 5 and half the items of domain 6 were ‘rather easy’ to rate with difficulties possibly occurring when scoring non-verbal clients.
MARA technology
Participants mentioned to be rather familiar (3 participants) to very familiar (2 participants) with the use of the iPads. The participants answers related to the familiarity on digital assessment tools: no therapist knew of any digital assessment tool similar to MARA and participants agreed that the work with MARA could possibly be beneficial. Participants were asked: How easy was the use of the MARA app for you? (1 is ‘not easy at all’ to 10 is ‘very easy’). The scores showed that MARA was considered as ‘rather easy’ to ‘very easy’ (p1=6, p2 and p4=5, p5=7, p3=8). When asked how participants would score MARA for its appearance (1 is ‘not appealing at all’ to 10 is ‘very appealing’), the ratings showed that it was considered rather to ‘very appealing’ (p1 and p5=7, p2 and p4=6, p3=8). Three participants answered they could imagine using MARA for their MT practice whereas one was indecisive, and one could not imagine using it due to her client group.
MARA on iPad was considered a little small and fiddly, also sometimes the explanations for objectives weren’t visible due to the screen size. One participant wished for a clear step-by-step guidance of how to use MARA. Another comment was related to the need for a quick overview of the ratings already done in the app as well as the item descriptions next to the rating.
All participants rated MARA to be potentially useful as a research tool with a medium to high potential (p2=6, p1, p3 and p4=8, p5=10). The participants stated that MARA could be used with clients with intellectual disabilities (n=3), ASD (n=2), severe disabilities and limited movements (n=2), aged care (n=1), mental health (n=2), psychiatry (n=1), psychosomatics (n=1) and for all other populations (n=1).
Required changes on MARA for other CATs
What changes need to be made to make MARA’s outcomes framework supportive for MTs? To gain information about possible changes that need to be made to MARA’s outcomes framework, participants said that the domains were considered to be relevant for MTs, but not every domain had the same importance for the work with the different clients. As formulated by one of the participants this can be illustrated by the following comment: “MARA could be used with every kind of client groups, but not all objectives for every client.” Participants stated that the wording should be adapted, using more musically relevant terms.
Discussion
Results of this exploratory study suggest that overall, MARA was considered suitable for MT by the test participants, as well as the outcomes framework with a few adaptions. Although some difficulties were mentioned for MTs using MARA requiring some changes in what concerns MARA’s outcomes framework of the clarity, subjectiveness, and related descriptions in order to be used by MTs. Difficulties appeared particularly in the ‘physical’ domain. For some items, language needed to be clarified and adjusted. The ‘physical’ domain was considered too differentiated for MTs and they missed a ‘musical’ domain. Categories for the ‘musical’ domain were suggested and compiled into dimensions by the researcher group in this discussion.
MARA technology was considered as a potential for the future use in clinical and research work.
MARA’s suitability for other CATs
The choice of the domain titles of the outcomes framework made sense to these five MT test participants, possibly because the domains of the outcomes framework can be related to the “five major domains or pillars of knowledge (biological, cognitive, developmental, social and personality, and mental and physical health)” [56] (p. 112) in psychology. The unfamiliarity of MTs with jargon used in DMT can be considered as challenging. This response feeds into the answer to the second and third research question, asking for things that could be difficult for MTs and would have to be adapted.
What does movement mean for MTs? How can these two Creative Arts based disciplines be related? Gard et al. [50] describe it like: “Movement is an intrinsic part of the music experience”. Speaking about music, implies hearing and listening to the melody while the beat is perceived with the whole body [95].
In the discussion about how MT can be defined and what terms could be used, several noteworthy results were described by Bruscia [21], [20], Phillips-Silver [95], and Stige [109], [110]. Musically relevant terms and language used in MT can be highlighted in the following aspects. First of all, “aspects of music are subjective” [117] ( p. 1). Therefore, an experience gathered with music might be appealing to one person, whereas for the other person negative emotion is evoked.
The benefits of MARA when compared to paper-pencil-based assessment tools are the following: Firstly, there is no big pile of loose paper at the end of the day with all the notes and rating on objectives for every individual as well as group clients seen and assessed in therapy; this increases overview (and sustainability). Secondly, due to not having to compose objectives for every client but being able to select the ones most suitable and predominant from the outcomes framework, the therapist will be faster in the assessment process. Additionally, direct goals of the clients can be added as objectives, strengthening a participatory approach. Thirdly, being able to include various media helps the therapist to take brief notes during or directly after the session; this increases the communicability of aesthetic and sensory information and lowers memory bias. Fourthly, since all client-related information is collected in the app, report writing is less time consuming and better structured. Fifthly, with every documentation entry there is an automatic registration of the participants, who were assessed and therefore part of the session, this is helpful for the documentation in a clinical setting or institution. Sixthly, with the import function to include emails or extracts of meeting notes, the therapist does not have to write down things twice. Seventhly, through the regular assessment, MARA offers the collected data in graphs to make individual changes visible, as they relate to each objective. Eighthly, using the voice to text option speeds up the fiddly writing on iPads; thus, strengthening time effectiveness. Ninthly, with MARA running on the iPad the therapist does not need to interrupt nurses in their work nor office, as when he/she had to write notes in the group book or on the computer of the ward.
In the decision-making step about a suitable assessment, it could be helpful for users to get a glimpse and an idea of what a report could look like. Since this was not part of this study, participants did not have access to the report with the data they created. At the moment, MARA offers the possibility to decide what documentation to include in a report in Microsoft word or PDF format attaching graphs as well as the video and sound clips, drawings and/ or pictures. Furthermore, numerical data from scoring can directly be exported into Excel files as well as statistical programs such as SPSS.
For this trial, all five participants saw potential in MARA being used as a research tool. For the use in this setting the first author of this study believes that there should be video sequences, if possible, following the same setting, for example all offering the same instrument and the same therapist suggesting the same activity. In other words, the therapist should follow a therapy protocol. Furthermore, these videos should be watched a fixed amount of times and the same (small number of) objectives should be rated after watching it. With every trial completed this way, the results could feed into a standardization and the wording of the objective, the applicability as well as the videos would have to be discussed. The first author rose the hypothesis, that the therapists are primed by the groups they are used to work with, for example therapists working with people with intellectual disabilities are familiar to watch out for non-verbal cues, whereas therapists working with people in neurological rehabilitation will watch out for rhythms and balance shown by the clients. Moreover, usually therapists working with one particular group attend courses to train their focus and perception to watch out for the slightest changes towards the desired alterations.
MARA’s usability
MARA was originally designed for people who were not able to process their questions within therapy. This could have been the reason for the feedback that some objectives were based on opinions/felt subjective, instead of something participants could observe directly in the chosen video excerpts. Some items were not directly observable, and the therapist needs to make inference that come from direct observation and making meaning of them. This works better the better the therapist knows the clients, their reactions, their expression of different feelings especially when clients are non-verbal [31].
The ‘physical’ domain was criticized by different participants. MTs were not familiar enough with the terms used in DMT. Participants might have been impacted by the words ‘physical’ or ‘body’ in ways that they felt unable to rate this domain up to the standard wished for. Furthermore, the ‘physical’ domain was the first one to be rated and participators may have felt the urge of reading the definitions more carefully than later in the questionnaire.
All five participants related to the standards of assessment processes and tools within studies and training courses. Some participants indicated to have learned more about the use of electronic means in MT. However, not all MT curricula accredit the use of technology enough [73], [74], [85]. Once there would be an app-based or MT assessment tool that makes use of electronic devices, it could be included in MT curricula to help future therapists strengthen their perception and practice their assessment skills. The familiarity in the use of a technological means and the words used to describe it, could influence the positive or negative evaluation of it.
From the technical perspective an app should be user-friendly, offer a choice that users ask for and be cost-effective [91]. With the scores given, MARA could be considered to be rather easy to use. The latest version of MARA offers not only the explanation icon for every objective, sub-domain and domain but also a manual with a clear step-by-step explanation as wished for (access and download from the MARA website) [101].
Since none of the therapists knew of any other app-based assessment or evaluation tool, MARA with its benefits could help generate comparable observational, clinical, and self-report data, enrich and help the communication with other authorities, clients and their significant others.
Required changes on MARA for other CATs
To address the wish for the use of more music-based language, a comparison of some terms relevant in DMT and their possible counterparts in MT are made here. In DMT, the notation of Laban [119], Bartenieff [13], [57] and Kestenberg [68], [67] are used to describe and analyze the observed body activities. Laban's “kinetography” [119] (p. 22) could be compared to schemes of writing music. Firstly, they were used as observational tools. Secondly, they were applied in clinical work. Bartenieff as a student of Laban developed his work further as well as Kestenberg, who connected it closer to psychological meaning. The meaning of terms used in DMT are described by Ullman [119]. Dance, movement and music can pass on information to an observer about the inner state of the client moving or making music, listening to music, even when not purposefully used as a therapeutic means.
The first author of this study was trained in MAKS, attended one lecture about AQR and deepened her understanding of these two assessments as well as of the IMCAP-ND tool through reading. Therefore, the following paragraph is not making a claim of completeness (for more details as a list of the different assessment tools mentioned by the five MTs test participant see Attachment 3 [Att. 3]). To make meaning in a therapeutically way, the following language could be used. The term “body” [119] (p. 26) that defines one of the categories by Laban, describes body part/s that are in action. This term could be connected to the way the person relates to the instrument as explained and categorized in the first three items of MAKS [131] . IMCAP-ND could be connected to the description of: “Play: the client is actively involved in musical play, via instrument, and/or movement, and/or voice, in which the client times their own participation in response to the therapist. [...]” [26] (p. 107). Possible differences could be located in the alterations due to the use of different media. Carpente [26] (p. 104) underlines this example: “[...] [W]hen clients engage in relational musical play, they are linking the physical, emotional, cognitive, and expressive resources that are embodied in all domain areas of health (Abrams, 2011 [1]; Aigen, 1995 [2]; Alvin, 1965 [3])”. Furthermore, in the description of the “Musical Emotional Assessment Rating Scale (MEARS)” [26] (p. 109) the “body” and “motion” [119] (p. 110) are appraised. To look at the “Body” term as defined by Laban [119] (p. 26) the “IQR” [103] (p. 202) scale or the categories connected to body contact and relationship on “PEQR” [103] (p. 202) from the AQR could be considered.
Comments asking for more ‘receptive communication’ as well as using language, therapists are most familiar with, can be met by MARA’s function of adding personal objectives, sub-domains, and domains directly in the app. The client can for example state his/her goal for therapy, the therapist can transform it into a fitting objective that can then be assessed in every session and traced in the process. Furthermore, some of the study participants stated that they could not remember all the definitions while rating every single objective. For this problem, MARA offers the possibility to tap on the information sign and read the definitions used in the outcomes framework at any time needed; bearing in mind that in the practical use of MARA the recommendation is to rate a few objectives. Especially, when working with groups two chosen objectives is endorsed [54]. Therefore, this research situation can be considered as a laboratory rating situation, hardly comparable to the practical use of MARA in clinical contexts.
We tried to avoid the interviewer bias [12], [105] with not passing on too much information about the clients. In this trial of MARA iPad app only the pseudonym, a picture of the clients and the information that it was weekly sessions each lasting approximately 45 minutes were passed on. The test participants were provided with a picture of the clients in the app, to ensure that they would know what the roles of the three people in the video sequences were. Two participants also added that they believed all domains to be relevant for MTs, but not for each individual client. According to these answers the developers of MARA could offer video sequences that have been validated by a big number of users and therefore offering a basis for discussion and comparison of insight. These perceptions could be used in future training for MARA. Taking into account the literature recommendations about different approaches and methods used in MT for groups of clients with specified symptoms or even diagnosis could help to decide what objectives of MARA could be relevant for its treatment. The overall feedback showed that with the use of particular musical jargon MARA with all its objectives could be beneficial for MTs even though some wording would need to be adapted. This is important, because that way these items do not feel pathologizing, or esoteric. Additionally, training and the use of videos would be helpful to demonstrate the objectives. For the objectives related to physical descriptions, the test participants identified as difficult for MTs or at least themselves, an illustration or bodily experience might be helpful for therapists when attending a training.
A more detailed discussion can be found in Attachment 4 [Att. 4].
Suggested structure for MARA for MTs
The outcomes framework required changes to be used in MT as shown in the comments of the participants: The ‘physical’ domain (domain 1) would need to be replaced by a musical domain with parallel categories. To meet the request of more musical jargon a new ‘musical’ domain replacing the ‘physical’ domain was suggested with six sub-domains and objectives.
Following the suggestions for changes by the participants, the authors compared the mentioned music assessment tools from the work with different MT backgrounds and came up with the following structure of sub-domains and objectives for the ‘musical’ domain. The suggested ‘musical’ domain could also be divided into two sub-domains concerning all the objectives related to ‘instrument’ and ‘musical parameters’. All the suggestions follow categories described as useful by the participants and the described assessment and evaluation instruments they mentioned (for further information on the different assessment and evaluation instruments see Attachment 3 [Att. 3]).
To follow the existing structure of MARA, the illustrated structure was chosen (see Figure 3 [Fig. 3] and Figure 4 [Fig. 4]).
Figure 3: Suggested structure for use of MARA in MT
Figure 4: Suggested structure for the ‘musical’ domain
Future directions
Since the outcomes framework has frequently been adapted with suggested and discussed changes by different CATs from all around the world, the current version (V. 81) contains more objectives, and some were reworded since the version used in this study. For DMT, an Excel sheet based on the outcomes framework is available on the MARA website, so therapists without an iPad still get access to an electronic version of the outcomes framework with various options of graphs. In MT the illustration (see Figure 5 [Fig. 5]) and the different steps could be concluded in the future making sure to pay attention to the standards and guidelines of the different MT associations.
Figure 5: The state of the development of MARA in the different CAT disciplines in 2020
In the next steps, MARA should be evaluated with trained raters, to further determine its reliability and validity. Further information on how to clinically apply MARA need to be gathered, and adaptations for further CATs developed. For MT MARA could possibly relate to or include different assessment tools such as MAKS and IMCAP-ND following the structure offered by HTS 5 [113], where the users get a permission to use them after completing a special training if needed.
In the future, MARA could be used as a long-term follow-up assessment for therapists in DMT and different CATs. Additionally, a version directly used by clients being under development, clients would be able to participate for example every two months, to get an understanding of how they are doing with the therapy objectives, even when not seeing a therapist anymore (for follow-up). For the client, it is important to understand, how the tool is used and what will happen with the feedback provided, since this increases the compliance [78]. When the gathered data is reflected with the client, the relationship between the client and the therapist can be strengthened, because the understanding is increased, the client feels seen and heard, and the communication happens on a participatory level [60].
Data gathered about different client groups could be used to create group profiles, a preference profile in music and the use of instruments as well as musical parameters. Such profiles could be helpful for the debate in which field CATs could be beneficial and should thus be introduced following these evidence-based findings. On the MARA website instruction videos and a detailed manual with print screens and courses are offered, so that MARA is even more user-friendly for those who may not feel skilled enough to use technology-based tools. This way, also generations who are feeling a lack of knowledge in the use of electronic devices as Court-Jackson [30] and Hickman et al. [61] described, could learn about its benefits [58]. If MARA was used for research purposes, scores should be applied for the chosen objectives within given time periods, for example, one observation every 15 seconds, if a video is lasting for up to two minutes, or with adapted intervals (e.g., every five minutes) for a regular therapy session.
Limitations
Due to the small sample of test participants in this study, the results should be interpreted with caution. It is suggested that an additional trial with a larger and representative sample of MTs should be conducted. For this study, two video clips were cut together and used, but they were not standardized in time, the therapists in them, nor the instruments used in them, which can be considered as a limitation. Also, the potential usability of MARA for MTs was tested video-based and not in real practice, which could be considered as a further limitation. Since MARA is the first app-based assessment and evaluation tool for CATs, there was no tool to which MARA could be compared.
Conclusion and recommendation
From the results and discussion in this article the research questions can be answered in the following way: MARA was found to be suitable as a documentation and evaluation tool. Some difficulties were discovered and discussed mainly related to the wording, and subjectiveness. For the future it was recommended to offer instruction videos and a detailed manual beside introduction courses to learn about the use of MARA, its underlying outcomes framework and all the options they offer. This way participants would learn about the available functions in MARA, such as to highlight objectives for individuals as well as groups, add their own objectives and notes. Concerning what changes are required necessary for the use of MARA by MTs wording needs to be adapted in domain 1, its sub-domains, and objectives as well as in items 4.2.2, and 6.1.1 would need to be shifted to the focus on musical instead of body-related physical terms. Additionally, possible rewording should be considered to add clarification and re-enforce the perspective of MTs. MARA was rated high in its usability.
To ensure that therapists understand how to work with an assessment and evaluation tool requires good training in its use [58]. Hence, an introduction and training course into the work with MARA would be recommended. Since MARA puts the client/s in the center of attention, the therapist making use of MARA needs to observe and control its stance and demeanor, to assist the client in its processes and development, even more than in a regular session without the tool. A version of MARA for MTs would have to be created and tested in a separate trial. For this purpose, the terms used would have to be inspected separately. Furthermore, the outcomes framework designed for MTs would have to be evaluated after careful explanation of every objective and training, for example through the use of video sequences, including MT as well as DMT sequences. Especially in the first domain, which is the ‘physical’ domain for DMTs and the ‘musical’ for MTs, the rating would differ. Additionally, the group of participants could be more homogenous concerning their background. The ratings of the different participants in this study reflected the heterogeneity in cultural backgrounds, but the MTs knowledge seemed to be independent of culture or training context.
Like MARA, most assessment and evaluation tools have been developed and adapted in a process of several years. So far, the outcomes framework underlying MARA is available in English and Portuguese. To make it more beneficial for therapists working in all kinds of settings and with various clients, the outcomes framework needs to be available and tested in more languages. Furthermore, developing MARA towards a self-assessment tool and on different gadgets, such as other tablets as well as smartphones, would increase its user-friendliness as well as the broad use by therapists. The American Music Therapy Association established a harmonized evaluation instrument to develop the support given to clients, following their requests, and to understand how well MTs attain the given criteria [107].
CATs will unavoidably start using electronic assessment and evaluation tools. Therefore, MARA can be understood as an example of an app-based assessment tool with its functions and its user-friendly benefits. Through the use of MARA, the assessment, documentation and evaluation processes of therapists can be speeded up. Therapists do not need to create their own objectives, they can put the patient's objectives as items into the tool, can add remarks, notes, graphs and if applicable media for their report. The therapists’ documentation will thus be significantly enriched by sensory and aesthetic material, making the content sessions better communicable to the patient, a multidisciplinary team, CAT colleagues and to significant others of the patient, if informed consent is provided accordingly. In addition, the therapist does not have to have all material for the assessment and evaluation process ready in paper copies, which saves time and resources [58].
From this research we conclude that MTs could use the basic structure of MARA, although future research to improve and to verify the fidelity and validity of a new more specific version for MARA should be developed, so that functions of MARA can be adopted by MTs to their necessities. Integrating (well-established) assessment and evaluation tools will help the therapists to communicate with other health disciplines and make the benefits of MTs more accessible. This could pave the way to offering the best support to each individual client as well as enabling therapists to deepen their insight into the observed phenomena
Notes
Competing interests
The authors declare that they have no competing interests.
Remark to this article
The study described in this article was the master thesis written by Schönenberger Simea Anina. Together with the team of authors this article was put together and adapted for this publication.
Obituary
Dr. Kim Dunphy sadly passed away in October 2020. We thank Dr. Dunphy for her contribution of this article as well as for her exemplary dedication to the entire field of dance movement therapy.
References
[1] Abrams B. Understanding music as a temporal-aesthetic way of being: Implications for a general theory of music therapy. Arts Psychother. 2011;38(2):114-9. DOI: 10.1016/j.aip.2011.02.001[2] Aigen K. Cognitive and Affective Processes in Music Therapy with Individuals with Developmental Delays: A Preliminary Model for Contemporary Nordoff-Robbins Practice. J Music Ther. 1995;13(1):13-46. DOI: 10.1093/mt/13.1.13
[3] Alvin J. Music for the Handicapped Child. Oxford: Oxford University Press; 1965.
[4] Ambady N. The Perils of Pondering: Intuition and Thin Slice Judgments. Psychol Inquir. 2010;21(4):271-8. DOI: 10.1080/1047840X.2010.524882
[5] Ambady N, Bernieri F, Richeson JA. Toward a histology of social behavior: Judgmental accuracy from thin slices of behavior. In: Zanna MP, editor. Advances in Experimental Social Psychology. Academic Press; 2000. p. 201-72. DOI: 10.1016/S0065-2601(00)80006-4
[6] Ambady N, Rosenthal R. Thin slices of expressive behavior as predictors of interpersonal consequences: A meta-analysis. Psychological bulletin. 1992 Mar; 111(2):256-74. DOI: 10.1037/0033-2909.111.2.256
[7] American Psychological Association (APA). Publication Manual of the American Psychological Edition. 7th ed. Washington DC: American Psychological Association; 2020.
[8] American Psychological Association (APA); APA Task Force on Psychological Assessment and Evaluation Guidelines. APA Guidelines for Psychological Assessment and Evaluation. Washington DC: APA; 2020. [last updated 2020 Mar, cited 2020 Aug 1]. Available from: https://www.apa.org/about/policy/guidelines-psychological-assessment-evaluation.pdf
[9] Azoulay R, Loewy JV. Music, the breath and health: Advances in integrative music therapy. New York: Satchnote Press; 2009.
[10] Badham B. Talking about talking therapies: Thinking and planning about how best to make good and accessible talking therapies available to children and young people. YoungMinds; 2014 [last updated 2014 Jul 1, cited 2020 Aug 1]. Available from: http://www.youngminds.org.uk/assets/0000/2745/iapt-short.pdf
[11] Barbosa AM. Computer-Supported Cooperative Work for Music Applications [Dissertation]. Barcelona: Pompeu Fabra University for the Program in Computer Science and Digital Communication; 1992.
[12] Barratt H, Kirwan M, Shantikumar S. Biases and Confounding. In: 1a Epidemiology. Buckinghamshire: for HealthKnowledge; 2009 [last updated 2018, cited 2020 Jun 5]. Available from: https://www.healthknowledge.org.uk/public-health-textbook/research-methods/1a-epidemiology/biases
[13] Bartenieff I, Lewis D. Body Movement: Coping with the Environment. Abingdon: Routledge Taylor & Francis Group; 2002.
[14] Bergmann T. Objektivität, Reliabilität und Validität: Die drei goldenen Haare psychologischer Statistik. Musiktherapeutische Umschau. 2018;39(1):66-8. DOI: 10.13109/muum.2018.39.1.65
[15] Birnbaum J. Intersubjectivity and Nordoff-Robbins Music Therapy. Music Ther Perspect. 2014; 32(1):30-7. DOI: 10.1093/mtp/miu004
[16] Brincker M, Torres EB. Why Study Movement Variability in Autism? In: Torres EB, Whyatt C, editors. Autism: the Movement-Sensing Perspective. Boca Raton: CRC Press; 2018. p. 3-22. DOI: 10.1201/9781315372518-2
[17] Bruscia K. A Framework for Qualitative Research in Music Therapy. In: 7th Worldkongress of Music Therapy; 1993 Jul 19-23; Vitoria-Gasteiz, Spain. Available from : https://www.musictherapyworld.net/WFMT/World_Congress_files/Porceedings_Vitoria%20Spain_1993.pdf
[18] Bruscia K. Standards for clinical assessment in the arts therapies. Arts Psychother. 1988;15(1):5-10. DOI: 10.1016/0197-4556(88)90047-0
[19] Bruscia KE. A Survey of Treatment Procedures in Improvisational Music Therapy. Psychol Music. 1988;16(1):10-24. DOI: 10.1177/0305735688161002
[20] Bruscia KE. Defining Music Therapy. 3rd edition. Gilsum: Barcelona Publishers; 2014.
[21] Bruscia KE. Defining music therapy. Gilsum: Barcelona Publishers; 1998.
[22] Bruscia KE. Improvisational Models of Music Therapy. Springfield: Charles C Thomas Publisher LTD; 1987.
[23] Burland K, Magee W. Developing identities using music technology in therapeutic settings. Psychol Music. 2012;42(2):1-13. DOI: 10.1177/0305735612463773
[24] Burland K, Magee WL. Using electronic music technologies in clinical practice: Opportunities, limitations and clinical indicators. Br J Music Ther. 2008;22(1):3-15. DOI: 10.1177/135945750802200102
[25] Butcher JN, Perry J, Hahn J. Computers in clinical assessment: historical developments, present status, and future challenges. J Clin Psychol. 2004 Mar;60(3):331-45. DOI: 10.1002/jclp.10267
[26] Carpente J. The Individual Music-Centered Assessment Profile for Neurodevelopmental Disorders. In: Jacobsen SL, Waldon EG, Gattino G, editors. Music Therapy Assessment: Theory, Research, and Application. London: John Wiley & Sons; 2018. p. 100-18.
[27] Carpente JA. Individual Music-Centered Assessment Profile for Neurodevelopmental Disorders (IMCAP-ND): New Developments in Music-Centered Evaluation. Music Ther Perspect. 2014;32(1):56-60. DOI:10.1093/mtp/miu005
[28] Clair AA. The effects of music therapy on engagement in family caregiver and care receiver couples with dementia. Am J Alzheimers Dis Other Demen. 2002 Sep-Oct;17(5):286-90. DOI: 10.1177/153331750201700505
[29] Cook AM, Hussey SM, Polgar JM. Assisstive Technologies: Principles and Practice. 3rd edition. St Louis: Mosby Elsevier; 2008.
[30] Court-Jackson A. Don’t stop the music: Why it is important that the over 55s stay abreast of new music technology. Work Older People. 2011;15(1):19-25. DOI: 10.5042/wwop.2011.0116
[31] Crago H, Gardner P. A Safe Place for Change – Skills and Capacities for Counselling and Therapy. 2nd edition. Carindale: IP (Interactive Publications Pty Ltd); 2019.
[32] Creswell JW, Creswell JD. Research design: qualitative, quantitative, and mixed methods approaches. 5th edition. Los Angeles: SAGE Publications Inc; 2018.
[33] Cripps C, Tsiris G, Spiro N. Outcome measures in music therapy. A resource developed by the Nordoff Robbins research team. London: Nordoff Robbins; 2016.
[34] Crowe BJ, Rio R. Implications of technology in music therapy practice and research for music therapy education: a review of literature. J Music Ther. 2004;41(4):282-320. DOI: 10.1093/jmt/41.4.282
[35] Decker SL, Jamoom EW, Sisk JE. Physicians in nonprimary care and small practices and those age 55 and older lag in adopting electronic health record systems. Health Aff (Millwood). 2012 May;31(5):1108-14. DOI: 10.1377/hlthaff.2011.1121
[36] Dodge R, Daly A, Huyton J, Sanders L. The challenge of defining wellbeing. International Journal of Wellbeing. 2012;2(3):222-35. DOI: 10.5502/ijw.v2i3.4
[37] Dunphy K, Koch S, Martin L, Dumaresq E. Reliability and factor analysis of MARA. n.d.
[38] Dunphy K, Mullane S. Outcomes Framework for Dance Movement Therapy. 2019 [last updated 2019 Jan 10, cited 2020 Feb 12]. Available from: https://www.makingdancematter.com.au/
[39] Dunphy K, Mullane S, Allen L. Developing an iPad app for assessment in dance movement therapy. Arts Psychothe. 2016;51:54-62. DOI: 10.1016/j.aip.2016.09.001.
[40] Dunphy K, Scott J. Movement and dance for people with intellectual disabilities: Is it therapy? Is it art? DTAA Quarterly. 2003;2(1):2-8.
[41] Dunphy KF, Hens T. Outcome-Focused Dance Movement Therapy Assessment Enhanced by iPad App MARA. Front Psychol. 2018;9:2067. DOI: 10.3389/fpsyg.2018.02067
[42] Dunphy KF, Lebre P, Mullane S. Outcomes Framework for Dance Movement Therapy. V.78. 2020 [last updated 2020 Jul 1, cited 2020 Aug 9]. Available from: https://www.makingdancematter.com.au/
[43] Dunphy KF, Lebre P, Mullane S. Outcomes Framework for Dance Movement Therapy. V.81. 2020 [last updated 2020 Nov 1, cited 2020 Nov 7]. Available from: https://www.makingdancematter.com.au/about/outcomes-framework/
[44] Dunphy KF, Scott J. Freedom to Move: Movement and Dance for People with Intellectual Disabilities. Melbourne: MacLennan & Petty; 2003.
[45] Edmondson AC, Bohmer RM, Pisano G. Disrupted Routines: Effects of Team Learning on New Technology Adaption. Administrative Science Quarterly. 2001;46(4):685-716. DOI: 10.2307/3094828
[46] Flick U. Psychologie des technisierten Alltags. Soziale Konstruktion und Repräsentation technischen Wandels in verschiedenen kulturellen Kontexten. Opladen: VS Verlag für Sozialwissenschaften; 1996. DOI: 10.1007/978-3-663-05685-0_2
[47] Flick U. Qualitative Sozialforschung. Eine Einführung. 5th edition. Reinbeck bei Hamburg: Rowohlt Verlag GmbH; 2012.
[48] Fonagy P, Cottrell D, Philips J, Bevington D, Glaser D, Allison E. What Works for Whom? A Critical Review of Treatments for Children and Adolescents. 2nd edition. New York: The Guilford Press; 2015.
[49] Frein ST. Comparing In-Class and Out-of-Class Computer-Based Tests to Traditional Paper-and-Pencil Tests in Introductory Psychology Courses. Teaching in Psychology. 2011;38(4):282-7. DOI: 10.1177/0098628311421331
[50] Gard G, Nyboe L, Gyllensten AL. Clinical reasoning and clinical use of basic body awareness therapy in physiotherapy – a qualitative study? European Journal of Physiotherapy. 2020;22(1):29-35. DOI: 0.1080/21679169.2018.1549592
[51] Garvin DA. Learning in Action. A guide to putting the learning organization to work. Boston: Harvard Business School Press; 2000.
[52] Gattino GS. Essentials of Music Therapy Assessment. Florianópolis: Forma e Conteúdo Comunicação Integrada; 2021.
[53] Geretsegger M, Elefant C, Mössler KA, Gold C. Music therapy for people with autism spectrum disorder. Cochrane Database Syst Rev. 2014 Jun;(6):CD004381. DOI: 10.1002/14651858.CD004381.pub3
[54] Geri N, Winer A, Zaks B. Challenging the six-minute myth of online video lectures: Can interactivity expand the attention span of learners? Online Journal of Applied Knowledge Management. 2017;5(1):101-11. DOI: 10.36965/OJAKM.2017.5(1)101-111
[55] Grace M, Kivlighan DM, Kunce J. The Effect of Nonverbal Skills Training on Counselor Trainee Nonverbal Sensitivity and Responsiveness and on Session Impact and Working Alliance Ratings. J Couns Develop. 1995;73(5):547-52. DOI: 10.1002/j.1556-6676.1995.tb01792.x
[56] Gurung RA, Hackathorn J, Enns C, Frantz S, Cacioppo JT, Loop T, Freeman JE. Strengthening introductory psychology: A new model for teaching the introductory course. Am Psychol. 2016 Feb-Mar;71(2):112-24. DOI: 10.1037/a0040012
[57] Hackney P. Making Connections Total Body Integration Through Bartenieff Fundamentals. London: Routledge; 2000.
[58] Hahna ND, Hadley S, Miller VH, Bonaventura M. Music technology usage in music therapy: A survey of practice. The Arts in Psychotherapy. 2012;39(5):456-64. DOI: 10.1016/j.aip.2012.08.001
[59] Hasselbring TS, Duffus NA. Using microcomputer technology in music therapy for analyzing therapist and client behavior. J Music Ther. 1981;18(4):156-65. DOI: 10.1093/jmt/18.4.156
[60] Hens T, Dunphy KF. Developing participants’ capacity for reflection and self-assessment in a dance movement therapy program for people with intellectual disability. Disabil Soc. 2022; 37(2):271–95. DOI: 10.1080/09687599.2020.1808445
[61] Hickman JM, Rogers WA, Fisk AD. Training Older Adults To Use New Technology. J Gerontol B Psychol Sci Soc Sci. 2007; 62(Special_Issue_1):77–84. DOI: 10.1093/geronb/62.special_issue_1.77
[62] Holck U. Turn-Taking in Music Therapy with Children with Communication Disorders. Br J Music Ther. 2004;18(2):45-54. DOI: 10.1177/135945750401800203
[63] Hunt A, Kirk R. Technology and music: Incompatible subjects?. Br J Music Educ. 1997;14(2):151-61. DOI: 10.1017/S0265051700003600
[64] Hunt A, Kirk R, Abbotson M, Abbotson R. Music therapy and electronic technology. In: Proceedings of the 26th Euromicro Conference. EUROMICRO 2000. Informatics: Inventing the Future; 2000. 362-367 vol.2. DOI: 10.1109/EURMIC.2000.874506
[65] Jacobsen SL, Waldon EG, Gattino GS, Wheeler BL. Music Therapy Assessment: Theory, Research, and Application. London: Jessica Kingsley Publishers; 2018.
[66] Joshi PD, Almeida M, Shete PD. Attitudes toward Physical Contact in a Therapeutic Setting: Role of Gender and Expertise. JIAAP. 2010;36(1):35-43.
[67] Kestenberg Amighi J, Lewis P, Loman S, Sossin M. The Meaning of Movement – Developmental and Clinical Perspectives of the Kestenberg Movement Profile. Amsterdam: Gordon and Breach; 1999.
[68] Kestenberg JS. Parents and Children. Northvale: Jason Aronson; 1975.
[69] Kim HS, Ko D. Culture and self-expression. In: Sedikides C, Spencer S, editors. Frontiers of social psychology: The self. New York: Psychology Press; 2007. p. 325-42
[70] Kim J, Wigram T, Gold C. Emotional, motivational and interpersonal responsiveness of children with autism in improvisational music therapy. Autism. 2009 Jul;13(4):389-409. DOI: 10.1177/1362361309105660
[71] Kim J, Wigram T, Gold C. The effects of improvisational music therapy on joint attention behaviors in autistic children: a randomized controlled study. J Autism Dev Disord. 2008 Oct;38(9):1758-66. DOI: 10.1007/s10803-008-0566-6
[72] Koch SC, Rautner H. Psychology of the Embrace: How Body Rhythms Communicate the Need to Indulge or Separate. Behav Sci (Basel). 2017 Nov;7(4):. DOI: 10.3390/bs7040080
[73] Krout R. Microcomputer use in college music therapy programs. J Music Ther. 1989;26(2):88-94. DOI: 10.1093/jmt/26.2.88
[74] Krout R, Mason M. Using Computer and Electronic Music Resources in Clinical Music Therapy with Behaviorally Disordered Students, 12 to 78 Years Old. J Music Ther Perspect. 1988;5:114-8. DOI: 10.1093/mtp/5.1.114
[75] LaGasse AB. Effects of a music therapy group intervention on enhancing social skills in children with autism. J Music Ther. 2014;51(3):250-75. DOI: 10.1093/jmt/thu012
[76] Lambert M. Presidential address: What we have learned from a decade of research aimed at improving psychotherapy outcome in routine care. Psychother Res. 2007;17(1):1-14. DOI: 10.1080/10503300601032506
[77] Law D. A Practical Guide to Using Service User Feedback & Outcome Tools to Inform Clinical Practice in Child & Adolescent Mental Health Some initial guidance from the Children and Young Peoples’ Improving Access to Psychological Therapies Outcomes-Oriented Pract. London: Improving Access to Pschological Therapies (iapt) & NHS; 2012.
[78] Law D. General Guidance on using Forms in Therapy. In: Law D, Wolpert M, editors. Guide to Using Outcomes and Feedback Tools with Children, Young People and Families. Formally known as COOP Document. 2nd edition. London: Child Outcomes Research Consortium CORC Ltd; 2014. p. 45-52.
[79] Law D, Bradley J. Goal Based Outcomes (GBOS). In: Law D, Wolpert M, editors. Guide to Using Outcomes and Feedback Tools with Children, Young People and Families. Formally known as COOP Document. 2nd edition. London: Child Outcomes Research Consortium CORC Ltd; 2014. p. 129-36.
[80] Law D, Wolpert M. Guide to Using Outcomes and Feedback Tools with Children, Young People and Families. Formally known as COOP Document. 2nd edition. London: Child Outcomes Research Consortium CORC Ltd; 2014.
[81] Lebre P, Dunphy K, Juma S. Exploring use of the Outcomes Framework for Dance Movement Therapy to establish a group profile and objectives for psychomotor therapy interventions. Body Mov Dance Psychother. 2020;15(4):251-66. DOI: 10.1080/17432979.2020.1806926
[82] Lee C. A method of analyzing improvisations in music therapy. J Music Ther. 2000;37(2):147-67. DOI: 10.1093/jmt/37.2.147
[83] Leigh L, Gersch I, Dix A, Haythorne D. Dramatherapy with Children, Young People and Schools: Enabling Creativity, Sociability, Communication and Learning. London: Routledge; 2012. DOI: 10.4324/9780203138830
[84] Liebmann, M. Art Therapy for Groups: A Handbook of Themes and Exercises. 2nd edition. New York: Routledge; 2004. DOI: 10.4324/9780203420720
[85] Magee WL. Electronic technologies in clinical music therapy: A survey of practice and attitudes. Technol Disabil. 2006;18(3):139-46. DOI: 10.3233/TAD-2006-18306
[86] Magee WL. Music therapy with patients in low awareness states: approaches to assessment and treatment in multidisciplinary care. Neuropsychol Rehabil. 2005 Jul-Sep;15(3-4):522-36. DOI: 10.1080/09602010443000461
[87] Magee WL, Siegert RJ, Taylor SM, Daveson BA, Lenton-Smith G. Music Therapy Assessment Tool for Awareness in Disorders of Consciousness (MATADOC): Reliability and Validity of a Measure to Assess Awareness in Patients with Disorders of Consciousness. J Music Ther. 2016;53(1):1-26. DOI: 10.1093/jmt/thv017
[88] Malikiosi-Loizos M. Personal Therapy for Future Therapists: Reflections on a Still Debated Issue. Europ J Counsel Psychol. 2013;2(1):33-50. DOI: 10.5964/ejcop.v2i1.4
[89] Mandl KD, Kohane IS. Escaping the EHR trap – the future of health IT. N Engl J Med. 2012 Jun;366(24):2240-2. DOI: 10.1056/NEJMp1203102
[90] Michel DE, Pinson J. Music Therapy in Principle and Practice. 2nd edition. Springfield: Charles C Thomas Publisher LTD; 2012.
[91] Mortleman J. Choice and ease of use: key elements of a good app store. Companies need to focus on individual user requirements and make sure their app store delivers the right tools for the right job. ComputerWeekly.Com. 2014 Aug;:1-4. Available from: https://www.computerweekly.com/feature/Choice-and-ease-of-use-key-elements-of-a-good-app-store
[92] Morton L. The Five Latest Trends in Assessment and How They Can Transform Your Organisation. A report from a recent talk at the Learning Technologies Conference, London. eAA; 2022 [latest updated 2022 Mar 07, cited 2020 Aug 04]. Available from: https://www.e-assessment.com/news/the-five-latest-trends-in-assessment-and-how-they-can-transform-your-organisation/
[93] Naus MJ, Philipp LM, Samsi M. From paper to pixels: A comparison of paper and computer formats in psychological assessment. Comput Human Behav. 2009;25(1):1-7. DOI: 10.1016/j.chb.2008.05.012
[94] Nordoff P, Robbins C, Marcus D. Creative music therapy: a guide to fostering clinical musicianship. 2nd edition. Gilsum: Barcelona Publishers; 2007.
[95] Phillips-Silver J. On the Meaning of Movement in Music, Development and the Brain. Contemp Music Rev. 2009;28(3):293-314. DOI: 10.1080/07494460903404394
[96] Robbins C, Robbins C. Healing heritage: Paul Nordoff exploring the tonal language of music. Gilsum: Barcelona Publishers; 1998.
[97] Robbins, A. Between Therapists. The Processing of Transference/ Countertransference Material. 2nd edition. London: Jessica Kingsley Publishers London and Philadelphia; 2000.
[98] Roter DL, Frankel RM, Hall JA, Sluyter D. The expression of emotion through nonverbal behavior in medical visits. Mechanisms and outcomes. J Gen Intern Med. 2006 Jan;21 Suppl 1:S28-34. DOI: 10.1111/j.1525-1497.2006.00306.x
[99] Salimi B, Sandage SJ, Stavros GS. Spiritual Transcendence in Psychotherapy: A Relational, Pragmatic, and Semiotic Approach. Open Theology. 2016;2:581-94. DOI: 10.1515/opth-2016-0046
[100] Sauter DA, Eisner F, Ekman P, Scott SK. Cross-cultural recognition of basic emotions through nonverbal emotional vocalizations. Proc Natl Acad Sci U S A. 2010 Feb;107(6):2408-12. DOI: 10.1073/pnas.0908239106
[101] Schoenenberger SA, Dunphy KF, Lebre P, Mullane S. Making Dance Matter: MARA: Movement Assessment and Reporting App. MARA (Movement Assessment and Reporting App) User’s Manual. 2020 [last updated 2020 Jul 07, cited 2020 Aug 11]. Available from: https://www.makingdancematter.com.au/help/
[102] Schumacher K, Calvet C. The “AQR-instrument” (Assessment of the Quality of Relationship) – An Observation Instrument to Assess the Quality of a Relationship. In: Wosch T, Wigram T, editors. Microanalysis in Music Therapy. Methods, Techniques and Applications for Clinicians, Researchers, Educators and Students. London: Jessica Kingsley Publishers London and Philadelphia; 2007. p. 79-91.
[103] Schumacher K, Calvet C, Reimer S. The AQR Tool: Assessment of the Quality of Relationship. In: Jacobsen SL, Waldon EG, Gattino G, editors. Music Therapy Assessment: Theory, Research, and Application. London: Jessica Kingsley Publishers; 2018. p. 197-214.
[104] Shafir T, Orkibi H, Baker FA, Gussak D, Kaimal G. Editorial: The State of the Art in Creative Arts Therapies. Front Psychol. 2020;11:68. DOI: 10.3389/fpsyg.2020.00068
[105] Shantikumar S. Education, CPD and Revalidation from PHAST. Biases and Confounding. 2018 [last updated 2018, cited 2020 Jun 5]. Available from: https://www.healthknowledge.org.uk/public-health-textbook/research-methods/1a-epidemiology/biases
[106] Sroufe L. Emotional Development: The Organization of Emotional Life in the Early Years. Cambridge: Cambridge University Press; 1996. DOI: 10.1017/CBO9780511527661
[107] Stephenson C, Long J, Oswanski L, Plancon JR, Pujol K, Smith-Morse T, Gainsfera M. Music Therapy Clinical Self-Assessment Guide. 2008 [last updated 2008, cited 2020 Jun 5]. Available from: http://www.musictherapy.org/assets/1/7/selfassessmentguide.pdf
[108] Stern DN. The Interpersonal World Of The Infant: A View from Psychoanalysis and Developmental Psychology. New York: Basic Books; 2000.
[109] Stige B. Culture-centered music therapy. Gilsum: Barcelona Publishers; 2002.
[110] Stige B. Health musicking: A perspective on music and health as action and performance. In: MacDonald RAR, Kreutz G, Mitchell L, editors. Music, health, and wellbeing. Oxford: Oxford University Press; 2012. p. 183-95. DOI: 10.1093/acprof:oso/9780199586974.003.0014
[111] Streeter E. Computer Aided Music Therapy Evaluation. Investigating and Testing The Music Therapy Logbook Prototype 1 System [Dissertation]. New York: University of York; 2010.
[112] Streeter E. Reactions and responses from the music therapy community to the growth of computers and technology – some preliminary thoughts. Voices – A World Forum for Music Therapy. 2007;7(1). DOI: 10.15845/voices.v7i1.467
[113] Testzentrale Hogrefe Verlag. Hogrefe Testsystem 5. Verzeichnis 2020. Göttingen: Hogrefe; 2020.
[114] Therapies Making Dance Matter Professional services for expressive arts. MARA: Movement Assessment and Reporting App. Making Dance Matter: MARA: Movement Assessment and Reporting App. 2020 [last updated 2020 Feb 23, cited 2020 Aug 13]. Available from: https://www.makingdancematter.com.au/resources/
[115] Thompson GA, McFerran KS, Gold C. Family-centred music therapy to promote social engagement in young children with severe autism spectrum disorder: a randomized controlled study. Child Care Health Dev. 2014 Nov;40(6):840-52. DOI: 10.1111/cch.12121
[116] Toolan PG, Coleman SY. Music therapy, a description of process: engagement and avoidance in five people with learning disabilities. J Intellect Disabil Res. 1994 Aug;38 ( Pt 4):433-44. DOI: 10.1111/j.1365-2788.1994.tb00422.x
[117] Torres D, Turnbull D, Barrington L, Lanckriet G. Identifying Words that are Musically Meaningful. Wien: Austrian Computer Society (OCG); 2007. Available from: https://ismir2007.ismir.net/proceedings/ISMIR2007_p405_torres.pdf
[118] Trevarthen C, Malloch SN. The dance of wellbeing: Defining the musical therapeutic effect. Nord J Music Ther. 2000;9(2):3-17. DOI: 10.1080/08098130009477996
[119] Ullman L. The Mastery of Movement – Rudolf Laban. Alton, Hampshire: Dance Books Ltd; 2011.
[120] Urbina S. Essentials of Psychological Testing. 2nd edition. Hoboken): John Wiley & Sons; 2014.
[121] Varshney U, editor. Pervasive Healthcare Computing: EMR/EHR, Wireless and Health Monitoring. Boston: Springer US; 2009. DOI: 10.1007/978-1-4419-0215-3
[122] von Moreau D. MAKS – A Scale for Measurement of Expressive and Musical Behaviour. Music Ther Today. 2003;4(4):1-20. Available from: https://www.wfmt.info/Musictherapyworld/modules/mmmagazine/issues/20030904095541/20030904100628/Moreau_MTT_4_03.pdf
[123] von Moreau D. The Music Therapy Expression and Communication Scale. In: Jacobsen SL, Waldon EG, Gattino GS, editors. Music Therapy Assessment: Theory, Research, and Application. London: Jessica Kingsley Publishers London and Philadelphia; 2018. p. 121-41.
[124] von Moreau D, Ellgring H, Goth K, Poustka F, Aldridge D. Psychometric Results of the Music therapy Scale (MAKS) for Measuring Expression and Communication. Music Med. 2010;2(1):41-7.
[125] Waldon EG, Jacobsen SL. Assessment in Music Therapy: Introductory Considerations. In: Jacobsen SL, Waldon EG, Gattino G, editors. Music Therapy Assessment: Theory, Research, and Application. London: Jessica Kingsley Publishers; 2018. p. 19-41.
[126] Waldon EG, Jacobsen SL. Introduction to Assessment Chapters. In: Jacobsen SL, Waldon EG, Gattino G, editors. Music Therapy Assessment: Theory, Research, and Application. London: Jessica Kingsley Publishers; 2018. p. 97-9.
[127] Waters E, Crowell J, Elliott M, Corcoran D, Treboux D. Bowlby’s secure base theory and the social/personality psychology of attachment styles: work(s) in progress. Attach Hum Dev. 2002 Sep;4(2):230-42. DOI: 10.1080/14616730210154216
[128] Wheeler BL, Shultis CL, Polen DW. Clinical Training Guide for the Student Music Therapist. 2nd edition. Gilsum: Barcelona Publishers; 2017.
[129] Wigram T. Event-based Analysis of Improvisations Using the Improvisation Assessment Profiles (IAPs). In: Wosch T, Wigram T, editors. Microanalysis in Music Therapy. Methods, Techniques and Applications for Clinicians, Researchers, Educators and Students. London: Jessica Kingsley Publishers; 2007. p. 211-26.
[130] Wilson BL. Assessment of Adult Psychiatric Clients. In: Unkefer RF, Thaut MH, editors. Music Therapy In The Treatment Of Adults With Mental Disorders: Theoretical Bases And Clinical Interventions. Gilsum: Barcelona Publishers; 2005.
[131] Winkler, J. Übersetzung der Musiktherapeutischen Ausdrucks- und Kommunikationsskala (MAKS) ins Englische [Dissertation]. Heidelberg: SRH Heidelberg; 2017.
[132] World Medical Association. WMA Declaration of Helsinki – Ethical Prinicples for Medical Research involving Human Subjects. 2018 [last updated 2018, cited 2020 Jun 5]. Available from: https://www.wma.net/policies-post/wma-declaration-of-helsinki-ethical-principles-for-medical-research-involving-human-subjects/





