[Mobile application systems for home nursing services support: requirements analysis and usage potentials]
Rüdiger Breitschwerdt 1Oliver Thomas 1
Sebastian Robert 1
1 Universität Osnabrück, Fachgebiet Informationsmanagement und Wirtschaftsinformatik, Osnabrück, Deutschland
Abstract
Ambulatory nursing services increasingly gain significance due to immediate implications of demographic developments. However, portable application systems have only been established sporadically in home nursing environments unlike in the comparable domain of technical field service. This paper identifies a new mobile usage scenario by matching healthcare requirements with state-of-the-art concepts. Potentials concerning the support of the actual nursing care processes can be concluded on that basis. The results are of relevance not only to patients and nurses but also to various providers of healthcare and IT solutions.
Keywords
home care, mobile application system, product-service system, nursing processes
1 Einleitung
1.1 Ausgangssituation und Problemstellung
Die Pflege ist für die Industrienationen und deren Gesundheitswesen – insbesondere bedingt durch zunehmende Alterung und damit mehr chronisch und multimorbid Erkrankten in der Gesellschaft – eine der größten zukünftigen Herausforderungen [1], [2]. So werden etwa im Jahr 2050 in Deutschland ca. 5 Mio. Menschen pflegebedürftig sein, was einer Steigerung auf annähernd 250% des gegenwärtigen Niveaus entspricht. Dem gegenüber steht eine abnehmende Zahl qualifizierter Pflegekräfte von derzeit nur noch etwa 200.000 Personen, die allein in der ambulanten oder auch häuslich genannten Versorgung tätig sind [3] und durchschnittlich nur ca. 5 Jahre im Beruf bleiben [4]. Es wird – aufgrund der abnehmenden Bereitschaft zur privaten Übernahme von Pflege – sogar ein anwachsender Bedarf in diesem Dienstleistungsfeld erwartet.
Als Berufsfeld weist die ambulante Pflege hohe Anforderungen an die zeitliche Flexibilität der Beschäftigten auf und ist weitestgehend mit Außendiensttätigkeit verbunden [5], da Pflegebedürftige in deren Wohnstätten medizinisch und hauswirtschaftlich versorgt werden [6]. Sie lässt sich also von der stationären Krankenhaus- bzw. der Heimpflege in (Alten-) Pflegeanstalten durch ihren mobilen Tätigkeitscharakter an wechselnden Einsatzorten abgrenzen. Teilweise werden Arbeiten, wie unternehmensinterne Kommunikation oder das Abholen von Arzneimitteln bzw. Rezepten, sogar unterwegs von den Pflegekräften erledigt [7], [8]. Insgesamt bilden die Faktoren „Zeit“ und „Mobilität“ daher zunehmend kritische Ressourcen in der ambulanten Pflege.
Brettlecker et al. (2008) unterstellen einen positiven Einfluss durch Unterstützung von Informations- und Kommunikationstechnologie (IT) hierauf und regen deren verstärkten Einsatz für Betreuungsszenarien im Zuhause der Patienten an [9]. Gleichzeitig wird im Gesundheitswesen allgemein aus Qualitäts- und Kostengründen in vielen westlichen Industrieländern bereits auf diese gesetzt [10], u.a. auch in ambulanten Domänen [11].
1.2 Zielsetzung und Motivation
Wie eine (ggf. zusätzliche) Unterstützung zu gestalten ist, z.B. mittels tragbarer Endgeräte, wie Kafeza et al. (2004) vorschlagen, damit die in der ambulanten Versorgung eingesetzten Kräfte die genannten strukturellen Veränderungen bewältigen können, soll in dieser Arbeit untersucht werden [12]. Dazu sollen ausgewählte Ansatzpunkte bezüglich IT-Unterstützung und Mobilität im Folgenden diskutiert und auf ihre Eignung hin evaluiert werden. Mögliche Ansatzpunkte für eine Verbesserung dieser Situation in der ambulanten Pflege bezüglich IT-Unterstützung und Mobilität sollen im Folgenden abgewogen werden.
In einigen Publikationen, bspw. bei Rügge (2007) [7] oder Amberg, Lang (2011) [13], wird der ambulante Pflegedienst parallel zum Bereich der technischen Wartung betrachtet. Von Letzterem eine zeitgemäße IT-Nutzung abzuleiten, bietet sich aufgrund vieler Ähnlichkeiten an: Beide haben als Dienstleistung gemein, dass sie in der Bewegung und an häufig wechselnden Einsatzorten ausgeübt werden, wobei die primäre Aufgabe in der realen, nicht in der virtuellen Welt liegt [8]. Zudem sind die eigentlichen Dienstleistungserbringer häufig auf sich allein gestellt [14]. Rügge (2007) und Amberg, Lang (2011) beschreiben dabei vor allem einen Trend hin zur Ausstattung der Servicemitarbeiter mit mobil einsetzbaren IT-Anwendungen [7], [13]. Hieraus lassen sich eventuell Rückschlüsse auf eine zeitgemäße technologische Unterstützung gewinnen, denn im Pflegedienst existieren ähnlich geartete Aufgabenschwerpunkte wie im technischen Kundendienst:
- zum einen der komplexe Prozess der Betreuung selbst, in diesem Kontext der eines Patienten,
- zum anderen die Dokumentation dieses Vorgangs, zu dem sowohl die Erfassung der erbrachten Leistung als auch die Aufnahme des vorgefundenen Zustandes, hier wiederum der eines Patienten, zählen.
In Abgrenzung dazu sind die Qualitätsansprüche im Umgang mit Menschen selbstredend ungleich andere als bei Maschinen, Konsequenzen falscher Versorgung drastischer und datenschutzrechtliche Aspekte stärker zu beachten. Für eine Unterstützung durch IT ist wegen deren fehlender physischer Komponente bisher hauptsächlich der zweite Aspekt in der Pflege als prinzipiell geeignet erachtet worden.
Für die Bereitschaft, IT in der Pflege in neuen Gebieten einzusetzen, soll hier zunächst eine vorläufige Nutzenanalyse durchgeführt werden, wodurch eventuelle Vorteile herausgestellt werden könnten. So lässt sich leichter eine Akzeptanz für neue Technologien generieren, die ansonsten nicht bei der Mehrzahl aller potenziellen Anwender gleichsam anzutreffen ist [15]. Für die angestrebte Zielsetzung, Potenziale für die ambulante Pflege unter Berücksichtigung der Spezifika des Gesundheitswesens im Fortgang dieser Ausarbeitung zu identifizieren und von bisherigen Konzepten abzugrenzen, folgt im übernächsten Kapitel ein Überblick über den bisherigen Einsatz mobiler Technologien im Umfeld von technischem Kundendienst bzw. Gesundheitswesen. Zuvor wird die angewendete Untersuchungsmethodik definiert.
2 Methodik
Da die Domäne ambulante Pflege hinsichtlich IT bislang teilweise wenig erforscht scheint, wurde zunächst ein Vorstudienansatz verfolgt: Aus einer qualitativen Untersuchung sollen Ergebnisse erzeugt werden, die für spätere Nachforschungen zur Durchführung einer quantitativen Hauptstudie eingesetzt werden können [16] und zudem genauere Kriterien und Untersuchungsansätze liefern können.
Methodisch angelehnt an die Ansätze von Lenz et al. (2005) oder Jha et al. (2008), die bereits auf flexible IT-Lösungen in der Gesundheitsversorgung zugeschnitten wurden, wird zuerst eine Betrachtung des Status Quo sowie Anforderungsanalyse für geeignete Informationssysteme vorgenommen, indem Fachliteratur sowie Interviews mit Experten als Quellen herangezogen werden [17], [11]. Hieraus lassen sich durch einen Soll-Ist-Abgleich ungelöste Problemstellungen und somit offenes Potenzial für IT erschließen.
Die ausgiebige Literaturrecherche mit Fokus auf den heutigen Stand der Forschung im Bereich IT in der Pflege erfolgte im Frühjahr 2010 über der Institution der Autoren zugängliche wissenschaftliche Datenbanken wie SpringerLink. Des Weiteren wurden Fachjournale, beispielsweise Pflegewissenschaft, auf relevante Artikel durchsucht. Ausgangspunkt für die Recherche bildeten Suchabfragen mit den Begriffen IT sowie Pflege (und synonym verwendete Begriffe, auch in englischer Sprache).
Um ein besseres Verständnis für den ambulanten Pflegedienst und im Sinne der Problemstellung für diesen ggf. hilfreiche IT-Systeme zu entwickeln, wurde parallel zur ausführlichen Literatursuche zu diesem und verwandten Einsatzbereichen – in den Abschnitten 3.1 bis 3.4 – eine vorläufig erste Untersuchung durchgeführt, die zusammen zwei Ziele fokussierten:
- Einerseits sollte die momentane IT-Nutzung und damit ein eventuell impliziter Bedarf an zusätzlichen Lösungen in diesem speziellen Bereich belegt sowie mögliche Einflussfaktoren darauf herausgearbeitet werden.
- Andererseits sollten erste Anforderungen aus der Praxis an mögliche Lösungen induziert werden.
Für diese erste Untersuchungsphase haben sich neben der genannten Literaturrecherche qualitative Experteninterviews als zweckmäßig erwiesen. Als Zielgruppe waren (IT-) Verantwortliche ambulanter Pflegedienste definiert. Das Format für die Befragung bilden Leitfadeninterviews: richtliniengestützte Befragungen als Instrument der Informationsgewinnung der qualitativ empirischen Forschung mit offen formulierten Fragen. Dabei kann der Leitfaden wie eine flexible Checkliste gehandhabt werden, bei der die Reihenfolge der Fragestellungen nicht zwingend eingehalten werden muss. So wird es dem Interviewten möglich, frei und in eigener Wortwahl das angesprochene Thema zu behandeln. Auf diese Art und Weise können neue, vom Interviewer vorher nicht bedachte Aspekte und Themen in das Ergebnis des Interviews einfließen [18]. In dieser Arbeit sollte die Flexibilität dieses Verfahrens zur Identifikation bereits genutzter IT-Lösungen beitragen. Die so erzielten Erkenntnisse werden in Abschnitt 3.5 bzw. Tabelle 1 [Tab. 1] vorgestellt und anschließend in den Kontext gesetzt.
Tabelle 1: Untersuchungsfragen und -antworten (Nennungen in Klammern)
3 Ergebnisse
3.1 Einsatz mobiler IT im technischen Kundendienst
Aktuell befinden sich mobile Anwendungssysteme für den technischen Kundendienst bereits im aktiven Einsatz bei Unternehmen aus unterschiedlichen Branchen, wie der Windkraft-, Automobil- oder Maschinenbau. Dort gehören Notebooks und PDA dank mobilfunktechnischer Anbindung an Internet oder andere Netze mittlerweile zur Ausrüstung der Dienstleistungserbringer (für einen Überblick vgl. [19] oder [20]). Jüngere Ansätze in diesem Bereich stellen zusätzliche Informationen des Herstellers zum Service, etwa den Ablauf bestimmter Wartungs- oder Reparaturprozesse, über diese Systeme mobil bereit. Servicetechniker werden somit unterstützt bei der Aufgabe, aus der technischen Anlage des Herstellers mit ihren Dienstleistungen Nutzen für den Kunden zu erzeugen [14]. Serviceorganisationen, sei es werkseigene oder der Kundendienst eines klein- und mittelständischen Handwerksbetriebs, können auf diese Informationen mittels mobiler Anwendungssysteme zugreifen. Durch die integrierte Gestaltung einer solchen hybriden Lösung (siehe Abschnitt 3.10) kann die Effizienz einer Dienstleistungserbringung gesteigert werden [21].
3.2 Nutzung von IT in Gesundheitswesen und Pflege allgemein
Der medizinische Bereich setzt neue Technologien in vielen Szenarien ein, oft sogar als „Vorreiter“ [7]. Dies gilt ebenso im Fall der IT und mobiler Endgeräte [22]. Es finden sich hier bereits unterschiedlichste Einsatzgebiete, in denen mobile Lösungsansätze häufig gewählt werden, wie u. a. das der klinischen Pflegedokumentation. Bei den meisten kommerziellen Angeboten unter der Bezeichnung „mobil“ handelt es sich bislang um Notebook-Ausgaben existierender PC-basierter Applikationen oder um Portierungen solcher auf PDA. Neuartige sog. mobile Dienstleistungen sind etwa Notruflösungen für Herzkranke, die mit einem speziellen Endgerät ausgestattet werden, das zusätzlich mit einem Vitalwert-Messgerät ausgerüstet ist. Dazu gehört eine mit Fachkräften besetzte Zentrale, die ggf. entsprechende Rettungsmaßnahmen einleitet [7]. Weiterhin existieren u.a. TabletPC-basierte Ansätze in der Notfall-/ Rettungsmedizin [23].
Stationär spielen laut Hübner et al. (2008) hardwareseitig Spezialgeräte mit kleinem Bildschirm aber noch solange eine unbedeutende Rolle [24], bis deren hinsichtlich Bildschirmgröße und Eingabemöglichkeiten beschränkte Ressourcen von hoher Bedienungsfreundlichkeit abgelöst werden können [25], [26].
Der Softwaremarkt für die Pflegedokumentation ist im Krankenhaus-Bereich hingegen unübersichtlich. Der Zusammenhang zwischen solchen Systemen und deren Effekten auf die praktische Pflege wurde bzgl. der an sie gerichteten Erwartungen oder nach monetären Auswirkungen bisher kaum analysiert [27].
Obwohl ca. drei von vier Pflegekräften IT und Internet auch für fachliche Aspekte nutzen und sich ihnen damit eine gewisse Affinität unterstellen lässt, mangelt es trotz deren hoher Motivation und Kompetenz häufig an informationstechnologischen Ressourcen, bspw. einer IT-gestützten Wissensbasis für die Pflege, die stationär vom Krankenhaus zur Verfügung gestellt werden könnte [27], [28], [29], [30]. Legt man ähnliche Präferenzen auch bei ambulanten Pflegedienstleistern zu Grunde, sind wegen deren wechselnder Einsatzorte allerdings die Rahmenbedingungen sogar noch ungünstiger.
Dass der IT in der Pflege zudem als Thematik auf politischer Ebene schon Bedeutung beigemessen wurde, verdeutlichen bspw. Forschungsprojekte auf der Agenda von EU und Bundesländern wie WISECARE, TELENURSE [2] oder EVACARE [31].
3.3 IT-Einsatz bei ambulanten Pflegedienstleistungsanbietern
Bereits seit Längerem werden zur Pflegeplanung, Stammdatenpflege, Überwachung des Flottenmanagements mittels GPS oder zur täglichen Einsatzplanung größtenteils stationäre Anwendungssysteme eingesetzt [32]. Ähnliches gilt für Werkzeuge des Prozessmanagements zur Qualitätssicherung [33]. Daneben lassen sich übergreifende Ansätze wie internetbasierte Pflegeberichte in regionalen Versorgungsnetzwerken von Gesundheitsdienstleistern, die auch ambulante Pflegedienste umfassen, identifizieren. Bestehende Konzepte heißen z. B. „Pflegeform“ oder „ePflegebericht“, konzipiert zur Informationsweitergabe zwischen verschiedenen kooperierenden Pflegeinstitutionen [34], [35]. Diese sind aber bisher nur ortsgebunden genutzt worden (ebenso wie offenbar die in den später folgenden Interviewergebnissen erhobenen IT-Systeme „Pflegedienst 2000“ oder „MediFox“) zur Abrechnung und Verwaltung, Personaleinsatzplanung, Statistik, Pflegeplanung oder -dokumentation.
3.4 Ansätze mobiler IT-Nutzung in der ambulanten Pflege
Bei der Erbringung der ambulanten Pflegeleistung besteht gemäß Rügge (2007) vor allem in der Dokumentation vor Ort Unterstützungsbedarf [7]. Der Umgang mit papierbasierten Akten erübrigt sich laut Lipinski (2005) potenziell für ambulant tätige Pflegedienstmitarbeiter jedoch technisch bereits weitestgehend: Pflegedaten können direkt im mobilen Gerät erfasst und durch Schnittstellen in bestehende Informationssysteme übertragen werden, die deren sinnvolle Planung und Weiterverarbeitung übernehmen [32]. Erfassungsfehler der erbrachten Leistungen und daraus resultierende Inkonsistenzen bei der Abrechnung werden somit vermieden und die Vorgänge allgemein verkürzt, da ein manueller Datenübertrag nicht mehr nötig ist. Pflegerisches Handeln, Qualität und Betriebsführung eines ambulanten Pflegedienstes würden somit unterstützt und die administrative Arbeit vereinfacht [32]. Allerdings steht der praktischen Umsetzung noch der Rahmenvertrag über die ambulante pflegerische Versorgung entgegen.
Existent sind zudem vereinzelt bereits Smartphone-basierte Systeme (siehe z. B. das regional geförderte „beecare mobile“), die vor allem folgende Aufgabenstellungen adressieren:
- Erfassung der Leistungen des Pflegepersonals vor Ort und sofortige direkte Datenübertragung in das zentrale Pflegeinformationssystem als Grundlage der Kassen- und Gehaltsabrechnung
- Einsatz-, Termin- und Tourenplanung mit mobiler Erfassung der Zeitabläufe vor Ort und davon abhängig datenbankbasierte Modifikationen der Gesamt-Tourenplanung
- Zentrale Beschaffungsplattform für mobile Bestellmöglichkeiten mit Implementierung der Logistikkette Arzt-Rezept-Apotheke
Solche Systeme wurden bereits in der Vergangenheit in Zusammenarbeit mit Pflegeeinrichtungen entwickelt und praktisch getestet [32], [7], [36]. Jedoch bestanden teilweise fortwährende Schwierigkeiten besonders mit der Bedienungsfreundlichkeit des mobilen Endgeräts, der Vernetzung der unterschiedlichen Beteiligten und fehlender Kompatibilität bei den eingesetzten Systemen [7]. Derzeit versucht bereits ein Forschungsprojekt („VitaBIT“) einige dieser Lücken zu schließen [3], [37].
3.5 Interviewresultate zu IT-Anwendungen im ambulanten Pflegedienst
In den durchgeführten Expertenbefragungen wurden die verwendeten, auf derzeitige IT-Systemnutzung abzielenden Fragestellungen vorläufig anhand des Prozesses, in dem sie innerhalb der ambulanten Pflege auftreten, gegliedert, um im Anschluss eine Interpretation der Ergebnisse spezifischer gestalten zu können. Diese Einteilung erfolgte – anhand eigener Vorab-Recherchen mit einer Pflegekraft und einem Abgleich mit Angaben in bestehender Literatur [7], [32] – in die vier Prozesse „Dienstplanung“, „Tagesplanung“, „Pflege“ und „Dokumentation“ (siehe Tabelle 1 [Tab. 1]). In der Dienstplanung sollten Aspekte berücksichtigt werden, die sich auf die Planung, Erstellung und Verwaltung der Dienstpläne beziehen. Nutzer von IT-Lösungen wäre hier primär die Pflegedienstleitung, die die Dienstpläne für die Pflege verfasst. Sind diese erstellt, müssen in einem zweiten Schritt präzise Tagespläne aufgestellt und kontrolliert werden. Auf diesen beiden Abläufen aufbauend kann nun die eigentliche Pflege der Patienten vor Ort erfolgen. Hierfür potenziell relevant sind Informationen über Patienten, die deren Krankengeschichte, Behandlung und Medikation umfassen. Abschließend müssen Informationen für den Pflegedienst und andere Interessensgruppen wie Krankenkassen, Ärzte oder Patienten dokumentiert werden.
Erhoffter Vorteil dieser Systematisierung war, neben der Einordnung der IT in die entsprechenden Abläufe, auf diese Weise außerdem die Ermöglichung betriebsübergreifend differenzierterer Aussagen über Umfang und Art der im jeweiligen Prozess genutzten IT-Lösungen.
Im Rahmen verschiedener Treffen und Telefonate im April 2010 mit sechs (IT-) Verantwortlichen – allesamt Pflegedienstleiter, z. T. auch noch in der Pflege aktiv – regionaler ambulanter Pflegedienstanbieter unterschiedlicher Größe und Struktur durchgeführt.
3.6 Aus der Vorstudie ermittelte Anforderungen des ambulanten Pflegedienstes
Die bereits beschriebene Interviewmethodik hat dabei Erkenntnisse erzielt (siehe Tabelle 1 [Tab. 1]), aus denen die Autoren zusammen mit der Literaturrecherche Kernresultate und daraus entstehende Anforderungen zusammenfassend interpretieren (siehe Tabelle 2 [Tab. 2]). Wie sich diese Ergebnisse als Basis in einem künftigen Untersuchungsspektrum einordnen lassen, wird nachfolgend erläutert.
Tabelle 2: Untersuchungsergebnisse der Vorstudie und abgeleitete Anforderungen
3.7 Systematisierung der untersuchten Bereiche
Aus den in der Vorstudie bisher analysierten Einsatzgebieten lassen sich Schwerpunkte bilden, die als Ordnungsrahmen für die Einordnung von IT-Unterstützung in dieser Domäne dienen können. Die Aufteilung, wie in 3.5 angenommen, lässt sich damit erweitern und nach dem jeweiligen Zweck strukturieren, dem die IT dienen soll, etwa:
- Planung der Dienstleistung
- Kommunikation zu Kunden, Kollegen, Partnerfirmen oder anderen Interessensgruppen, die an der Dienstleistung Anteil oder Interesse haben
- Eigentliche Service-Prozesse
- Dokumentation der Dienstleistung
- Logistische Abwicklung der Dienstleistung, auch mit externen Partnern
- Abrechnung des Service und sonstige Verwaltungsaufgaben zu dessen Erbringung
Dieser Unterteilung kann man nun diejenigen Bereiche entnehmen, für die bereits ausreichende Lösungen erarbeitet wurden bzw. in denen noch keine verfügbar sind.
3.8 Ableitung der Untersuchungspotenziale für einen Einsatz in ambulanter Pflege
Von den im vorigen Abschnitt systematisierten Themengebieten wurden die meisten bereits an anderer Stelle im Hinblick auf die Anwendungsdomäne ambulante Pflegedienste untersucht, wie in den Literaturrecherche-Passagen belegt: Es gibt Ansätze für IT-Lösungen, die bei Planung, Kommunikation, Dokumentation, Abrechnung, Logistik oder Administration unterstützend und im Bedarfsfall auch mobil verwendbar sind.
Einzig zur direkten Unterstützung der Pflegeleistung selbst (siehe R1 in Abschnitt 3.6, dritter Spiegelpunkt in 3.1) wurde bisher der IT entweder diese Fähigkeit abgesprochen, etwa bei Rügge (2004), oder ihre Potenziale in diesem Zusammenhang offenbar nicht weiter verfolgt [15]. Bisher erfolgte diese Unterstützung mangels vorhandener Technologien zumeist entweder papiergestützt oder erinnerungsbasiert und war durch weite Wege und schwere Ausrüstung gekennzeichnet [7]. Gut ersichtlich wird dies durch bestehende Beschreibungen der Pflegeabläufe in gedruckter Form. So listen Döbele et al. (2006) in einem mehrere hundert Seiten langen Leitfadenbuch für die ambulante Pflege allein über 130 verschiedene Pflegemaßnahmen, die vielschrittige Vorgänge umfassen, z. B. zu komplexen Behandlungen bei Brüchen oder der Medikationsgabe [38]. Dabei werden, unterstützt von Abbildungen, jeweils Informationen zu Indikation, Symptomen, Vorbereitung, Durchführungsvorgehen, Nachbereitung oder benötigten Hilfsmitteln, wie Medikamenten oder Verbandsmaterial, gegeben [38]. Ähnliches gilt für die bspw. in der Pflegeausbildung verwendeten Standardwerke von Köther (2007) bzw. Juchli et al. (1998) oder in den USA Hegner et al. (2008) [39], [40], [41]. Zusätzlich gibt es im Sinne des Qualitätsmanagements bereits Ansätze zur Behandlung und Pflege anhand von Prozessschritten [42], allerdings bisher noch ohne IT-Unterstützung.
Indes müsste sich die ambulante Pflege stärker an der Patientenbetreuung und der dabei zu erbringenden Qualität der Prozesse orientieren [43], [22], [27]. Hinzu kommt die Tatsache, dass weiterhin Defizite in Pflegeabläufen u. a. aus Unkenntnis bestimmter Vorgehensweisen jederzeit auftreten können [28] – gerade angesichts des eingangs erwähnten Schwindens qualifizierter Kräfte und daraus resultierender häufigerer Anstellung fachlich geringer Ausgebildeter ein interessanter Aspekt [44]. Hierbei könnten klein dimensionierte, mobile IT-Systeme (siehe R2) Informationslücken schließen, Fehler im Patientenversorgungsprozess damit vermeiden und so die Versorgungsqualität verbessern und auch Kosten verringern.
Eine Anwendung dieses Konzepts auf die ambulante Pflege unterstützt auch die These von Leimeister et al. (2005), dass tragbare IT-Systeme als „mobiles fachliches Nachschlagewerk“ im medizinischen Bereich eingesetzt werden können [45]. Da die Qualität [46] und das zeitliche Einsparpotenzial einer IT-gestützten alleinigen Dokumentation im Pflegeumfeld zudem angezweifelt werden [22], könnte eine Zusatzunterstützung der Dienstleistung wie ein leicht mitführbares Kompendium einen entscheidenden Mehrwert bringen: Denn am Ort deren Erbringung müssen auch Abbildungen oder Anleitungen einsehbar sein, was integraler Bestandteil der Serviceleistung ist und u.a. auch für die Aufgabenbereiche ambulanter Pflegekräfte gilt [7]. Noch scheinen Systeme zu fehlen, die den Pflegeprozess transparent abbilden [47], [48], [49]. Legt man die in Abschnitt 3.6 aufgestellten Anforderungen zu Grunde und vergleicht diese mit dem verwandten Bereich des technischen Kundendienstes bzw. den dort vermehrt eingesetzten, integrativen hybriden IT-Lösungen (siehe R3, R4), lässt sich feststellen, dass zusätzliche, aktuelle Informationen zum Service, etwa zum Ablauf bestimmter Prozesse, jüngst bereits mobil bereitgestellt werden können. Auf sich allein gestellten Dienstleistungserbringern wird dort auf diese Weise geholfen, einen zusätzlichen Nutzen für den Kunden zu erzeugen, da eine zusätzliche, hilfreiche Wissensbasis verfügbar wird [14]. Die Mitnahme von gedruckten Leitfäden für Pflegeabläufe könnte obsolet werden, weil diese auf dem standardmäßig bereits mitgeführten mobilen Endgerät auch aktualisierbar und als grafisches Prozessmodell zu visualisieren wären. Wie dies konkreter aussehen kann, wird nachfolgend dargestellt.
3.9 Beispielprozess
Potenziale der Gestaltung eines prozessunterstützenden Anwendungssystems sollen hier besonders auf zwei Ebenen präsentiert werden: zunächst, wie sich Abläufe aus der Realität der ambulanten Pflege abbilden lassen und im Anschluss, wie solch eine Lösung im Kontext hybrider Wertschöpfung vorstellbar ist.
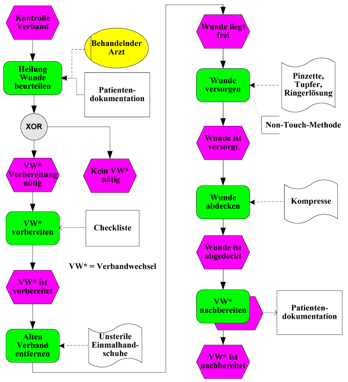
Bevor eine IT-gestützte Prozessdarstellung auf mobilen Endgeräten umsetzbar ist, müssen zunächst standardisierte, qualitätsgesicherte Pflegeabläufe mittels Modellierung erfasst werden. Als ein an dieser Stelle vereinfachtes Beispiel soll das Prozessmodell zum Verbandwechsel in Abbildung 1 [Abb. 1] dienen, so wie es auch auf einem kleinen Bildschirm darstellbar sein könnte. Hierzu sollte allerdings ebenfalls erforscht und identifiziert werden, wie eine geeignete, intuitiv verständliche, visuelle Präsentationsform sowie Text- – oder ähnlich zu Navigationsgeräten – optional auch Sprachausgabe genau gestaltet werden sollte. Dies wäre einer optimierten Nutzerfreundlichkeit bei der Pflegekraft als Endanwender und besserer erbrachter Qualität für die Patienten dienlich. Zusätzlich muss bestimmt werden, ob bestimmte, z. B. seltener vorkommende Prozesse priorisierter Umsetzung bedürfen würden.
Abbildung 1: Grafische Darstellung Verbandwechsel-Prozess angelehnt an [38], nach [54] beispielhaft als erweiterte Ereignisgesteuerte Prozesskette 
3.10 Umsetzungsszenarien als hybride Leistungsbündel
Für mögliche Szenarien zur Umsetzung sollte ein ganzheitlicher Ansatz gewählt werden. D. h. integriert in bereits verwendete Lösungen, wie Smartphones hardwareseitig, oder über Schnittstellen leicht mit anderen Systemen zu verbinden oder gar bereits darin eingebunden. Aus dem Bereich des technischen Kundendiensts kann man zudem eine dafür potenziell hilfreiche Betrachtungsweise übernehmen, die im Bereich der ambulanten Pflege offenbar noch nicht untersucht wurde: hybride Wertschöpfung. Dieses Konzept beschreibt das Verschmelzen der Produktionsfaktoren physisches Produkt und servicerelevante Informationsbausteine zu effizienten Dienstleistungsprozessen, die dem Kundendienst mobil zur Verfügung gestellt werden. Der Service eines Dienstleisters, in diesem Kontext also die ambulante Pflegedienstleistung, lässt sich durch so geschaffene mobile sog. hybride Leistungsbündel, z. B. mit Dokumentationslösungen und moderner IT in Form von mobilen Endgeräten verzahnt, kundengerechter und effizienter gestalten [21], [50].
Abbildung 2 [Abb. 2] mit Akteuren (v.a. Patient, Dienstleister), aus Rückkopplung gewinnbaren Aspekten (v.a. zur Qualität) und Lösungskomponenten (Dienstleistung, Soft-/Hardware, andere Produkte) soll daher als offene Systemlösung im Sinne hybrider Wertschöpfung verstanden sein, die durch weitere Ergänzung (siehe für mögliche Beispiele auch Abschnitt 3.2) vervollständigt werden kann. Innovativ daran wäre die Verzahnung etwa von Pflegedienstleistung, mobilem IT-Endgerät und Software zur Prozessunterstützung sowie Dokumentation. Dies könnte Medienbrüche verhindern und somit Synergien schaffen, beispielsweise durch automatisiertes Ausfüllen benötigter Checklisten im Verlauf des Pflegeprozesses. In diesem der Pflege ähnelnden Umfeld hat sich solch eine Bündelung im Sinne hybrider Wertschöpfung geradezu als Innovationsmotor herausgestellt [21].
Abbildung 2: Hybride Wertschöpfungskette mobiles Anwendungssystem in ambulanter Pflege
Analog zum technischen Kundendienst ergibt sich ein solch hybriderer Lösungscharakter, wie in Abbildung 2 [Abb. 2] dargestellt, aus Produkt (Anwendungssystem aus Hard- und Software) sowie Pflegedienstleistung. Die Rückkopplung sowohl vom Empfänger der Pflegeleistung an den Pflegedienst bzgl. der Qualität, als auch weiter an den IT-Lösungsanbieter hinsichtlich der daraus entstehenden Anforderungen an die Informationsversorgung (Anwendungssysteme, Hardware). Zusätzliche Dienstleister können hierbei noch hinzugezogen werden.
Inwiefern dabei Lösungsanbieter den ambulanten Pflegediensten über die reine Soft- und Hardware hinaus zusätzlichen Service, wie zentrale Datenhaltung, Software-Aktualisierung oder qualitätsgesicherte, standardisierte bzw. kundenspezifisch angepasste Pflegeprozesse in der Software, anbieten sollten, wäre ein zusätzlicher Ansatzpunkt aus der Perspektive hybrider Wertschöpfung. Ebenso ist zu identifizieren, ob oder inwieweit ambulante Pflegedienste solche, Anwendungssysteme ergänzende Lösungen an externe Dienstleister vergeben würden, da auf IT dort laut den Vorstudienergebnissen kein Hauptaugenmerk gerichtet ist. Dazu könnten neben Patienten auch Behörden oder Organisationen, die sich um eine kostensenkende Standardisierung von Pflegeprozessen bemühen, allen voran die Kranken- und Pflegekassen, Interesse an einem ganzheitlichen hybriden Ansatz haben. Eine breite Unterstützung durch solche Interessensgruppen ist in jedem Fall erforderlich, um eine Standardisierung oder gar Normung zu realisieren [51]. Als weitere potenzielle Akteure lassen sich die behandelnden Ärzte oder Zulieferer bspw. von Medikamenten oder Verbandsmaterial einstufen.
4 Diskussion und Fazit
Die bislang vorgelegten Ergebnisse können nicht als universell betrachtet werden, so hätten sich z.B. weitere Anforderungen formulieren lassen. Eine Validierung der Interviewfragen wurde nicht innerhalb der Ausarbeitung expliziert, sondern nur über Rückmeldungen, die insofern positiv waren, als sie IT-Bezug aufweisen. Daher wäre ein anderer Fragenkatalog sowie serielles anstatt paralleles Vorgehen bei Literaturrecherche und Interviews denkbar gewesen. Zur Validierung der abgeleiteten Thesen wird bereits eine Hauptstudie durchgeführt, deren Ziel es ist, quantitative Rückschlüsse zu erzielen. Obschon international zusätzliche Arbeiten zum Thema verfügbar sind, wird sich wie die bisher verfolgte Fragestellung auch deren Fortsetzung wegen landesspezifischer Gegebenheiten, z. B. Demographie und Altersversorgungsstrukturen, zuvorderst der Lage in Deutschland widmen. Da insgesamt verhältnismäßig wenige Ausarbeitungen zu IT-Einsatz in ambulanter Pflege vorzuliegen scheinen, könnte die Befragung von Interessensgruppen aus der Domäne wertvolle zusätzliche Erkenntnisse bringen. Einschränkend wirken hier zudem Gesetzeslage [52], [53], wie etwa Datenschutzbestimmungen, oder die Verbreitung etablierter Standards.
Auf welche Weise fortgefahren werden kann, soll im Rahmen eines übergeordneten Ansatzes genauer untersucht werden, der hier mit einer Vorstudie begonnen wurde. Die hieraus – auch durch Analogien zu anderen Domänen – gewonnenen ersten Ergebnisse weisen auf bisher nur bedingt genutztes Potenzial für Anwendungssysteme hin. Zudem wären die existierenden Fragestellungen zu verfeinern, auszubauen und konkrete Rückmeldungsmöglichkeiten zu den hier gefassten Ideen einer grafisch aufbereiteten Pflegeprozessdarstellung oder Geschäftsmodellen im Sinne hybrider Wertschöpfung aufzunehmen. Erste evaluierende Gespräche mit ausgebildeten Pflegekräften und erfahrenen IT-Kräften der Domäne ergaben positive Rückmeldungen hierzu.
Anmerkung
Interessenkonflikte
Die Autoren erklären, dass sie keine Interessenkonflikte in Zusammenhang mit diesem Artikel haben.
Literatur
[1] Kunze C. Ubiquitous Healthcare: Anwendung ubiquitärer Informationstechnologien im Telemonitoring [Dissertation]. Karlsruhe: Universität Karlsruhe (TH); 2006.[2] Hübner U. Telematik und Pflege. Gewährleistet die elektronische Gesundheitskarte (eGK) eine verbesserte Versorgung für pflegebedürftige Bürgerinnen und Bürger? GMS Med Inform Biom Epidemiol. 2006;2(1):Doc01. Available from: http://www.egms.de/static/en/journals/mibe/2006-2/mibe000020.shtml
[3] Rosales Saurer B, Müller-Gorchs M, Lindner T, Becker T. Analyse und Spezifikation einer offenen Plattform für die ambulante Pflege unter Berücksichtigung aktueller Standardlösungen. GMS Med Inform Biom Epidemiol. 2008;4(3):Doc18. Available from: http://www.egms.de/static/en/journals/mibe/2008-4/mibe000077.shtml
[4] Lauterbach A. Editorial. Pflegewissenschaft. 2010;12(7-8):385.
[5] Henninger A, Papouschek U. Entgrenzung als allgemeinerer Trend? Mobile Pflege und Arbeit in der Medien- und Kulturindustrie im Vergleich. Bremen: Universität Bremen, Zentrum für Sozialpolitik; 2005. (Arbeitspapier Nr. 05/2005).
[6] Gesundheitsberichtserstattung des Bundes 2010. Berlin: Einrichtungen der ambulanten Pflege [cited 2010 Aug 4]. Available from: http://www.gbe-bund.de/gbe10/pkg_isgbe5.prc_show_dokument?p_aid=17719652&p_uid=gast&sprache=D&p_lfd_nr=1&p_dokumente=1
[7] Rügge I. Mobile Solutions. Einsatzpotenziale, Nutzungsprobleme und Lösungsansätze [Dissertation]. Bremen: Universität Bremen; 2007.
[8] Rügge I. Mobile Lösungen für mobile Tätigkeiten. In: Kroll M, Lipinski HG, Melzer K, eds. Mobiles Computing in der Medizin. Proceedings zum 3. Workshop der Projektgruppe Mobiles Computing in der Medizin (MoCoMed). 9. April 2003. Dortmund. Bonn: Gesellschaft für Informatik – Köllen; 2003. p. 101-107.
[9] Brettlecker G, Cáceres C, Fernández A, Fröhlich N, Kinnunen A, Ossowski S, et al. Technology in Healthcare. In: Schumacher M, Helin H, Schuldt H, eds. CASCOM: Intelligent Service Coordination in the Semantic Web. Berlin: Birkhäuser; 2008. p. 125-39.
[10] Anderson JG. Social, ethical and legal barriers to e-health. Int J Med Inform. 2007;76(5-6):480-3. DOI: 10.1016/j.ijmedinf.2006.09.016
[11] Jha AK, Doolan D, Grandt D, Scott T, Bates DW. The use of health information technology in seven nations. Int J Med Inform. 2008;77(12):848-54. DOI: 10.1016/j.ijmedinf.2008.06.007
[12] Kafeza E, Chiu DK, Cheung SC, Kafeza M. Alerts in mobile healthcare applications: requirements and pilot study. IEEE Trans Inf Technol Biomed. 2004;8(2):173-81.
[13] Amberg M, Lang M. Innovation durch Smartphone & Co. Die neuen Geschäftspotenziale mobiler Endgeräte. Düsseldorf: Symposion; 2011.
[14] Walter P. Modellierung technischer Kundendienstprozesse des Maschinen- und Anlagenbaus als Bestandteil hybrider Produkte. In: Thomas O, Nüttgens M, eds. Dienstleistungsmodellierung. Methoden, Werkzeuge und Branchenlösungen. Heidelberg: Physica; 2009. p. 129-45.
[15] Rügge I. Mobile Anwendungen im Gesundheitswesen. wearLab im Technologie-Zentrum Informatik (TZI). Bremen: Universität Bremen; 2004.
[16] Kaplan B, Maxwell JA. Qualitative Research Methods for Evaluating Computer Information Systems. In: Anderson JG, Aydin CE, eds. Evaluating the Organizational Impact of Healthcare Information Systems. 2nd ed. New York: Springer; 2005. p. 30-55. (Health Informatics).
[17] Lenz R, Beyer M, Meiler C, Jablonski S, Kuhn KA. Informationsintegration in Gesundheitsversorgungsnetzen – Herausforderungen an die Informatik. Informatik-Spektrum. 2005;28(2):105-119.
[18] Flick U, von Kardorff E, Steinke I. Qualitative Forschung. 7th ed. Reinbek: Rowohlt; 2005.
[19] Thomas O, Krumeich J, Fellmann M. Integrierte Informationssysteme zur Unterstützung technischer Kundendienstleistungen. In: Thomas O, Loos P, Nüttgens M, eds. Hybride Wertschöpfung. Mobile Anwendungssysteme für effiziente Dienstleistungsprozesse im technischen Kundendienst. Heidelberg: Springer; 2010. p. 179-235.
[20] Bamberger R, König A, Pflaum A. Mobile Servicewelten im Maschinenbau. Frankfurt/Main: VDMA; 2010.
[21] Thomas O, Walter P, Loos P, Schlicker M, Nüttgens M. PIPE – Hybride Wertschöpfung im Maschinen- und Anlagenbau. In: Thomas O, Loos P, Nüttgens M, eds. Hybride Wertschöpfung. Mobile Anwendungssysteme für effiziente Dienstleistungsprozesse im technischen Kundendienst. Heidelberg: Springer; 2010. p. 3-23.
[22] Kosteva L, Schaller G, Brian JA, Strayer SM. Software for Other Healthcare Professionals: Hey, What About Me? In: Strayer SM, Reynolds PL, Ebell MH, eds. Handhelds in Medicine: A Practical Guide for Clinicians. New York: Springer; 2005. p. 319-34.
[23] Theuermann C, Wildner G, Waldher F, Muhrer D, Spindelböck W, Prause G. Elektronisches Notfallprotokoll MEDEA. Einführung und erste Erfahrungen. Tagungsband der eHealth 2010: Health informatics meets eHealth. 2010;(264):121-8.
[24] Hübner U, Sellemann B, Flemming D, Genz M, Frey A. IT-Report Gesundheitswesen. Schwerpunkt eBusiness – Schwerpunkt Pflegeinformationssysteme. Hannover: Niedersächsisches Ministerium für Wirtschaft, Arbeit und Verkehr; 2008.
[25] Brodbeck D, Gasser R, Luthiger J, Reichlin S. Informatikkonzept und Methoden zur telemedizinischen Patienten-Betreuung mit mobilen Endgeräten. Kooperative Versorgung – Vernetzte Forschung – Ubiquitäre Information. 49. Jahrestagung der Deutschen Gesellschaft für Medizinische Informatik, Biometrie und Epidemiologie (gmds), 19. Jahrestagung der Schweizerischen Gesellschaft für Medizinische Informatik (SGMI) und Jahrestagung 2004 des Arbeitskreises Medizinische Informatik (ÖAKMI) der Österreichischen Computer Gesellschaft (OCG) und der Österreichischen Gesellschaft für Biomedizinische Technik (ÖGBMT). Innsbruck, 26.-30.09.2004. Düsseldorf, Köln: German Medical Science; 2004. Doc04gmds020. Available from: http://www.egms.de/static/en/meetings/gmds2004/04gmds020.shtml
[26] Tachakra S, Wang XH, Istepanian RS, Song YH. Mobile e-health: the unwired evolution of telemedicine. Telemed J E Health. 2003;9(3):247-57. DOI: 10.1089/153056203322502632
[27] Albrecht M, Wolf-Ostermann K, Friesacher H. Pflege und Technik – konventionelle oder IT-gestützte Pflegedokumentation – spiegelt die Praxis den theoretischen Diskurs wider? Eine empirische Studie aus dem Bereich der stationären Altenpflege. Pflegewissenschaft. 2010;12(1):34-46.
[28] Giehoff C, Hübner U, Stausberg J. Ein systematischer Wissenstransfer in der Pflege über ein Wissensmanagementsystem. Pflegewissenschaft. 2009;11(1):41-8.
[29] Gilmour JA, Scott SD, Huntington N. Nurses and Internet health information: a questionnaire survey. J Adv Nurs. 2008 Jan;61(1):19-28. DOI: 10.1111/j.1365-2648.2007.04460.x
[30] Morris-Docker SB, Tod A, Harrison JM, Wolstenholme D, Black R. Nurses' use of the Internet in clinical ward settings. J Adv Nurs. 2004;48(2):157-66. DOI: 10.1111/j.1365-2648.2004.03183.x
[31] Atacama Software GmbH. Pflegeüberleitung. Evaluation elektronische Pflegeüberleitung im Land Bremen (EVACARE); c1998-2010 [cited 2010 Jun 1]. Available from: http://pflege-akte.de/pflegeueberleitung.html
[32] Lipinski, HG. Mobile Computing in der Medizin. In: FH Dortmund, ed. Forschungsbericht 2005. Augsburg: VMM; 2005. p. 126-9.
[33] Marhold D. EDV-Unterstützung des Qualitätsmanagements: Die Rolle von Prozessmanagement-Tools. In: Blonski H, Ament-Rambow C, Strausberg M, eds. Prozessmanagement in Pflegeorganisationen. Grundlagen, Erfahrungen, Perspektiven. Hannover: Schlüter; 2003. p. 124-56.
[34] Flemming D, Giehoff C, Hübner U. Entwicklung eines Standards für den elektronischen Pflegebericht auf der Basis der HL7 CDA Release 2. Pflegewissenschaft. 2008;12(12):676-82.
[35] Giehoff C, Hübner U. Der elektronische Pflegebericht des Netzwerkes Versorgungskontinuität in der Region Osnabrück – Evaluationsergebnisse und ihre Konsequenzen. Pflegewissenschaft. 2006;8(6):371-7.
[36] INC Integrated Newmedia Consulting. Beecare mobile. [cited 2010 Jun 7]. Available from: http://www.beecare.de/
[37] Winzenried O. Forschungsprojekt VitaBIT: Pflegeservice von morgen. Ein Forschungsprojekt des Bundeswirtschaftsministeriums untersucht, wie die ambulante Pflege mit IT-gestützten mobilen Lösungen verbessert werden kann. PRAXiS Computer & Management – Deutsches Ärzteblatt. 2009;(5):3-5.
[38] Döbele M, Becker U, Glück B. Beifahrersitzbuch – Ambulante Pflege. Praxisbuch. Heidelberg: Springer Medizin; 2006.
[39] Köther I, ed. Thiemes Altenpflege. 2nd ed. Stuttgart: Thieme; 2007.
[40] Juchli L, Müggler E, Dudli ML. Pflege. Praxis und Theorie der Gesundheits- und Krankenpflege. 8th ed. Stuttgart: Thieme; 1997.
[41] Hegner BR, Acello B, Caldwell E. Nursing Assistant: A Nursing Process Approach. 10th ed. Clifton Park/NY, USA: Thomson Delmar; 2008.
[42] Rudhart-Dyczynski A. Die Prozesse folgen dem Patienten. Prozessorientiertes Qualitätsmanagement im Krankenhaus und in Pflegeorganisationen. In: Blonski H, Ament-Rambow C, Strausberg M, eds. Prozessmanagement in Pflegeorganisationen. Grundlagen, Erfahrungen, Perspektiven. Hannover: Schlüter; 2003. p. 67-93.
[43] Friesacher H. Foucaults Konzept der Gouvernementalität als Analyseinstrument für die Pflegewissenschaft. Pflege. 2004;17(6):364-74.
[44] Haasis HD. Wissensmanagement im Gesundheitswesen: Analogien zur Logistik. In: Bohnet-Joschko S, ed. Wissensmanagement im Krankenhaus. Effizienz- und Qualitätssteigerungen durch versorgungsorientierte Organisation von Wissen und Prozessen. Wiesbaden: DUV; 2007. p. 195-202.
[45] Leimeister JM, Krcmar H, Kuhn K, Horsch A. Mobile IT-Systeme im Gesundheitswesen, mobile Systeme für Patienten. HMD – Praxis der Wirtschaftsinformatik. 2005;41(244):74-85.
[46] Lauterbach A. "Das stimmt nicht, was da steht" – Zur Qualität IT-basierter Pflegedokumentationen. Pflegewissenschaft. 2009;11(2):95-104.
[47] Mischke C, Meyer M. Telematik und Pflege – im Sinne von User Involvement eine Chance? In: Groß D, Jakobs EM, eds. E-Health und technisierte Medizin. Neue Herausforderungen im Gesundheitswesen. Berlin: LIT; 2007. p. 175-92.
[48] Reichert M, Peleg M, Lenz R. Introduction to the First International Workshop on Process-Oriented Information Systems in Healthcare (ProHealth 2007). In: ter Hofstede A, Benatallah B, Paik H, eds. Business Process Management Workshops: BPM 2007, Brisbane, Australia, September 24, 2007. Berlin: Springer; 2008. p. 319-20. (Lecture Notes in Computer Science LNCS; vol. 4928).
[49] Pryss R, Tiedeken J, Kreher U, Reichert M. Towards Flexible Process Support on Mobile Devices. In: Soffer P, Proper E, eds. CAiSE Forum 2010: June 7-9, Hammamet, Tunisia. Berlin: Springer; 2011. p. 150-65. (Lecture Notes in Business Information Processing LNBIP; vol. 72).
[50] Böhmann T. Informationsmanagement für hybride Wertschöpfung: Chancen und Herausforderungen für eine integrierte Informationslogistik. In: Spath D, ed. Arbeits- u. Dienstleistungsforschung als Innovationstreiber. Stuttgart: Fraunhofer; 2009. p. 18-20.
[51] Bahke T. Strategische Bedeutung der Normung/Standardisierung. In: Bullinger HJ, Spath D, Warnecke HJ, Westkämper E, eds. Handbuch Unternehmensorganisation. Strategien, Planung, Umsetzung. 3rd ed. Berlin: Springer; 2009. p. 59-71.
[52] Mauro C, Sunyaev A, Dünnebeil S, Leimeister JM, Krcmar H. Mobile Anwendungen im Kontext des Medizinproduktegesetzes. In: Fischer S, Maehle E, Reischuk R, eds. Proceedings of Informatik 2009 – Im Focus das Leben. 39. Jahrestagung der Gesellschaft für Informatik e.V. (GI), 28.9. bis 2.10.2009, Universität zu Lübeck. Bonn: Gesellschaft für Informatik – Köllen; 2009. p. 1170-82.
[53] Bundesministerium der Justiz; Juris GmbH. Gesetz über Medizinprodukte (Medizinproduktegesetz – MPG). [cited 2010 Aug 13]. Available from: http://bundesrecht.juris.de/bundesrecht/mpg/gesamt.pdf
[54] Heß M, Meis J. Entwurf ausgewählter Spracherweiterungen zur Ressourcenmodellierung in Pflegedienstleistungsmodellen. In: Bernstein A, Schwabe G, eds. Proceedings 10. Internat. Konferenz für Wirtschaftsinformatik: Zürich, 16.-18.2. 2011. p. 99-108.



