[Speech tests in online experiments using the example of the Oldenburg sentence test]
Anne Schlüter 1Elisabeth-Sophie Baumann 1
Fatma Ben Ghorbal 1
Nele Hauenschild 1
Alina Kleinow 1
Vanessa Mazur 1
Julia Thomas 1
Inga Holube 1
1 Institute of Hearing Technology and Audiology, Jade University of Applied Sciences, Oldenburg, Germany
Abstract
During the COVID-19 pandemic, audiological tests in the laboratory were only possible under very strict hygiene measures or not at all. To circumvent this obstacle, an online experiment was implemented using the synthetic speech material of the Oldenburg Sentence Test (OLSA). The aim was to test whether comparable results could be achieved online with synthetic speech as used in a previous experiment in the laboratory. With the help of the platform Gorilla (https://gorilla.sc/), an online experiment was created and shared through a link via various communication channels (e.g., in social media). This link was accessed 182 times, resulting in 81 complete data sets. The speech-recognition thresholds established for 69 participants were comparable to the results from the laboratory situation. However, the slopes of the discrimination functions differed significantly. In principle, it was shown that the synthetic OLSA is also feasible as an online experiment. Compared to the laboratory measurement, greater hurdles were encountered in the recruitment and motivation of the test participants.
Keywords
OLSA, online experiment, SRT, synthetic speech
1 Introduction
In scientific studies, most audiological measurements, such as speech-recognition tests, are carried out in laboratories or specially designed, acoustically optimised rooms that are equipped with the necessary measuring equipment and setups. During the COVID-19 pandemic and the resulting hygiene and protective measures, measurements in the laboratory were difficult or even impossible to realise [1]. In order to still be able to carry out tests, measurements conducted online at home offer a possible alternative. This raises questions as to whether certain audiological tests, such as a speech test, can also be implemented online and thus carried out at home, and whether the results are comparable with laboratory measurements.
According to Sauter et al. [2] the following steps are necessary for the development of an online study: a) programming the experiment, e.g., for use with a browser, b) setting up a suitable test environment, e.g., using an online host on a server, and c) recruiting the participants. Gorilla (https://gorilla.sc/) provides an online platform for the implementation of online behavioural experiments in a browser [3]. It allows users to implement their own experiments via simple graphical user interfaces or by creating JavaScript code. Gorilla provides a cloud-based server and server management that also fulfil the requirements of the General Data Protection Regulation [4]. For example, the basic functionality of an audiological measurement, the presentation and modification of audio signals, and the recording of the participant's reaction to these signals, is possible via a browser. The experiments can be made accessible to potential participants, for example via a link, or the participants can be recruited via recruitment portals such as Prolific or MTurk (for an overview, see [2], [5]). Once the experiments have been completed, the data collected can be accessed via a database, downloaded, and further analysed.
Various aspects limit the selection of the speech test and its programming for an online experiment. In principle, there are no options for influencing the measurement equipment, such as the headphones and sound card used. With an antiphase test [6], the general use of headphones can be ensured, but an exact calibration of the measurement setup is not possible. Therefore, the online experiment can only ensure audibility and determine relative level changes as results. The influence of possible background noise can only be minimised by presenting the signals at a level clearly above threshold. In view of these aspects, a test in background noise that determines a speech-recognition threshold (SRT) is therefore suitable as an online speech test. The SRT describes the signal-to-noise ratio (SNR) at which 50% of the speech is correctly recognised. In an online test, it is also easier to offer closed response options, i.e., a selection of all possible responses, than to allow free responses. The response entered in the closed test can be converted directly into recognition scores and used further in the progress of the measurement, e.g., for adaptive control. Alternatives in an open test, such as audio recordings or text input during the online experiment, would first have to be interpreted as correct or incorrect by speech or text recognisers to convert them into recognition scores. Errors can occur during interpretation, as it is not possible for the examiner to ask questions as in the laboratory. To enable a closed implementation for an online experiment, clearly limited speech material is required. At the same time, it must be noted that the limited speech material itself cannot be learnt, or the learning effect can be monitored.
One speech test that fulfils these criteria is the Oldenburg Sentence Test (OLSA, [7], [8], [9]). Its sentences have a standardised syntactic structure: name, verb, number, adjective, object. Ten words are available in each word group, which can be combined in different ways. This results in sentences that are grammatically correct, but do not always make sense (e.g., “Peter buys ten wet armchairs.”). The associated noise was generated by randomly superpositioning the speech material, and therefore has the same long-term spectrum as the speech. The OLSA sentences in the noise are presented to the participants, and their task is to repeat the recognised words or to select them in the input mask. Depending on the words recognised, the SNR is adaptively changed to determine the SRT. The limited speech material makes it possible for the OLSA to be carried out as a closed test, and the response behaviour of the participants can be documented word by word. Due to the small number of words per word group, a learning effect can occur [7], [8]. Therefore, the speech material must be trained with two lists before the measurement [10].
For the original version of the OLSA, the sentences were recorded by a male speaker [7], [8], [9]. As a further variant, the speech material was recorded with a female speaker [11], [12]. Nuesse et al. [13] synthesised the speech material with a female voice using a text-to-speech system, and compared it with the recordings of the natural female speaker in the laboratory. Forty-eight participants (mean age: 21.8 years) took part in these measurements. They had normal hearing, spoke German as their native language, and were unfamiliar with the OLSA. Nuesse et al. [13] showed that a similar level of speech recognition was achieved with the synthesised female speaker as with the natural female speaker. The synthesised speech material is freely available for research purposes [14]. It was therefore used for the online experiment.
There are advantages and disadvantages to recruiting for and conducting online studies. Reips [15] describes the possibility of recruiting a larger number of participants in a shorter time. The sample generally shows greater diversity, and is therefore more similar to the general population, compared to participants recruited for laboratory measurements. This diversity is also reflected in the measuring equipment used. As the participants carry out the measurements independently, the measurements are cost-effective and free from errors that could be generated by the investigator. However, the lack of personal contact also means that the participants' motivation and response behaviour cannot be observed. Multiple participation or the participation of bots is possible. In addition, with increased duration of the online study, the participants’ willingness to participate and their concentration decreases (e.g., [16], [2]). A study length of more than 30 minutes is feasible, but can have a demotivating effect [2]. In principle also, higher dropout rates must be expected than in laboratory studies [15].
To answer the fundamental question as to whether speech tests can be used online at home, an online experiment with the OLSA was created and conducted via the Gorilla platform. Aspects that describe the boundary conditions of the experiment, such as the number of participants, dropout rates, and completion times, are reported. Based on the hypothesis that there are no differences, the SRT values and slopes determined in the online experiment were compared with those measured in the laboratory by Nuesse et al. [13].
2 Methods
2.1 Measuring environment and equipment
The participants were able to access the online experiment via a link provided by Gorilla at any time from any location with a tablet or computer (laptop and desktop) that allowed internet access. Gorilla offers various options for restricting the framework of an experiment. For example, the medium through which an online experiment can be carried out by the participant can be selected. Tablets or computers were permitted for this experiment. To support a stable and reliable measurement environment, mobile phones were excluded, as it was assumed that they would be used more frequently in rapidly changing situations than computers or tablets. Browser type, location, and connection speed were not restricted. In addition, the participants were asked to wear headphones instead of using loudspeakers during the experiment. This was also intended to support the stability and reliability of the measurement situation.
2.2 Creation of the online experiment
2.2.1 Setup of the experiment
Online experiments on the Gorilla platform [5] have a modular structure. Various elements, such as Questionnaires and Tasks, are generated separately for application by the participants. The components of the Questionnaires are suitable, for example, for constructing forms or integrating scales and other types of questionnaires. Tasks are created in the Task Builder. This allows the preparation of various graphical interfaces in which participants’ tasks are integrated. The Spreadsheet in the Task Builder enables defining the visualisation sequence of the graphical interfaces, as well as the results structure and stimuli (e.g., images, audio files or videos).
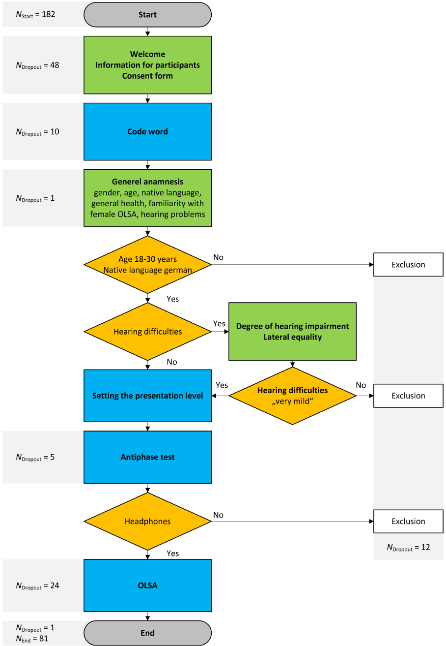
The general procedure of the experiment used here is shown in Figure 1 [Fig. 1]. The experiment was started with a Questionnaire, the first page of which welcomed the participants, and informed them about the procedure and the basic requirements. In addition, the approximate measurement duration of 30 minutes was indicated, the use of headphones was recommended, and a link was provided to access detailed information about participation. On further pages, contact information was displayed, consent to voluntariness and anonymity was obtained, information on data protection was provided, and consent to participation was requested. In order to pseudonymise the results, a Task was used to create a personal code word.
Figure 1: Flowchart of the online experiment created in Gorilla to measure the OLSA. Green processes were implemented as Questionnaires in Gorilla. Blue processes were designed as Tasks. Orange sections were decisions. The number (N) displays the number of experiments started, of experiments cancelled within a section, of exclusions, and of experiments completed at the end.
In the further progress of the experiment, the participants were asked to complete a questionnaire about their personal medical history. General data, such as age, gender, native language, and information regarding general health, a possible hearing problem, and familiarity with the OLSA with a female speaker were recorded here. The health status was requested to make a subsequent selection of the data and to exclude any participants who were ill, and for whom a possible influence on the measurement result due to illness was unclear. The familiarity with the female OLSA was explicitly tested to make a subsequent selection of the data, and at the same time not to exclude too many data sets due to the participants’ general knowledge of the OLSA. If the participants stated that they had identified a hearing problem, they were directed to a further questionnaire. This questionnaire asked about asymmetrical hearing (question: Do you hear equally well with both ears?, response options: Yes, No, Don’t know) and the degree of hearing loss (question: Please describe the degree of your hearing loss (in the better ear), response options: very mild, mild, moderate, severe, very severe). Only people between the ages of 18 and 30 years, whose native language was German and who had no or very mild hearing loss were allowed to take part in the study. If the information provided did not meet the specified criteria for the study, the participants were informed of their exclusion and the experiment was automatically terminated. Otherwise, they were able to continue with the experiment.
This was followed by a Task to set a comfortable presentation level for the stimuli (speech and noise). The level was set using the main volume control for the audio output of the user's own computer or tablet. First, the main volume was set to 0 and then the level of the presented noise was adjusted by the participant to a comfortable presentation level using the main volume control. This setting should then be readjusted by the participant if the subsequently presented speech signal was not understood. Finally, the participant confirmed the adjusted presentation level. This setting of the main volume control of the device (tablet or computer) was the basis for the further experiment. It could not be read out or changed in Gorilla. Clipping of the signals in the online experiment was not to be expected, as only participants with normal hearing were examined, and the level of pleasant loudness was adjusted in Gorilla by changing the SNR in the OLSA only.
After setting the presentation level, a Task checked the use of headphones with the help of an antiphase test [6] available in Gorilla. Three pure tones were presented in stereo, one of which had a 180° phase shift on one channel. The participants had to select the quietest signal. Due to phase cancellation, this task should be difficult when using loudspeakers. Woods et al. [6] were thus able to reliably distinguish between headphone and loudspeaker users. After performing the antiphase test, the experiment was terminated for participants who did not use headphones. The last step of the experiment was the Task that included the OLSA (see section 2.2.2).
In Gorilla, the processing time for this online experiment was limited to 2 hours, after which it was automatically terminated. This limitation was necessary to complete the data collection and to cancel experiments that had been started but never continued. After completion of each Task and each Questionnaire, the corresponding data was automatically saved by Gorilla in tables. However, the measurement data could only be retrieved for experiments that had been fully completed by the participants. A fee had to be paid to Gorilla for each completed experiment [5].
2.2.2 OLSA in Gorilla
For the measurement of OLSA in Gorilla, the speech material generated with a synthesised female voice was used together with the corresponding noise [13]. Thirty sentences were part of each list. A total of 45 lists were implemented in Gorilla as mp3 files (bit rate when converting from wav to mp3 format with a maximum possible quality: 320 kbits/s, conversion carried out using the website: https://online-audio-converter.com/de/). These correspond to the lists from Nuesse et al. [13]. The participants had the task of selecting the words they understood from a response matrix (10x5) displayed on the screen. During the measurement, a fixed speech level was presented and the noise level was adaptively adjusted, depending on the participant’s response. The speech level was kept constant once the participant achieved intelligible speech in the presentation lesvel setting. Adaptive adjustment is also used in the original OLSA [7], [8], [11] and was developed by Brand and Kollmeier [17]. The SNR of the first sentence of a list was always 0 dB. The participants performed the OLSA three times in succession. The first two lists were training lists [7], [8], [9], [10].
Four interfaces were created in the Task Structure for the OLSA. The Fullscreen function was built into the first interface. This automatically displayed the user's screen in full-screen mode at the beginning, with the intention of making it easier for the participants to concentrate on the speech test. A text window followed, with detailed instructions about the OLSA. This included the aim of the measurement, the exact procedure, a description of the stimuli, the duration and number of sentences or sentence lists, and the participant's exact task. It was also pointed out that the speech test intentionally takes place under difficult conditions, and that pauses are possible at any time.
After starting the measurement, an interface followed in which the start of a sentence list or the announcement of the next measurement run was embedded. When the “Next measurement”-button was pressed, the response interface was activated. It initially showed a white screen for the duration of the sentence presentation, so that the participant’s attention was focussed on recognising the sentence and the display of the response matrix and a progress bar did not distract. Only after the sentence presentation was the response matrix for entering the recognised parts of the sentence displayed and a progress bar shown. This interface was linked to a Spreadsheet that enabled the display of the response options, and also took up the sequence and frequency of the previously created interfaces. The spreadsheet was also used to determine the result structure for each participant. Among other things, the SNR values and the number of correctly recognised words per sentence were included in the table. Then the next sentence was started with the “Next”-button. The participants were not given any feedback on their recognition of the words. The last interface of the OLSA contained a comment field for the people who took part in the experiment, and the contact information of the lead investigators.
The OLSA task was extended using the Script-Editor in JavaScript or HTML, so that the OLSA stimuli could be presented. The fact that the lists and the sentences within a list were randomised was taken into account. In addition, the comparison of the participant's input with each OLSA sentence presented, and the level control used for the adaptively adjusted noise level according to Brand and Kollmeier [17] was implemented.
At the end of the measurement phase, all the results stored on the Gorilla platform were downloaded by the lead investigators for each participant who had completed the measurements. The number of correctly recognised words and the corresponding SNR values for each sentence presented were thus available for the OLSA. To estimate the SRT and slope values for each test list presented, a Matlab implementation of the maximum-likelihood estimation according to Brand and Kollmeier [17] was applied, which is also used in the original OLSA. As in the original OLSA, the results of the third and therefore last measurement were used for the evaluation, as the training effect is considered negligible for this measurement [10].
2.3 Study
2.3.1 Participation options
People participated in the study via the link provided by Gorilla. The link was mainly distributed within universities to match the participants of Nuesse et al. [13] between 18 and 30 years old.
2.3.2 Participation
In the period from 25/05/2021 to 13/06/2021, the link was accessed 182 times. The experiment was completed 81 times and cancelled 101 times. Of these, 89 were cancelled because the time limit of 2 hours had been exceeded. The time limit was exceeded when reading the general information about participation and the consent forms (N=48), when creating the code word (N=10), during the general medical history questionnaire (N=1), during the antiphase test [6] to check headphone use (N=5), when carrying out the OLSA (N=24), and after completion of the OLSA measurements during the final information (N=1). Twelve further exclusions were generated because the participants did not fulfil the specified requirements (age, native language, and hearing ability).
2.3.3 Participants
The age range of the 81 participants (47 female, 33 male, 1 diverse) was between 18 and 30 years (mean: 23.7 years). Of these, 91.0% stated that they had no hearing problems and 9.0% had very minor hearing problems. Their general state of health was described by 28.4% as “excellent”, by 54.3% as “very good” and by 17.3% as “good”.
For the comparison of the results, the selection criteria were adapted to the criteria of Nuesse et al. [13]. Results from 69 participants (41 female, 27 male, 1 diverse) who stated that they did not know the female OLSA were included in this comparison. They were on average 23.6 years old, and 29.0% described their general state of health as “excellent”, 53.6% as “very good” and 17.4% as “good”. 89.9% of the participants stated that they had no, and 10.1% had very minor hearing problems.
2.3.4 Statistical analysis
The statistical analysis was carried out using Matlab from Mathworks (version R2021a), and a significance level of α=0.05 was used. A Shapiro-Wilk test was used to test the SRT and slope values for normal distribution. As the data were not normally distributed, significant differences were analysed using the Mann-Whitney U test. An F-test was used to examine differences in the distribution of the data.
3 Results
3.1 Measurement duration
The date and time of the first and last entry in the participants’ result tables (N=81) were used to analyse the measurement duration (see Figure 2 [Fig. 2]). The participants needed a median of 32 min for the measurements, the shortest took 20 min, the longest 63 min.
Figure 2: Duration of the measurements for all 81 participants; both the frequency of the duration grouped in 5-minute sections and a box plot describing the data are shown.
3.2 SRT and slope
Figure 3a [Fig. 3] shows the SRT values for all participants, for the participants for whom the female OLSA was unknown, and the participants’ results from Nuesse et al. [13]. The median SRT were –9.1, –8.9, and –8.7 dB SNR, respectively. The SRT values of the participants who were unfamiliar with the female OLSA and those of Nuesse et al. [13] show only small median differences (see Figure 3a [Fig. 3]). The Mann-Whitney U-test revealed that the SRT values were not significantly different (U=3732, p=0.060). However, the variance of the SRT values collected online was greater than that of Nuesse et al. [13]. An F-test confirmed this (p=0.002; F(68,47)=2.450).
Figure 3: a) SRT and b) slope values for all participants, for the participants for whom the female OLSA was unknown, and the results of Nuesse et al. [13]
Figure 3b [Fig. 3] shows the slope of the discrimination functions measured from all participants, those to whom the female OLSA was unknown, and the results of Nuesse et al. [13]. The slopes were 16.7, 17.6, and 13.2 percentage points/dB, respectively. The slopes of the participants who were unfamiliar with the female OLSA and those of Nuesse et al. [12] differ significantly (U=4995, p<0.001). As also confirmed by an F-test, the variance of the slopes established online was also greater than in Nuesse et al. [13] (p< 0.001; F(68,47)=41.329).
4 Discussion
4.1 Recruitment
To recruit the participants, the link was published via private contacts, WhatsApp groups, email distribution lists, a digital noticeboard, and through social media. Despite this wide reach of publication, the response and willingness to participate of 182 link views in a period of 20 days seems rather low. Compared to the distribution of the link at universities, other recruitment alternatives might enable a higher number of participants in a shorter time. Offers from participant/recruitment databases such as Prolific or MTurk (for an overview see [2]) could be of help here, but the relatively low proportion of German native speakers in these databases must be taken into account. They can be integrated into Gorilla, but are usually fee-based. The databases offer more targeted contact with participants, who can be filtered according to criteria. The participants are compensated for their efforts via these platforms. An expense allowance could also increase the willingness to participate. Nevertheless, this is often difficult to implement under the given data protection regulations and possible requirements of public organisations.
However, if this willingness to participate is compared with a laboratory study, it is apparent that many usable results (N=81) were recorded in a relatively short time (20 days). In comparison to the laboratory situation, the results were obtained without the need of a laboratory room with measuring equipment and the support of an investigator. An online study is therefore more cost-effective and time-saving than a laboratory measurement [2].
The link to participate in the online experiment was mainly distributed within universities, so that the participants were similar to those of Nuesse et al. [13]. It can therefore be assumed that mainly students took part in the study. However, in comparison to a laboratory study, in which only participants take part who could reach the study location, students from a university with different study locations could be approached. This shows that various selection factors can limit the diversity of the participants, but can also increase it.
4.2 Dropout rates and measurement duration
A total of 182 persons used the participation link, which indicates that the target group for the study was generally reached. When looking at the number of link views, the dropout rate (N=101) seems relatively high. However, according to Reips [15], a high dropout rate is to be expected. Most dropouts were not due to the exclusion criteria (N=12), but because the maximum measurement time of two hours was exceeded (N=89). This means that the participants had started the study but not completed it. For many of the participants (N=59), the time out was already reached during the introduction to the experiment (participant information, declaration of consent, code word creation, and short questionnaire). During the reading of the initial information, participants presumably did not feel further addressed and did not continue their participation. It is also possible that the participants found their current life situation unsuitable for the experiment, and therefore decided to continue the measurement later. In principle, it was possible for the participants to execute or discontinue the study several times. However, this could not be taken into account when recording the number of participants and dropouts and when recording the data. This means that only started and completed experiments were counted. It is not possible to determine from the data collected whether a participant cancelled an experiment and then completed it later.
During the course of the main tests (antiphase test and OLSA), other participants exceeded the time limit (N=29). One possible reason for this may have been the long duration of the experiment. Only about half of the participants completed the experiment within the recommended duration of 30 min [2]. Other participants needed longer. To avoid training effects, the OLSA always requires two training lists per session at the beginning, and only the third list can be counted as a result [8], [10]. This repetitive execution and the associated monotony of the process may also have caused dropouts. In general, the application of OLSA within the recommended measurement duration is rather difficult. If different test situations are to be compared with each other, the recommended duration is quickly reached by training the test. In that case, speech tests such as the Göttingen sentence test [18] or the digit triple test [19], which do not require training, could be useful alternatives.
4.3 Implementation of the OLSA in Gorilla
Gorilla provides a simple interface for designing an online experiment via the Task Builder. However, these modules were not always sufficient to achieve the complex functionality of an OLSA online, and had to be supplemented by programming in JavaScript. This was the case, for example, for reading in the participants’ responses and comparing them with the correct responses. The adaptive level control also had to be programmed in Gorilla. The OLSA implementation chosen here only saved the recognition score and the SNR presented for each sentence as a result in Gorilla. A calculation of the SRT using the maximum likelihood method [17] was performed after downloading the results in Matlab. Although in principle it would have been possible to determine the SRT directly in the online experiment, this was not done due to the effort involved. This meant that the SRT could not be used as a reference in the further progress of an online experiment, e.g., to present a specific SNR or to select participants.
In addition, the audio files of the sentence material could not be stored in Gorilla as lossless wav files, but had to be converted to mp3 format. According to Brandenburg [20], the mp3 format performs data reduction on the basis of psychoacoustics. This means that signal components that are not perceptible are reduced. The bit rate used is decisive for the audio quality. The higher it is, the better the audio quality. Brandenburg describes for mp3 that an efficient compression is achieved at a bit rate of, e.g., 128 kbit/s for a stereo signal at 48 kHz, where the audio quality is high and the data size is small. In comparison, higher bit rates only lead to minor improvements in audio quality for larger files. As a bit rate of 320 kbit/s was used in this study, no differences in recognition between the data formats are to be expected for the young participants with normal hearing, as tested here. Furthermore, the signals were presented with additional noise, the energetic masking of which is presumably decisive for the recognition of the speech.
4.4 Realisation of the online experiment
The fundamental hurdles of an online experiment are also evident in this study. The equipment used by the participants and its adjustment remain unknown. It is also not possible to check, observe, or directly influence the correctness of the responses, the understanding of the task, the motivation and the attention of the participants, and, for example, to repeat questions, explain, or suggest pauses. Hearing abilities can only be assessed using a questionnaire and cannot be tested using a pure-tone audiogram in an acoustic booth with calibrated equipment. This study involved participants who were subjectively normal-hearing or reported a very mild hearing loss. When comparing subjective assessments with hearing loss assessed according to World Health Organisation criteria, v. Gablenz et al. [21] found that young participants tended to overestimate, while older participants tended to underestimate their hearing problems. The current study and Nuesse et al. [13] involved young participants. In Nuesse et al. [13], the hearing thresholds of the participants were 15 dB HL at a maximum of two frequencies, which can be considered normal hearing according to the World Health Organisation [22]. The SRT values determined here are in agreement with Nuesse et al. [13]. According to Wagener and Brand [23] the SRT values in the OLSA for participants with normal and impaired hearing do not change when the presentation level changes. People with a hearing impairment always show a higher (worse) SRT value at different presentation levels than people with normal hearing. Thus, the results obtained with Nuesse et al. [13] illustrate that the hearing status of the participants for speech recognition was very similar. The self-assessment of hearing ability in this study therefore appears to have been carried out reliably by the participants most of the time.
4.5 SRT and slope
The comparison of the results obtained with the study by Nuesse et al. [13] shows that the OLSA can also be used in an online study to determine the SRT. The SRT values of both studies differ only slightly, and not significantly, from each other. The small median differences in the SRT values of 0.2 dB may have been caused by the task. In Nuesse et al. [13], the OLSA was performed as an open variant. In contrast, the participants in this study did not repeat the recognised words aloud, but used a closed response setting and had to select the words in a response matrix. Holube et al. [24] found a similar improvement in SRT values of 0.2 dB when comparing the closed and open variants. The closed variant allows the participants to draw conclusions about possible responses that are missing in an open variant.
The studies also differed in how the speech material was presented. In Nuesse et al. [13], three fixed SNR values (–11.0, –8.5, and –6.0 dB SNR) were presented and then a discrimination function was fitted. In contrast, the data obtained via Gorilla is based on an adaptive change in SNR during each OLSA measurement, so that a change in the SNR value occurred for each individual sentence. This was carried out according to the adaptive control of Brand and Kollmeier [17]. To present SNR values close to the SRT as quickly as possible, the adaptive method used a large step size at the beginning of a list. The step size was then quickly reduced to fluctuate closely around the SRT. The recognition scores and SNR values assessed in this way were then used in the maximum likelihood method [17] to estimate a discrimination function and its SRT and slope. If the recognition scores show a steadily increasing or decreasing trend depending on the SNR within a list, and do not fluctuate around the SRT as is desired with the adaptive method, this can lead to an over- or underestimation of the SRT and the slope. This might also have been the cause of the high variance and the clear outliers in this study. Presumably, the participants’ attention was diverted at an early stage within a list. The resulting incorrect responses led to a rapid reduction in the step size, although SNR values close to the SRT were not yet reached, and the curves described above emerged. As already noted, the possibilities of distraction in the online experiment are large and difficult to control, and the participant’s motivation cannot be checked.
Despite the increased variance of the data and the presumed lower level of attention and greater diversity of the participants and especially the conditions of participation (e.g., headphones, sound cards, computer, browser, measurement environment), it was still possible to achieve comparable SRT values to those measured in the laboratory. However, the diversity also increases the possibility of generalising the results to more realistic measurement situations in the home environment.
5 Conclusion
It is clearly possible to carry out a speech test and measure an SRT in an online study. However, when realising the experiment, the measurement setup and the measurement environment are unknown, and this must be taken into account. This has consequences for the selection of the test, as only relative level changes can be recorded as results, and the measurements should be carried out with additional noise, so that background noise can be masked. In principle, more extensive recruitment is to be expected in an online study, as there are higher dropout rates. Nevertheless, online studies are more cost-effective and time-saving compared to laboratory measurements. The diversity of the participants, the equipment, and the measurement environment is also reflected in the variance of the data. In addition, the motivation of the participants must be ensured as consistently as possible, as it cannot be verified. This could be achieved through shorter measurement durations and varied tasks.
Notes
Competing interests
The authors declare that they have no competing interests.
Funding
This study was conducted as part of university teaching at the Jade University of Applied Sciences in Oldenburg. It was part of the module Practical course 2 in the 6th semester of the course of study Hearing Technology and Audiology. Payment for the data sets received by Gorilla was made from a Jade University fund for these modules.
Acknowledgement
We would like to thank the participants for taking part in the online experiment and Theresa Nüsse and Bianka Wiercinski for providing the data from their publication [13]. Language support was provided by Scientific and Technical English Language Services (desmosa@gmx.de).
Author’s ORCID
Anne Schlüter: 0009-0006-1062-2702
References
[1] Bundesministerium für Gesundheit. Chronik zum Coronavirus SARS-CoV-2. Berlin: BMG; 2022 [updated 2022 May 18; cited 2022 May 18]. Available from: https://www.bundesgesundheitsministerium.de/coronavirus/chronik-coronavirus.html[2] Sauter M, Draschkow D, Mack W. Building, Hosting and Recruiting: A Brief Introduction to Running Behavioral Experiments Online. Brain Sci. 2020 Apr;10(4):. DOI: 10.3390/brainsci10040251
[3] Anwyl-Irvine AL, Massonnié J, Flitton A, Kirkham N, Evershed JK. Gorilla in our midst: An online behavioral experiment builder. Behav Res Methods. 2020 Feb;52(1):388-407. DOI: 10.3758/s13428-019-01237-x
[4] Gorilla. Gorilla Experiment Builder: Gorilla Support, Due Diligence. 2023 [updated 2023 Feb 20; cited 2023 Feb 20]. Available from: https://support.gorilla.sc/support/due-diligence#overview
[5] Gorilla. Gorilla Experiment Builder: Gorilla’s Support Documentation. 2022 [updated 2022 May 18; cited 2022 May 18]. Available from: https://support.gorilla.sc/support/
[6] Woods KJP, Siegel MH, Traer J, McDermott JH. Headphone screening to facilitate web-based auditory experiments. Atten Percept Psychophys. 2017 Oct;79(7):2064-72. DOI: 10.3758/s13414-017-1361-2
[7] Wagener K, Brand T, Kollmeier B. Entwicklung und Evaluation eines Satztests für die deutsche Sprache II: Optimierung des Oldenburger Satztests. Zeitschrift für Audiologie (Audiological Acoustics). 1999;38(2):44-56.
[8] Wagener K, Brand T, Kollmeier B. Entwicklung und Evaluation eines Satztests für die deutsche Sprache III: Evaluation des Oldenburger Satztests. Zeitschrift für Audiologie (Audiological Acoustics). 1999;38(3):86-95.
[9] Wagener K, Kühnel V, Kollmeier B. Entwicklung und Evaluation eines Satztests für die deutsche Sprache I: Design des Oldenburger Satztests. Zeitschrift für Audiologie (Audiological Acoustics). 1999;38(1):4-15.
[10] Schlueter A, Lemke U, Kollmeier B, Holube I. Normal and Time-Compressed Speech: How Does Learning Affect Speech Recognition Thresholds in Noise? Trends in Hearing. 2016;20(1). DOI: 10.1177/2331216516669889
[11] Wagener KC, Hochmuth S, Ahrlich M, Zokoll MA, Kollmeier B. Der weibliche Oldenburger Satztest. In: Deutsche Gesellschaft für Audiologie, ed. Abstracts der 17 Jahrestagung der Deutschen Gesellschaft für Audiologie; 2014. Abrufbar unter/Available from: https://www.dga-ev.com/fileadmin/daten/downloads/bisherige_Jahrestagung/dga2014_programm_final.pdf
[12] Ahrlich M. Optimierung und Evaluation des Oldenburger Satztests mit weiblicher Sprecherin und Untersuchung des Effekts des Sprechers auf die Sprachverständlichkeit [Bachelorarbeit]. Oldenburg: Carl von Ossietzky Universität Oldenburg; 2013.
[13] Nuesse T, Wiercinski B, Brand T, Holube I. Measuring Speech Recognition With a Matrix Test Using Synthetic Speech. Trends in Hearing. 2019;23. DOI: 10.1177/2331216519862982
[14] Nuesse T, Wiercinski B, Holube I. Synthetic German matrix speech test material created with a text-to-speech system. Zenodo; 2021 [cited 2022 Jul 1]. DOI: 10.5281/zenodo.4501212
[15] Reips UD. The Web Experiment Method. In: Birnbaum MH, editor. Psychological experiments on the internet. San Diego: Academic Pr; 2000. p. 89-117. DOI: 10.1016/B978-012099980-4/50005-8
[16] Buhrmester M, Kwang T, Gosling SD. Amazon's Mechanical Turk: A New Source of Inexpensive, Yet High-Quality, Data? Perspect Psychol Sci. 2011 Jan;6(1):3-5. DOI: 10.1177/1745691610393980
[17] Brand T, Kollmeier B. Efficient adaptive procedures for threshold and concurrent slope estimates for psychophysics and speech intelligibility tests. J Acoust Soc Am. 2002 Jun;111(6):2801-10. DOI: 10.1121/1.1479152
[18] Kollmeier B, Wesselkamp M. Development and evaluation of a German sentence test for objective and subjective speech intelligibility assessment. J Acoust Soc Am. 1997 Oct;102(4):2412-21. DOI: 10.1121/1.419624
[19] Van den Borre E, Denys S, van Wieringen A, Wouters J. The digit triplet test: a scoping review. Int J Audiol. 2021 Dec;60(12):946-63. DOI: 10.1080/14992027.2021.1902579
[20] Brandenburg K. MP3 and AAC Explained. In: Audio Engineering Society, editor. Audio Engineering Society Conference: 17th International Conference: High-Quality Audio Coding; 1999.
[21] von Gablenz P, Otto-Sobotka F, Holube I. Adjusting Expectations: Hearing Abilities in a Population-Based Sample Using an SSQ Short Form. Trends Hear. 2018;22. DOI: 10.1177/2331216518784837
[22] World Health Organization. Deafness and hearing loss. 2022 [updated 2022 May 18; cited 2022 May 18]. Available from: https://www.who.int/news-room/fact-sheets/detail/deafness-and-hearing-loss
[23] Wagener KC, Brand T. Sentence intelligibility in noise for listeners with normal hearing and hearing impairment: influence of measurement procedure and masking parameters. Int J Audiol. 2005 Mar;44(3):144-56. DOI: 10.1080/14992020500057517
[24] Holube I, Blab S, Fürsen K, Gürtler S, Taesler S. Einfluss des Maskierers und der Testmethode auf die Sprachverständlichkeit von jüngeren und älteren Normalhörenden. Zeitschrift für Audiologie (Audiological Acoustics). 2009;48(3):120-7.



