Klickgeräusche durch bewegliche Magnete bei Cochlea Implantaten: Fallbeschreibung und akustische Messungen
Christian Adams 1Uwe Baumann 2
Timo Stöver 2
Tobias Weißgerber 2
1 Technische Universität Darmstadt, Fachbereich Maschinenbau, Fachgebiet Systemzuverlässigkeit, Adaptronik und Maschinenakustik SAM, Darmstadt, Deutschland
2 Universitätsklinikum Frankfurt, Klinik für Hals-, Nasen-, Ohrenheilkunde, Frankfurt am Main, Deutschland
Zusammenfassung
Schwerer bis hochgradiger Hörverlust und Taubheit werden mit einer Cochlea-Implantat-(CI)-Versorgung behandelt. Inzwischen wird die Indikation zur CI-Versorgung auch bei erwachsenen Patienten mit einseitiger Taubheit (engl.: single sided deafness, SSD) in Deutschland anerkannt und finanziert.
Ein Magnet im Zentrum der CI-Empfangsspule fixiert die Sendespule, die außen am Kopf getragen wird. Dieser Magnet ist bei den Herstellern Advanced Bionics (Valencia, Kalifornien, USA), Cochlear (Macquarie, Australien) und MED-EL (Innsbruck, Österreich) beweglich, damit MRT-Untersuchungen bei CI-Patienten ohne Nebenwirkungen und ohne Gefahr einer Magnetdislokation durchgeführt werden können.
Bei einem in diesem Fallbericht vorgestellten 16 Jahre alten männlichen Jugendlichen, der unter einer einseitigen Taubheit litt, wurde nach ausführlicher Diagnostik die Indikation für ein CI gestellt und ein CI-Stimulator implantiert. Im Verlauf nach der Operation schilderte der Patient Klickgeräusche des CI-Magneten, die durch ruckartige Bewegungen des Kopfes (Kopfschütteln) sowie beim Gehen entstanden und als starke Beeinträchtigung empfundenen wurden. Da sich neben dem als belastend empfundenem Geräusch trotz intensiver Rehabilitation kein Hörerfolg einstellte, wurde schließlich auf Wunsch des Patienten eine Explantation durchgeführt.
Der Hersteller überprüfte das Explantat und konnte keine Hinweise auf Funktionsstörungen feststellen. Das Explantat wurde an der TU Darmstadt akustisch in einem reflexionsarmen Raum vermessen, indem es mit einem für diesen Zweck entwickelten Versuchsaufbau wiederholgenau „geschüttelt“ wurde, um ein Klickgeräusch zu provozieren. Der in 100 mm Abstand gemessene äquivalente Dauerschallpegel (Leq) betrug oberhalb von 1,5 kHz 29 dB mit einem Spitzenpegel (Lpeak) von 67,2 dB. Bei einem ebenfalls akustisch untersuchten Implantat-Demonstrationsmuster wurden in analoger Messanordnung ein Leq von 31 dB und ein Lpeak von 66,4 dB gemessen.
Bei SSD-Patienten könnte Schall – ähnlich wie bei knochenverankerten Hörimplantaten – über Knochenleitung sowie über Weichgewebe transkraniell übertragen werden, so dass das normalhörende Ohr die Klickgeräusche des CI-Magneten wahrnehmen kann. Das Klickgeräusch zeigte dominierende Schalldrücke bei Frequenzen oberhalb von 1,5 kHz. In diesem Frequenzbereich leiten Knochen und Weichgewebe den Schall besonders gut. Zusätzlich liegt die transkranielle Dämpfung bei 1,5 kHz um 0 dB, was das Hören der Klickgeräusche durch das gesunde Ohr ebenfalls begünstigen kann. Um Klickgeräusche zu reduzieren, wurde das untersuchte CI-Modell inzwischen konstruktiv geändert.
Fazit: Bei der Beratung von SSD-Patienten für eine CI-Versorgung sollte auf das mögliche Auftreten von Klickgeräuschen im Gegenohr hingewiesen werden.
Schlüsselwörter
Cochlea-Implantate, einseitige Taubheit, Magnetgeräusche, bewegliche Magnete, Geräuschanalyse
1. Einleitung
Die Behandlung von schwerem bis hochgradigem Hörverlust oder sogar Taubheit wurde durch das Cochlea-Implantat (CI) revolutioniert. Im Gegensatz zu konventionellen Hörgeräten werden CIs zur Umgehung der geschädigten Haarzellen eingesetzt, um eine direkte elektrische Übertragung von Signalen an neurale Strukturen des Innenohres zu erreichen [1].
Die guten klinischen Ergebnisse der Versorgung mit der seit Mitte der 1980er Jahre eingesetzten Neuroprothese führten zu einer Ausweitung der Indikation. Beispielsweise wurde nach den ersten erfolgreichen bilateralen CI-Versorgungen 1996 bei Erwachsenen im Jahr 1998 die erste bilaterale Versorgung eines Kleinkindes vorgenommen [2].
1.1 Einseitige Taubheit
Die einseitige Taubheit (engl.: single sided deafness, SSD) bei normalem oder nur wenig eingeschränktem Gehör der Gegenseite blieb zunächst von einer CI-Indikation ausgeschlossen, insbesondere wurde eine CI-Versorgung von Kindern mit SSD ausgeschlossen, da die Akzeptanz des Gerätes nach damaliger Ansicht kaum gewährleistet sei. Viele Audiologen konnten sich nicht vorstellen, dass mit dem CI-System ein ausreichendes Sprachverstehen erzielt werden könne, da die elektrisch vermittelten Höreindrücke sich zu sehr von dem normalen Hören unterscheiden.
Die erste Studie zur Wirksamkeit der SSD-Versorgung mit einem CI befasste sich mit den Auswirkungen der elektrischen Stimulation auf die Belastung durch Tinnitus [3]. Viele Patienten mit erworbener einseitiger Taubheit leiden unter einem schweren, therapieresistenten Tinnitus und suchen daher nach Möglichkeiten, die Belastung durch das Ohrgeräusch zu verringern. Van de Heyning und Mitarbeiter konnten erstmals eine signifikante und konsequente Reduzierung der Tinnitus-Lautheit mit elektrischer Stimulation durch ein CI bei 20 von 21 Probanden bei aktivierten CI zeigen [3]. Auch wurde die förderliche Wirkung der CI-Versorgung hinsichtlich der Tinnitus-Belastung mit und ohne CI-Aktivierung durch die Ergebnisse von Tinnitus-Fragebögen dokumentiert.
Aus der gleichen Arbeitsgruppe wurden 2009 die ersten Ergebnisse zur Wirkung des CIs bei CI-Nutzern mit SSD bei Störgeräusch vorgelegt und erstmals der binaurale Effekt der Versorgung belegt [4]. Weitere Untersuchungen folgten; unter anderem konnte gezeigt werden, dass die Genauigkeit der akustischen Lokalisation bei SSD-Patienten mit der CI-Versorgung deutlich verbessert werden kann [5].
Inzwischen wird die Indikation zur CI-Versorgung bei einseitiger Taubheit bei erwachsenen Patienten mit Dauer der Taubheit unter 10 Jahren in Deutschland von den meisten Kostenträgern anerkannt und finanziert. Auch Kinder mit von Geburt bestehender einseitiger Taubheit können eine CI-Versorgung erhalten.
1.2 Cochlea-Implantat und Magnetresonanztomographie
Magnetresonanztomographie-Untersuchungen (MRT) sind in den letzten Jahren in Deutschland immer häufiger geworden. Die Untersuchung basiert auf sehr starken Magnetfeldern sowie magnetischen Wechselwirkungen im Radiofrequenzbereich. In den heute üblichen MRT-Geräten kommen magnetische Feldstärken zwischen 1,5 T und 3 T zum Einsatz. Im Jahr 2009 wurden nach den Angaben der Barmer Ersatzkasse über 7 Millionen MRT-Untersuchungen durchgeführt, davon über 2 Millionen Untersuchungen des Kopfes [6].
Im Zentrum der CI-Empfangsspule befindet sich ein Magnet, der für die Fixierung der außen am Kopf getragenen Sendespule notwendig ist. Wird dieser interne Magnet einem starken äußeren Magnetfeld ausgesetzt, kommt es zu einer Krafteinwirkung, die von der Charakteristik des äußeren Magnetfeldes abhängig ist. Als Folge dieser bei MRT-Untersuchungen entstehenden Krafteinwirkung kann es zu schmerzhaften Missempfindungen kommen [7], denen durch Anlegen eines festen Kopfverbandes entgegengewirkt werden kann. Eine Reihe von CI-Stimulator-Bauformen ermöglicht die Entfernung des internen Haltemagneten, um eine schmerzfreie MRT-Untersuchung durchführen zu können. Zusätzlich wird durch die Entfernung des Magneten das normalerweise entstehende Bildartefakt deutlich reduziert und eine mögliche Entmagnetisierung verhindert.
Bei CI-Stimulatoren mit entfernbaren Magneten ist es in der Vergangenheit in einigen Fällen im Rahmen von MRT-Untersuchungen zu einer Dislokation des Magneten gekommen. In diesem Fall muss der Magnet durch einen kleinen medizinischen Eingriff wieder in die Silikontasche der Sendespule zurück positioniert werden [8].
Um die Durchführung von MRT-Untersuchungen für die Nutzer von CI-Systemen so nebenwirkungsfrei wie möglich und ohne die Gefahr einer Magnetdislokation zu gestalten, wurden von den drei Herstellern Advanced Bionics (Valencia, Kalifornien, USA), Cochlear (Macquarie, Australien) und MED-EL (Innsbruck, Österreich) Modifikationen des internen Magneten vorgenommen. Bei den Implantatmodellreihen HiRes Ultra 3D (Advanced Bionics), CI6xx (Cochlear) und Mi12xx (MED-EL) kommen bewegliche Magnetsysteme zum Einsatz, die sich am starken äußeren Magnetfeld ausrichten können und so die Einkopplung von Kräften deutlich reduzieren sowie eine Entmagnetisierung verhindern (Abbildung 1 [Abb. 1]) [9].
Abbildung 1: Das MED-EL Mi1200 SYNCHRONY Cochlea-Implantat (MED-EL, Innsbruck, Österreich) ist bei einer Magnetfeldstärke von bis zu 3 T und mit der Möglichkeit, den Innenmagneten zu entfernen, MRT-kompatibel (1A). Der Magnet ist frei drehbar (1B) [9]. Mit freundlicher Genehmigung der Firma MED-EL.
2. Fallbeschreibung
Ein bei Erstvorstellung 16 Jahre alter männlicher Jugendlicher stellte sich im Juni 2016 in der Sprechstunde zur Frage der Verbesserung des Hörvermögens gemeinsam mit seiner Mutter vor.
2.1 Anamnese
Im 6. Lebensjahr sei in Zusammenhang mit einer Entzündung des Mittelohres eine Schwerhörigkeit des linken Ohres festgestellt worden. Seit dem 8. Lebensjahr wurden CROS-Hörgeräte (engl. CROS: contralateral routing of signals) zur Verbesserung der Hörsituation genutzt. Besonders während des Schulbesuchs würde die Schwerhörigkeit trotz CROS-Versorgung die Verständlichkeit von Sprache stark beeinträchtigen. Ansonsten würden keine weiteren Begleiterkrankungen bestehen. In der Familie waren ansonsten keine Fälle mit ausgeprägter Schwerhörigkeit oder Taubheit bekannt.
2.2 Befunde
Zur Abklärung der Therapiemöglichkeiten wurden verschiedene subjektive und objektive audiologische und neurootologische Untersuchungen vorgenommen. Ergänzend erfolgten Bildgebungen zur Darstellung der Strukturen des Innenohres und des Hirnstamms.
2.2.1 Audiometrie
Im Tonaudiogramm zeigte sich eine vollständige Surditas links, rechts bis 4 kHz Normalgehör, oberhalb von 4 kHz Steilabfall auf 75 dB HL (engl.: hearing level) bei 8 kHz. Im Sprachaudiogramm links ein Diskriminationsverlust von 100%, rechts ein Hörverlust für Zahlen –1 dB sowie ein Diskriminationsverlust von 0%.
Die Impedanzmessung zeigte beidseits einen normalen, mittelständigen Tympanogrammverlauf (Typ A nach Jerger et al. [10]). Stapediusreflexe rechts sicher nachweisbar, links keine Reflexe nachweisbar (ipsilaterale Prüfung).
Mittels Aufzeichnung von Otoakustische Distorsionsprodukte (DPOAE) erfolgte der Nachweis von otoakustischen Emissionen rechts, hingegen waren links keine Emissionen nachweisbar.
Die Ergebnisse der Hirnstammaudiometrie zeigten rechts regelrechte Wellenmorphologien, während links keinerlei Reizreaktionen dargestellt werden konnten.
Die Überprüfung der CROS-Hörgeräteversorgung zeigte in den Ergebnissen des Oldenburger Satztests im Störgeräusch eine Verbesserung der Sprachverständlichkeitsschwelle um 7,1 dB (Signal linkes Ohr, Rauschen rechtes Ohr, Freifelddarbietung) auf –4,1 dB Signal-/Rauschverhältnis (engl.: Signal to Noise Ratio, SNR). Die technisch einwandfreie Funktion der CROS-Versorgung war somit nachgewiesen. Der Patient sowie das Umfeld (Eltern) waren dennoch nicht mit dem Versorgungsergebnis zufrieden. Insbesondere wurden die ausbleibende Verbesserung des Richtungshörens sowie eine „Überlastung“ des gesunden Ohres in bestimmten Hörsituationen geschildert.
2.2.2 Neurootologische Tests
Die Ergebnisse der Untersuchung des Spontannystagmus und der thermischen Prüfung des Gleichgewichts ergaben bis auf eine leichte Untererregbarkeit der linken Seite keine Hinweise für eine Störung der Gleichgewichtsfunktion.
2.2.3 Bildgebung
Die MRT-Untersuchung des Kleinhirnbrückenwinkels nativ und mit Kontrastmittel sowie die hochauflösende Computertomografie (CT) des Felsenbeins zeigten einen unauffälligen Befund.
2.2.4 Promontoriumstest
Die versuchsweise extratympanale elektrische Stimulation des Hörnervs links ergab keine Hörwahrnehmung. Bei einer Reizrate von 63 Hz wurden ab einer Reizstromstärke von 88,6 µA Fühlempfindungen (Vibrieren) angegeben, die bei 183 µA unangenehm stark empfunden wurden.
2.3 Indikationsstellung Cochlea-Implantat
In einer Studie von Thomas et al. (2017) berichteten einige CI-versorgte Kinder mit SSD über Irritationen bei höheren Schallpegeln [11]. In der Mehrzahl waren Kinder, denen spät ein CI implantiert wurde, von dieser Problematik betroffen. Auch gaben diese Kinder an, stärker unter einer Stigmatisierung bei der Nutzung des CIs zu leiden als Kinder, denen in jungen Jahren ein CI implantiert wurde. Trotz positiver Ergebnisse bei den meisten früh CI-versorgten Kindern mit SSD sollte vor einer Indikation die mögliche Nichtnutzung des CIs (in der zitierten Studie bei 4 von 20 Fällen) aufgrund des ausbleibenden Hörerfolgs und eines Gefühls der Stigmatisierung berücksichtigt werden [11].
Bei nachgewiesener einseitiger Taubheit links (Dauer der Ertaubung etwa 10 Jahre) und aus Sicht des Patienten unbefriedigendem Erfolg mit einer Hörgeräte-CROS-Versorgung wurde nach ausgiebiger Beratung von Patient und Erziehungsberechtigten und Diskussion der im vorherigen Abschnitt genannten Aspekte die Indikation für eine CI-Versorgung und ein Antrag auf Kostenübernahme an den Kostenträger gestellt. Nach positivem Bescheid wurde ein Operationstermin vereinbart und die weitere Rehabilitation geplant.
2.4 Operation und Verlauf
Die Implantation des CI-Stimulators (Modell Synchrony Mi1200 FLEX28, MED-EL, Innsbruck) verlief regelrecht. Die während der Operation durchgeführten funktionellen Prüfungen zeigten bei der Ableitung von elektrisch ausgelösten Summenaktionspotentialen (engl.: Compound Action Potentials, eCAP) bei allen Stimulationselektroden normale Wachstumsfunktionen [12]. Die Schätzungen der Reiznachweisschwelle lagen bei allen Elektroden im regelrechten Bereich [13], [14]. Die Auslösbarkeit des Stapediusreflex wurde bei fünf Elektroden exemplarisch durch elektrische Pulsmuster geprüft und zeigte Auslöseschwellen zwischen 19,8 qu (qu: klinische Ladungseinheiten) und 30,2 qu. Somit zeigte sich eine regelrechte Funktion des Hörnervs.
Der erste Termin zur Anpassung des CI-Prozessors erfolgte 3 Tage nach der Operation und führte zu den ersten Hörempfindungen des Patienten, die allerdings als sehr fremd empfunden wurden. 10 Tage nach der Operation wurde die Basistherapie abgeschlossen. Die unter doppelter Abblockung des Gegenohres ermittelte Aufblähkurve zeigte einen Verlauf zwischen 20 und 45 dB HL. Es konnte bei mangelnder Motivation des Patienten eine Diskriminationsquote von 40% mehrsilbigen Zahlen und 0% einsilbigen Prüfwörtern dokumentiert werden (65 dB SPL Darbietungspegel, Freifeld, Gegenohr doppelt geblockt).
Die ambulante Hör-Rehabilitation des Patienten erfolgte am Cochlea-Implant-Centrum Friedberg/Zweigstelle Frankfurt. Im Abschlussbericht wurden Akzeptanzprobleme beim Tragen des CIs genannt, die eine psychologisch/pädagogische Beratung erforderlich machten. In den ersten 4 Monaten nach Erstanpassung wurde im Datalogging eine mittlere tägliche Tragedauer von 5,9 Stunden dokumentiert. Im weiteren Verlauf betrug die tägliche Tragedauer noch 0,2-0,4 Stunden. Bei der letzten Vorstellung (ca. 1,5 Jahre nach der Implantation) schilderte der Patient das Geräusch eines „Klackens“: „Dieses Geräusch sei seit der Implantation sein Begleiter und Grund für die seelische Belastung, weshalb er auch keine Akzeptanz gegenüber dem CI aufbauen konnte“.
Zur Klärung der vom Patienten beschriebenen Probleme wurde eine Untersuchung des Implantats durch Vertreter des Herstellers durchgeführt. Die Implantatüberprüfung ergab keine Hinweise auf eine technische Störung. Das als Klacken beschriebene Geräusch konnte nicht durch Anbringen externer Magneten beseitigt werden, allerdings wurde die Hörempfindung mit stärkeren Magneten in der Intensität geringer.
2.5 Explantation
Der durch die unzureichende Akzeptanz des CI-Systems begründete ausbleibende Hörerfolg sowie die als sehr belästigend geschilderten Klickgeräusche des Implantat-Magneten führten zum Explantationswunsch. Nach ausführlicher Diskussion über das Für und Wider der Maßnahme wurde die Explantation 23 Monate nach der Implantation durchgeführt. Das Explantat wurde nach Entnahme gereinigt und desinfiziert und mit Einverständniserklärung des Patienten zur Durchführung von akustischen Messungen an die Technische Universität (TU) Darmstadt überbracht. Nach Abschluss der akustischen Messungen wurde das Explantat an den Hersteller zur technischen Überprüfung übersendet. Das Ergebnis der Untersuchung des Herstellers ergab keine Hinweise auf eine Funktionsstörung des Implantats.
2.6 Epikrise
Die Therapie bestehend aus CI-Versorgung und anschließender ambulanter Rehabilitation führte nicht zur gewünschten Verbesserung der Hörsituation des Patienten. Die ausbleibende Hörentwicklung sowie die subjektiv als gravierend dargestellte Belastung durch die Magnet-Klickgeräusche bei Bewegungen machte die Entfernung des Implantats nach 23 Monaten erforderlich. Die Explantation erfolgte ohne Komplikationen. Die ausbleibende Akzeptanz der CI-Stimulation ist möglicherweise durch eine Fehleinschätzung des Zeitpunktes der Ertaubung erklärbar, die nach Angaben der Erziehungsberechtigten im 6. Lebensjahr stattgefunden haben soll. Aus der klinischen Beobachtung ist bekannt, dass bei Kindern einseitige Taubheiten vom betreuenden Umfeld oft sehr spät bemerkt und häufig erst bei Schuleintritt offenbar werden. Eine Fehlanlage oder Schädigung des Hörnervs konnte als Ursache für die Akzeptanzprobleme ausgeschlossen werden.
3. Methoden
Zur reproduzierbaren Generierung der vom Implantat erzeugten Klickgeräusche wurde im reflexionsarmen Raum der TU Darmstadt eine spezielle Versuchsanordnung aufgebaut. Es wurde sowohl ein Mi1200-Synchrony-Demonstrationsmuster als auch das Mi1200-Explantat des Patienten untersucht. Die Implantate werden im Folgenden als „Proben“ bezeichnet.
Durch die Gestaltung der Versuchsanordnung wurde ein „unnatürlicher“ Bewegungsablauf erzeugt, der sich von einer natürlichen menschlichen Kopfbewegung (wie etwa Schütteln des Kopfes) unterscheidet. Durch diese Maßnahme konnte mit der Versuchsanordnung das Klickgeräusch gezielt provoziert werden, indem objektive Parameter, z. B. die Frequenz des Anregungssignals, eingestellt wurden.
3.1 Versuchsanordnung
Die Versuchsanordnung ist in Abbildung 2A [Abb. 2] in Seitenansicht dargestellt. An einem elektrodynamischen Schwingerreger (Shaker, LDS V201, Brüel & Kjær Sound & Vibration Measurement A/S, Nærum, Dänemark) wurde die Probenhalterung mithilfe einer Gewindestange befestigt. Die Proben wurden an der Probenhalterung festgeklemmt. Obwohl durch manuelles vertikales Schütteln das Klickgeräusch leicht erzeugt werden konnte, erzeugte eine ausschließliche vertikale Bewegung des Shakers kein Klickgeräusch. Daher wurde die Probe gegenüber der vertikalen Bewegungsachse des Shakers horizontal versetzt. Auf diese Weise konnte ein reproduzierbares Klickgeräusch erzeugt werden, da sich die Proben um mehrere Ebenen bewegten.
Abbildung 2: Versuchsanordnung zur reproduzierbaren Erzeugung von Klickgeräuschen: Seitenansicht (2A) und Draufsicht im reflexionsarmen Raum (2B); TA: triaxialer Beschleunigungssensor (Sensorachsen: x, y, z), PR: Probe, PH: Probenhalterung, ST: Gewindestange, SH: Shaker (in 2B mit schallabsorbierendem Schaumstoff abgedeckt), MI: Mikrofon.
Die Bewegung der Probenhalterung wurde im Bereich der Klemme mit einem triaxialen Beschleunigungssensor (Dytran 3093B1, Dytran Instruments, Inc., Chatsworth, Kalifornien, USA) erfasst, so dass räumliche Bewegungen der Proben analysiert werden konnten. Das Klickgeräusch wurde mit einem Mikrofon (GRAS 46AE ½" CCP Freifeld Standard Mikrofon, GRAS Sound & Vibration A/S, Holte, Dänemark) aufgezeichnet. Alle Untersuchungen fanden in einem reflexionsarmen Raum statt. Der Shaker und das Gehnetz des reflexionsarmen Raumes wurden mit schallabsorbierendem Schaumstoff abgedeckt, um Eigengeräusche bzw. unerwünschte Reflexionen zu reduzieren, siehe Draufsicht in Abbildung 2B [Abb. 2]. Der Shaker wurde mit einem Sinussignal betrieben, dessen Frequenz und Amplitude über einen Signalgenerator (9010 Function Generator, Beckman Instruments, Inc., Kalifornien, USA) bzw. einen Verstärker (BAA 60, Tira GmbH, Schalkau) einstellbar waren.
Die Messdaten wurden digital erfasst (Soundbook MK2, Sinus Messtechnik, Leipzig, 24 Bit A/D-Wandler, Abtastrate 104.200 Samples pro Sekunde). Mit der Software Matlab (The MathWorks, Inc., Natick, Massachusetts, USA) wurden die Rohdaten weiterverarbeitet und Schalldruckspektren berechnet.
3.2 Voruntersuchung
Zur reproduzierbaren Erzeugung der Klickgeräusche der Proben waren mehrere Voruntersuchungen notwendig, in denen der horizontale Versatz der Proben gegenüber der vertikalen Bewegungsachse des Shakers und das Anregungssignal des Shakers variiert wurden. Zusätzlich wurde der Signal-Rausch-Abstand untersucht und ein geeigneter Mikrofonabstand festgelegt.
Das Klickgeräusch wurde reproduzierbar erzeugt, wenn die Proben etwa 75 mm versetzt zur vertikalen Bewegungsachse des Shakers montiert wurden. Bei kleinerem Versatz trat das Klickgeräusch nicht reproduzierbar auf. Bei größerem Versatz schlug die Schwingspule des Shakers gegen den Endanschlag, was unerwünschte Geräusche erzeugte, die die Klickgeräusche der Proben verdeckten. Die Versuchsanordnung provozierte in dieser Konfiguration zuverlässig Klickgeräusche der Proben, wenn der Shaker mit einem Sinussignal mit einer Frequenz von 6 Hz betrieben wurde. Hierbei begrenzten der minimal notwendige Hub, um Klickgeräusche gerade zu erzeugen, und der maximal mögliche Hub des Shakers die Amplitude des Sinussignals nach unten bzw. oben.
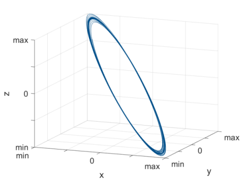
Abbildung 3 [Abb. 3] zeigt die Trajektorie der Proben, bei der die Klickgeräusche aufgezeichnet wurden. Die Trajektorie wurde durch zweimalige Zeitintegration aus den Signalen des triaxialen Beschleunigungssensors berechnet. Sie beschreibt den Weg, entlang dem sich die Probe während der Messung bewegte. Damit konnte zum einen die räumliche Bewegung der Probe nachvollzogen werden. Zum anderen konnten durch Vergleich der Abweichungen einzelner Teile der Trajektorie Rückschlüsse auf die Wiederholgenauigkeit der Bewegung der Probe gezogen werden. Für die Darstellung wurde die Trajektorie bandpassgefiltert (Butterworthfilter, Ordnung 44, Mittenfrequenz 6 Hz, Bandbreite 6 Hz), so dass die maßgebliche Bewegung der Probe bei der Anregungsfrequenz von 6 Hz sichtbar wurde. Die Probe bewegte sich auf einer elliptischen Bahn. Damit kann bestätigt werden, dass die Klickgeräusche nur auftreten, wenn die Proben nicht ausschließlich in vertikaler Richtung bewegt werden. Die Abweichungen einzelner Bahnen sind mehr als eine Größenordnung geringer als der Gesamtweg der Probe. Daher kann davon ausgegangen werden, dass sich die Probe wiederholgenau bewegt und das Klickgeräusch zuverlässig erzeugt werden kann.
Abbildung 3: Trajektorie der Bewegung der Proben; ermittelt durch zweimalige Zeitintegration und Bandpassfilterung der Beschleunigungssignale.
Zunächst wurde das Grundrauschen des reflexionsarmen Raumes gemessen. Dazu wurde nur die Messdatenerfassung eingeschaltet und alle anderen Geräte (Shaker, Verstärker, Signalgenerator) waren abgeschaltet. Danach wurden Shaker, Verstärker und Signalgenerator eingeschaltet und eine Messung ohne eingeklemmte Probe durchgeführt, so dass störende Einflüsse der Versuchsanordnung identifiziert werden konnten. Der Schalldruck wurde unterhalb von 1.000 Hz maßgeblich von Störgeräuschen dominiert, die vor allem von der Anregung, insbesondere vom Verstärker des Shakers stammten. Daher war eine Identifizierung von Klickgeräuschen unterhalb von 1.000 Hz mit der Versuchsanordnung nicht möglich. Oberhalb von 1.000 Hz betrug der Schalldruckpegel des Grundrauschens weniger als –10 dB. Folglich konnten die Klickgeräusche in den Schalldrucksignalen nur oberhalb von 1.000 Hz identifiziert werden. Der Mikrofonabstand wurde so gewählt, dass der SNR zwischen dem Klickgeräusch und dem Grundrauschen des reflexionsarmen Raumes im relevanten Frequenzbereich mindestens 10 dB betrug. Dazu musste das Mikrofon möglichst nahe an der Probe positioniert werden, da ansonsten das mit zunehmender Entfernung abnehmende Klickgeräusch vom Grundrauschen verdeckt worden und damit nicht mehr messbar gewesen wäre. Allerdings musste das Mikrofon mehr als eine Luftschallwellenlänge Abstand zur Probe haben, um Fernfeldbedingungen erreichen und ein valides Messergebnis erzielen zu können. Da die Klickgeräusche vor allem oberhalb von 3.000 Hz mit mehr als 10 dB SNR identifiziert werden konnten, wurde das Mikrofon in 100 mm Entfernung zur Probe aufgestellt (siehe Draufsicht in Abbildung 2B [Abb. 2]).
4. Ergebnisse
Die Ergebnisse der Schalldruckpegelmessungen bei einer Anregung mit 6 Hz sind als Amplitudenspektrum für die zwei Testkonditionen CI-Explantat und CI-Demonstrationsmuster in Abbildung 4 [Abb. 4] dargestellt. Zusätzlich wird das Grundrauschen des Messsystems und das Spektrum des laufenden Shakers ohne eingeklemmtes CI gezeigt. Die Spektren wurden zur besseren Darstellbarkeit mit einem konstanten Fenster von 130 Frequenzstützstellen (entsprechend ca. 100 Hz) geglättet.
Abbildung 4: Schalldruckpegel bei Anregung des CIs (dunkelgrau, durchgezogene Linie) oder des CI-Demonstrationsmusters (dunkelgrau, gestrichelte Linie) durch den Shaker für den Frequenzbereich ab 500 Hz. Weiterhin sind das Spektrum des eingeschalteten Shakers ohne eingeklemmte Proben (hellgrau, gestrichelte Linie) sowie das Grundrauschen des reflexionsarmen Raumes (hellgrau, gepunktete Linie) dargestellt.
Der zeitliche Verlauf des Schalldrucks ist für das CI-Explantat in der Abbildung 5 [Abb. 5] und für das CI-Demonstrationsmuster in der Abbildung 6 [Abb. 6] dargestellt. Zur besseren Visualisierung des Signals im relevanten Frequenzbereich wurde das Zeitsignal vorab mit einem Hochpassfilter der fünften Ordnung (Butterworthfilter) bei einer Grenzfrequenz von 1,5 kHz gefiltert. Die Audioaufnahmen der Klickgeräusche des CI-Demonstrationsmusters und des CI-Explantats nach Hochpassfilterung sind in Anhang 1 [Anh. 1] und Anhang 2 [Anh. 2] beigefügt.
Abbildung 5: Verlauf des Schalldrucks über die Zeit bei der Messung mit CI-Explantat Mi1200. Oben: Sechs aufeinander folgende Anregungen durch den Shaker. Unten: Eine einzelne Anregung durch den Shaker. 
Abbildung 6: Verlauf des Schalldrucks über die Zeit bei Messung mit Demonstrationsmuster Mi1200. Oben: Sechs aufeinander folgende Anregungen durch den Shaker. Unten: Eine einzelne Anregung durch den Shaker. 
5. Diskussion
Die zunehmende Häufigkeit von MRT-Untersuchungen stellt für die Entwickler von CI-Systemen eine Herausforderung dar, da der im Stimulator integrierte Magnet neben einer Störung des Magnetfeldes zu starken Kräften auf die den Magneten umgebenen Strukturen führt. Zusätzlich ist bei wiederholten MRT-Untersuchungen mit einer Entmagnetisierung des internen Magneten zu rechnen. Inzwischen haben drei Hersteller (MED-EL, Innsbruck, COCHLEAR, Macquarie, Advanced Bionics, Valencia) das Design des Stimulators geändert und bewegliche Magnetsysteme entwickelt, die sich am starken äußeren Magnetfeld des MRTs ausrichten.
Die Beweglichkeit des Stimulator-Magneten wird durch unterschiedliche Konstruktionsprinzipien erreicht. Das Implantat Synchrony Mi1200 im hier geschilderten Fallbeispiel besitzt einen drehbar gelagerten Magneten, der als magnetischer Dipol ausgeführt ist. Anscheinend konnte die verwendete Lagerung nicht spielfrei konstruiert werden. Bei bestimmten Bewegungen kann es zu impulsartigen Berührungen zwischen Innen- und Außenteil des Lagers kommen, die Schallereignisse erzeugen. Vermutlich erreicht der in den Schädelknochen eingeleitete Klick-Schallanteil das Innenohr und kann bei ausreichender Empfindlichkeit zu Hörwahrnehmungen führen. Nutzer mit konventioneller CI-Indikation haben allerdings in der Regel einen mindestens hochgradigen Hörverlust, sodass derartige Klickgeräusche unhörbar bleiben.
Bei CI-Patienten mit einer einseitigen Taubheit (SSD) ist das unversorgte Ohr normalhörend und somit ausreichend empfindlich, diese schwachen Klickgeräusche wahrzunehmen. Mit dem vorliegenden Fallbericht soll auf das Problem der Schallentwicklung bei beweglichen CI-Magneten hingewiesen werden. Ein junger Patient schilderte glaubhaft, dass bei ruckartigen Bewegungen des Kopfes (Kopfschütteln) sowie beim Gehen unangenehm empfundene Klickgeräusche entstehen, die letztlich in Verbindung mit einem unbefriedigenden Hörerfolg die Akzeptanz der CI-Versorgung so stark beeinträchtigten, dass eine Explantation gewünscht und durchgeführt wurde.
Mit einem speziellen Messaufbau wurde untersucht, welche Bewegungstrajektorien impulsartige Schallereignisse auslösen können. Die Intensität und die Charakteristik der Klickgeräusche wurden mit einem speziellen Messaufbau in einem reflexionsarmen Raum analysiert.
5.1 Technische Messungen und akustische Übertragungswege
Das CI-Explantat des Patienten sowie ein CI-Demonstrationsmuster des gleichen Implantattyps wurden im reflexionsarmen Raum der TU Darmstadt mit Hilfe eines Shakers reproduzierbar mit gleicher Anregung und Bewegungstrajektorie mechanisch angeregt. Das Klickgeräusch konnte mit dem beschriebenen Versuchsaufbau reproduzierbar erzeugt und mittels Schalldruckpegelmessungen charakterisiert werden. Im Amplitudenspektrum der Messungen zeigte sich die höchste Energie des Klickgeräuschs im Frequenzbereich oberhalb von 3 kHz mit einem Maximum bei 4,5 bis 7 kHz. In dem für die Wahrnehmung des Klickgeräuschs relevanten Frequenzbereich oberhalb von 1,5 kHz betrug der äquivalente Dauerschallpegel (Leq) durch die mechanische Anregung der beiden Proben 29–31 dB bei einem Spitzenpegel von 66,4–67,2 dB.
Im implantierten Zustand ist davon auszugehen, dass sich die Klickgeräusche jedoch nur zu einem geringen Anteil als Luftschall ausbreiten werden. Bei CI-Patienten mit SSD könnte das Klickgeräusch prinzipiell über mehrere Schallausbreitungswege zum normalhörenden Ohr gelangen und dort als Störgeräusch wahrgenommen werden. Die dafür wesentlichen Schallausbreitungspfade wurden bislang bei CI-Patienten nicht untersucht. Jedoch sind folgende Schallausbreitungspfade (transkranielle Übertragungspfade) denkbar, die im Kontext von Knochenleitungshörgeräten (engl.: bone conduction hearing aids, BCHAs) von Dobrev et al. [15] zusammenfassend genannt werden: Schallausbreitung durch die Schädelknochen (Knochenleitung) und Schallausbreitung durch Gewebe wie etwa das den Schädel umgebene Weichteilgewebe. Numerische Untersuchungen mit einem Finite-Elemente-Modell eines menschlichen Kopfes zeigen, dass sich die Körperschallenergie im menschlichen Kopf hauptsächlich über diese beiden Pfade ausbreitet [16]. Bei Stimulation am Mastoid fließt der Körperschall hauptsächlich zur Schädelbasis in den Bereich des foramen magnum [16]. Dennoch kann ein maßgeblicher Anteil des Körperschalls vom ipsilateralen Mastoid (Ort der Stimulation) zum kontralateralen Innenohr gelangen [16], [17]. Die Schallleitung durch das Schädelinnere (Gehirn- und Zerebrospinalflüssigkeit) werden auch als mögliche Übertragungswege genannt [18], [19], [20], [21], zeigen hingegen in der numerischen Simulation deutlich geringere Körperschallenergien [16], insbesondere im hier relevanten Frequenzbereich oberhalb von 1,5 kHz, und scheinen damit für die transkranielle Schallleitung der hier analysierten Klickgeräusche eine eher untergeordnete Rolle zu spielen. Der Körperschall kann am kontralateralen Innenohr die otische Kapsel zu Schwingungen anregen [22], [23], in den äußeren Gehörgang abgestrahlt werden [24], [25], oder durch Trägheitsbewegungen der Gehörknöchelchen [26], [27], [28] oder der Innenohrflüssigkeit [29], [30] weitergeleitet werden. Ebenso sind Körperschallweiterleitungen über den inneren Gehörgang, den cochleären oder den vestibulären Aquädukt in die Cochlea möglich [18], [19], [20], [21], so dass die am Implantat erzeugten Klickgeräusche von CI-versorgten SSD-Patienten im normalhörenden Ohr als Störgeräusche wahrgenommen werden könnten.
Ein Maß für die Stärke der Körperschallweiterleitung ist das auf das Kraftspektrum bezogene Beschleunigungsspektrum, das als Akzeleranz bezeichnet wird. Im hier relevanten Frequenzbereich oberhalb von ca. 1,5 kHz steigt die Akzeleranz an, so dass Körperschall oberhalb von 1,5 kHz zunehmend besser übertragen wird [17]. Gleichzeitig klingt der Körperschall mit zunehmender Entfernung vom Ort der Stimulation schneller ab [17].
Die transkranielle Dämpfung beschreibt den Unterschied zwischen ipsilateralem und contralateralem Körperschall. Sie liegt bis ca. 1,8 kHz um 0 dB, steigt zwischen 3 kHz und 5 kHz auf ca. 10 dB an und fällt bei 8 kHz auf ca. 4 dB ab (Anregung am Mastoid). Allerdings schwankt die transkranielle Dämpfung zwischen Individuen um bis zu 40 dB und hängt vom Ort der Stimulation ab [31].
Die Charakteristik der Klickgeräusche sowie die hohe transkranielle Körperschallleitung oberhalb von 1,5 kHz führen dazu, dass Klickgeräusche von SSD-Patienten im normalhörenden Ohr bei entsprechend starker Anregung als Störgeräusche wahrgenommen werden können. Die hohe transkranielle Körperschallleitung äußert sich sowohl in einer erhöhten Akzeleranz als auch in einer geringen transkraniellen Dämpfung.
5.2 Alltagsrelevanz der Befunde
Die Motivation für die in der Arbeit beschriebenen technischen Messungen waren Rückmeldungen mehrerer CI-Nutzer mit einseitiger Taubheit zum Auftreten von Klick-artigen Hörempfindungen bei Bewegungen. Diese traten ausschließlich bei Implantatsystemen mit beweglichen Magnetkomponenten auf. Zusätzlich konnte bei den oben genannten Implantattypen durch Schütteln der Implantate im Operationssaal ein über Luftschall deutlich wahrnehmbares Klickgeräusch erzeugt werden. Bei den intraoperativen Anregungen durch Schüttelbewegungen hat sich gezeigt, dass die Klickgeräusche in Abhängigkeit vom Implantatmodell für bestimmte Auslenkungsrichtungen besonders stark hörbar sind (vgl. beigefügtes Videomaterial Anhang 3 [Anh. 3] sowie Anhang 4 [Anh. 4]). Bei Anregung durch einen Shaker im Laboraufbau konnte bei dem in dieser Arbeit untersuchten Implantatmodell nur durch gleichzeitige Auslenkung in mehreren verschiedenen Ebenen ein Klickgeräusch erzeugt werden.
Bei der Beurteilung der potenziellen Lästigkeit des von CI-Patienten wahrgenommenen Geräuschs ist zu berücksichtigen, dass das Klickgeräusch einen impulsartigen Charakter hat und damit potenziell lästiger empfunden wird als beispielsweise rauschartige Signale mit identischem äquivalenten Dauerschallpegel (Leq). Dies wird beispielsweise bei der messtechnischen Erfassung von Beurteilungspegeln am Arbeitsplatz berücksichtigt, indem zu dem gemessenen Beurteilungspegel bis zu 6 dB addiert werden [32]. Die subjektiv wahrgenommene Lästigkeit von Geräuschen korreliert hingegen eher mit der psychoakustischen Lautheit sowie mit weiteren psychoakustischen Metriken. Die genauen Zusammenhänge lassen sich in der Regel nur in Hörversuchen ermitteln [33].
Es ist zu erwarten, dass die im Alltag durchgeführten Bewegungen von CI-Nutzern meist zu weniger komplexen und möglicherweise auch geringeren Beschleunigungsvorgängen des Implantats im Kopf führen, als sie im Labor provoziert wurden. Der in dieser Arbeit vorgestellte Patient beschreibt das Auftreten der Klickgeräusche bei allen möglichen Kopfbewegungen, insbesondere, wenn diese ruckartig sind. Bei einem Vorstellungstermin des Patienten in der Klinik vor der Explantation hat der Patient gegenüber zwei der Autoren dieser Arbeit die schnellen, ruckartigen Kopfbewegungen mit den lautesten Hörempfindungen demonstriert. Das Klickgeräusch war über Luftschall in der schallisolierten Hörkabine deutlich hörbar, aber durch Schallpegelmessungen aufgrund der starken Windgeräusche in Folge der Kopfbewegung nicht messtechnisch quantifizierbar. Die Hörempfindung des Patienten wurde als sehr laut (vergleichbar mit dem Schlagen eines Rings auf eine Tischplatte) beschrieben. Während bei Tragen der Sendespule des Prozessors über dem Implantat über Luftschall in der Hörkabine keine Klickgeräusche mehr hörbar waren, wurde vom Patienten weiterhin ein störendes Klickgeräusch wahrgenommen. Ein weiterer CI-Nutzer des gleichen Implantattyps mit einseitiger Taubheit bei Normalhörigkeit des Gegenohrs (Operation im Mai 2018) beschrieb relativ bald nach der Operation die Wahrnehmung eines Klickgeräuschs bei schnellen Kopfbewegungen, aber beispielsweise auch beim Hinunterlaufen von Treppen. In diesem Fall sei das Geräusch aber nur vorhanden, wenn der CI-Prozessor nicht getragen und die Sendespule nicht darüber platziert wurde. Dieser Patient zeigt einen sehr guten Hörerfolg und eine hohe Gesamtzufriedenheit bei Nutzung des CI-Systems, sodass das CI nahezu ganztägig getragen wird und das von ihm beschriebene Klickgeräusch zwar störend, aber nur selten wahrnehmbar sei. Der Patient hätte sich gewünscht, dass in der Beratung vor der CI-Operation auf die möglichen Klickgeräusche hingewiesen worden wäre. Aus den Erfahrungen der beschriebenen Fälle werden seit Ende 2018 alle Patienten mit Normalhörigkeit oder geringgradiger Hörminderung im Gegenohr bei der technischen CI-Beratung auf mögliche Klickgeräusche im Gegenohr bei Nutzung der Implantatsysteme mit beweglichen Magneten hingewiesen.
5.3 Diskussion des Magnet-Designs
Die in der vorliegenden Arbeit dargestellten Messergebnisse wurden an zwei Proben (ein CI-Explantat und ein CI-Demonstrationsmuster) der Baureihe Mi1200 des Herstellers MED-EL gewonnen. Ähnliche Klickgeräusche wurden auch festgestellt, wenn Implantate mit beweglichen Magneten anderer Hersteller geschüttelt wurden, wie beispielsweise die Nucleus 6xx Baureihe (COCHLEAR) und der Advanced Bionics HiRes Ultra 3D Baureihe (vgl. beigefügtes Videomaterial Anhang 3 [Anh. 3] sowie Anhang 4 [Anh. 4]).
Das hier untersuchte Implantat besitzt einen scheibenförmigen Magneten, der frei drehbar ist (siehe Abbildung 1 [Abb. 1]). Um die freie Drehung zu ermöglichen, muss der Magnet mit einem gewissen Spiel im Implantat eingebaut werden. Andere Magnet-Designs wurden bereits patentiert [34], [35]. So gibt es beispielsweise Designs mit mehreren kugelförmigen oder stabförmigen Magneten, die im Implantat drehbar gelagert sind. Wird die Sendespule aufgesetzt, richten sich die Magnetkugeln oder -stäbe am Magnetfeld des Magneten der Sendespule aus, so dass die Sendespule außen am Kopf fixiert wird. Bei MRT-Untersuchungen können sich die Magnetkugeln oder -stäbe hingegen entlang des Magnetfeldes im MRT ausrichten. Dadurch wirken auf das Implantat weniger Kräfte und Momente ein, so dass MRT-Untersuchungen ohne Nebenwirkungen und ohne Gefahr einer Magnetdislokation möglich sind. Ursprünglich wurde das Magnet-Design nicht hinsichtlich der potenziellen Entwicklung von Klickgeräuschen betrachtet. Vielmehr müssen solche Magnete konstruktiv so gestaltet werden, dass die Anziehungskräfte zwischen den einzelnen Magnetkugeln oder -stäben geringer sind als zwischen den Magnetkugeln oder -stäben und dem Magneten der Sendespule, damit die Sendespule mit ausreichendem Sitz außen am Kopf fixiert werden kann. Inwieweit solche Magnet-Designs auch Klickgeräusche reduzieren können, hängt im Wesentlichen vom vorhandenen Spiel der einzelnen Magnetkugeln oder -stäbe ab.
Inzwischen wurde das Design der Mi12xx Implantatmagnete durch den Hersteller MED-EL konstruktiv geändert, damit die beobachteten Klickgeräusche bei schnellen Kopfbewegungen selbst dann nicht mehr auftreten, wenn kein Prozessor getragen wird.
6. Ausblick
Implantate mit beweglichen Magneten sollten so konstruiert werden, dass die Klickgeräusche idealerweise gar nicht erst entstehen und der Magnet sich trotzdem bewegen kann, um MRT-Untersuchungen zu ermöglichen. Der Hersteller MED-EL konnte seine Mi12xx-Implantate bereits konstruktiv ändern. Allerdings ist bislang nicht untersucht, inwieweit andere Magnet-Designs das Entstehen von Klickgeräuschen begünstigen können und wie sie konstruktiv geändert werden müssten, um Klickgeräusche zu verhindern. Im Maschinen- und Fahrzeugbau existieren etablierte Konzepte, um Bewegungen zu ermöglichen und gleichzeitig keine unerwünschten Geräusche zu erzeugen [36]. Eine Übertragung solcher Konzepte auf Magnet-Designs von Cochlea-Implantats kann dazu beitragen, auch andere Magnet-Designs so zu verändern, dass Klickgeräusche nicht mehr auftreten. Inwieweit solche Konzepte auch innerhalb der Baugröße eines Cochlea-Implantats umgesetzt werden können, sollte in zukünftigen Arbeiten untersucht werden. Dabei sollte beachtet werden, dass die Anregungstrajektorie, bei der starke Klickgeräusche entstehen, vom entsprechenden Magnet-Design abhängt. Aus diesem Grund sollte ein verbesserter Messaufbau entwickelt und umgesetzt werden, mit dem unterschiedliche Anregungstrajektorien möglichst realitätsnah abgebildet werden können. Dies sollte auch eine realitätsnahe Anbindung des Cochlea-Implantats an den Messaufbau umfassen, um die tatsächliche Einkopplung von Körperschall und seine transkranielle Übertragung näher untersuchen zu können. Bisher wurden die transkraniellen Übertragungspfade vor allem im Hinblick auf BCHAs diskutiert [15], [16], [17], [18], [19], [20], [21], [22], [23], [24], [25], [26], [27], [28], [29], [30], [31]. BCHAs sind im Vergleich zu Cochlea-Implantats am Schädel anders angebracht. Daher könnte sich auch die transkranielle Übertragung von Körperschall bei CI-Implantaten von der transkraniellen Übertragung bei BCHAs unterscheiden. Insbesondere sollte auch der Einfluss des CI-Senders auf die Klickgeräusche näher untersucht werden, da sich bereits in den vorliegenden Fällen zeigte, dass das Aufsetzen des Senders die Klickgeräusche deutlich reduzieren oder sogar vollständig abstellen kann [37].
7. Schlussfolgerung
Kandidaten einer CI-Versorgung mit einseitiger Taubheit und annähernd normalhörendem Gegenohr sollten auf die mögliche Entwicklung von Klickgeräuschen im Gegenohr hingewiesen werden. Diese Geräusche treten in der Regel nur bei abgelegter Sendespule auf.
Bei der Konstruktion von beweglichen Magneten sollte die durch Lagerspiel provozierte Geräuschentwicklung berücksichtigt und verhindert werden. Das im vorliegenden Fallbeispiel eingesetzte Implantatmodell wurde bereits entsprechend überarbeitet. Der messtechnische Nachweis der Verringerung der Klickgeräusche steht jedoch noch aus.
Die Entwicklung eines speziellen Messaufbaus zur akustischen Untersuchung der Magnetlager-Konstruktionen erscheint erforderlich.
Anmerkungen
Interessenkonflikte
Die Autoren erklären, dass sie keine Interessenkonflikte im Zusammenhang mit diesem Artikel haben.
Danksagung
Die Autoren bedanken sich bei Herrn Mario Kupnik und Herrn Matthias Rutsch vom Fachgebiet Mess- und Sensortechnik der TU Darmstadt für die Möglichkeit, den reflexionsarmen Raum nutzen zu können.
Die Autoren bedanken sich bei den beiden unbekannten Gutachtern für Hinweise zur Verbesserung des Manuskripts. Frau Michaela Kroth und Frau Silke Helbig haben Videos zur Geräuschentwicklung von verschiedenen CI-Modellen bereitgestellt.
Wir danken weiterhin dem Patienten dieser Falldarstellung für die Überlassung des CI-Explantats für Untersuchungszwecke.
Literatur
[1] Wilson BS. The remarkable cochlear implant and possibilities for the next large step forward. Acoust Today. 2019;15:53-61. DOI: 10.1121/AT.2019.15.1.55[2] Müller J. Bilaterale Cochleaimplantatversorgung [Bilateral cochlear implants]. HNO. 2017 Jul;65(7):561-70. DOI: 10.1007/s00106-017-0370-8
[3] Van de Heyning P, Vermeire K, Diebl M, Nopp P, Anderson I, De Ridder D. Incapacitating unilateral tinnitus in single-sided deafness treated by cochlear implantation. Ann Otol Rhinol Laryngol. 2008 Sep;117(9):645-52. DOI: 10.1177/000348940811700903
[4] Vermeire K, Van de Heyning P. Binaural hearing after cochlear implantation in subjects with unilateral sensorineural deafness and tinnitus. Audiol Neurootol. 2009;14(3):163-71. DOI: 10.1159/000171478
[5] Döge J, Baumann U, Weissgerber T, Rader T. Single-Sided Deafness: Impact of Cochlear Implantation on Speech Perception in Complex Noise and on Auditory Localization Accuracy. Otol Neurotol. 2017 Dec;38(10):e563-9. DOI: 10.1097/MAO.0000000000001520
[6] BARMER. Anzahl der Untersuchungen per Magnetresonanztomographie in Deutschland 2009. Pressemappe zum Barmer GEK Arztreport 2011 − Pressekonferenz der Barmer GEK (29.05.2020). 2020. Verfügbar unter/Available from: https://de.statista.com/statistik/daten/studie/172710/umfrage/mrt---untersuchungszahlen-deutschland-2009/
[7] Weiss R, Linke A, Loth A, Fischer K, Kramer S, Leinung M, Stöver T, Helbig S. Systematische Untersuchung der Komplikationen nach MRT bei Hörimplantat-Patienten. In: Diez A, Hrsg. Abstract- und Posterband HNO-Kongress 2020. Welche Qualität macht den Unterschied; 2020. DOI: 10.1055/s-0040-1711788
[8] Leinung M, Loth A, Gröger M, Burck I, Vogl T, Stöver T, Helbig S. Cochlear implant magnet dislocation after MRI: surgical management and outcome. Eur Arch Otorhinolaryngol. 2020 May;277(5):1297-1304. DOI: 10.1007/s00405-020-05826-x
[9] Wagner F, Wimmer W, Leidolt L, Vischer M, Weder S, Wiest R, Mantokoudis G, Caversaccio MD. Significant Artifact Reduction at 1.5T and 3T MRI by the Use of a Cochlear Implant with Removable Magnet: An Experimental Human Cadaver Study. PLoS One. 2015;10(7):e0132483. DOI: 10.1371/journal.pone.0132483
[10] Jerger J, Jerger S, Mauldin L. Studies in impedance audiometry. I. Normal and sensorineural ears. Arch Otolaryngol. 1972 Dec;96(6):513-23. DOI: 10.1001/archotol.1972.00770090791004
[11] Thomas JP, Neumann K, Dazert S, Voelter C. Cochlear Implantation in Children With Congenital Single-Sided Deafness. Otol Neurotol. 2017 Apr;38(4):496-503. DOI: 10.1097/MAO.0000000000001343
[12] Spitzer P. ART Guide. Introduction to the MED-EL ART System; 2007.
[13] Brill S, Müller J, Hagen R, Möltner A, Brockmeier SJ, Stark T, Helbig S, Maurer J, Zahnert T, Zierhofer C, Nopp P, Anderson I, Strahl S. Site of cochlear stimulation and its effect on electrically evoked compound action potentials using the MED-EL standard electrode array. Biomed Eng Online. 2009 Dec;8:40. DOI: 10.1186/1475-925X-8-40
[14] Bahmer A, Peter O, Baumann U. Recording and analysis of electrically evoked compound action potentials (ECAPs) with MED-EL cochlear implants and different artifact reduction strategies in Matlab. J Neurosci Methods. 2010 Aug;191(1):66-74. DOI: 10.1016/j.jneumeth.2010.06.008
[15] Dobrev I, Sim JH, Stenfelt S, Ihrle S, Gerig R, Pfiffner F, Eiber A, Huber AM, Röösli C. Sound wave propagation on the human skull surface with bone conduction stimulation. Hear Res. 2017 Nov;355:1-13. DOI: 10.1016/j.heares.2017.07.005
[16] Chang Y, Kim N, Stenfelt S. Simulation of the power transmission of bone-conducted sound in a finite-element model of the human head. Biomech Model Mechanobiol. 2018 Dec;17(6):1741-55. DOI: 10.1007/s10237-018-1053-4
[17] Chang Y, Kim N, Stenfelt S. The development of a whole-head human finite-element model for simulation of the transmission of bone-conducted sound. J Acoust Soc Am. 2016 Sep;140(3):1635. DOI: 10.1121/1.4962443
[18] Sohmer H, Freeman S, Geal-Dor M, Adelman C, Savion I. Bone conduction experiments in humans – a fluid pathway from bone to ear. Hear Res. 2000 Aug;146(1-2):81-8. DOI: 10.1016/s0378-5955(00)00099-x
[19] Sohmer H, Freeman S. Further evidence for a fluid pathway during bone conduction auditory stimulation. Hear Res. 2004 Jul;193(1-2):105-10. DOI: 10.1016/j.heares.2004.03.015
[20] Sim JH, Dobrev I, Gerig R, Pfiffner F, Stenfelt S, Huber AM, Röösli C. Interaction between osseous and non-osseous vibratory stimulation of the human cadaveric head. Hear Res. 2016 Oct;340:153-60. DOI: 10.1016/j.heares.2016.01.013
[21] Röösli C, Dobrev I, Sim JH, Gerig R, Pfiffner F, Stenfelt S, Huber AM. Intracranial Pressure and Promontory Vibration With Soft Tissue Stimulation in Cadaveric Human Whole Heads. Otol Neurotol. 2016 Oct;37(9):e384-90. DOI: 10.1097/MAO.0000000000001121
[22] Stenfelt S. Inner ear contribution to bone conduction hearing in the human. Hear Res. 2015 Nov;329:41-51. DOI: 10.1016/j.heares.2014.12.003
[23] von Békésy G. Experiments in hearing. New York: McGraw-Hill;1960.
[24] Brummund MK, Sgard F, Petit Y, Laville F. Three-dimensional finite element modeling of the human external ear: simulation study of the bone conduction occlusion effect. J Acoust Soc Am. 2014 Mar;135(3):1433-44. DOI: 10.1121/1.4864484
[25] Stenfelt S, Wild T, Hato N, Goode RL. Factors contributing to bone conduction: the outer ear. J Acoust Soc Am. 2003 Feb;113(2):902-13. DOI: 10.1121/1.1534606
[26] Homma K, Shimizu Y, Kim N, Du Y, Puria S. Effects of ear-canal pressurization on middle-ear bone- and air-conduction responses. Hear Res. 2010 May;263(1-2):204-15. DOI: 10.1016/j.heares.2009.11.013
[27] Stenfelt S. Middle ear ossicles motion at hearing thresholds with air conduction and bone conduction stimulation. J Acoust Soc Am. 2006 May;119(5 Pt1):2848-58. DOI: 10.1121/1.2184225
[28] Stenfelt S, Hato N, Goode RL. Factors contributing to bone conduction: the middle ear. J Acoust Soc Am. 2002 Feb;111(2):947-59. DOI: 10.1121/1.1432977
[29] Kim N, Homma K, Puria S. Inertial bone conduction: symmetric and anti-symmetric components. J Assoc Res Otolaryngol. 2011 Jun;12(3):261-79. DOI: 10.1007/s10162-011-0258-3
[30] Skagerstrand Å, Stenfelt S, Arlinger S, Wikström J. Sounds perceived as annoying by hearing-aid users in their daily soundscape. Int J Audiol. 2014 Apr;53(4):259-69. DOI: 10.3109/14992027.2013.876108
[31] Stenfelt S. Transcranial attenuation of bone-conducted sound when stimulation is at the mastoid and at the bone conduction hearing aid position. Otol Neurotol. 2012 Feb;33(2):105-14. DOI: 10.1097/MAO.0b013e31823e28ab
[32] Normenausschuss Akustik, Lärmminderung und Schwingungstechnik (NALS) im DIN und VDI. DIN 45645-2:2012-09 Ermittlung von Beurteilungspegeln aus Messungen – Teil 2: Ermittlung des Beurteilungspegels am Arbeitsplatz bei Tätigkeiten unterhalb des Pegelbereiches der Gehörgefährdung; ICS 17.140.20. Berlin: Beuth Verlag; 2012.
[33] Fastl H, Zwicker E. Psychoacoustics: Facts and models. 3. Aufl. Berlin, New York: Springer; 2007. DOI: 10.1007/978-3-540-68888-4
[34] Sung JL, Smith JG. Cochlear implants having MRI-compatible magnet apparatus; 2016.
[35] Sung JL, Walter JL, Smith JG, Gommel U, Reed SM. Cochlear implants having MRI-compatible magnet apparatus and associated methods; 2015.
[36] Kollmann FG, Schösser TF, Angert R. Praktische Maschinenakustik. Berlin, New York: Springer; 2006.
[37] Kroth M, Loth A, Stöver T, Helbig S. Werden Magnet-bedingte Nebengeräusche bei Cochlea Implantaten (CI) mit rotierbaren Magneten von Patienten wahrgenommen? In: Diez A, Hrsg. Abstract- und Posterband HNO-Kongress 2020. Welche Qualität macht den Unterschied; 2020. DOI: 10.1055/s-0040-1711745



